Code
# Dependencies:
import plotly.io as pio
import plotly.express as px
import matplotlib.pyplot as plt
import numpy as np
import mathDavid De Sa
March 9, 2023
I’m fooling around with math to play with Quarto, a great tool for combining markup and code.
Imagine my reaction when I spend a few hours trying to fix my old fastpages blog only to realize the project was deprecated and my efforts were for naught. What, indeed. Not all was lost, however, as a new champion had risen in the jupyter-integrated blogosphere: Quarto2!
Caught with no internet connection and wanting some basis on which to fool around with numbers and create visualizations, I decided to investigate things related to factors because I saw a cool video about it the other day. I’m interested in doing the following, for some arbitrary range [1,N]:
First lets define a function that returns the number factors for any given number:
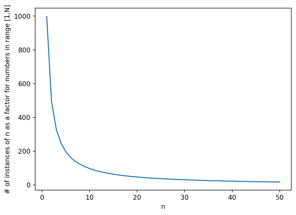
OK, I want to test a theory… if you plot the number of times a given number n appears as a factor across all numbers in range 0->N, you would expect to create a discete distribution matching the function N/n. Lets give it a try:
nums = range(1, 1001)
fg, ax = plt.subplots()
# In the following, for each number in 1->N, we observe if that number is a factor for every other number in collection 1->N. Tally those instances to say how many times that number is a factor
facts = [sum([i in factors(n) for n in nums if i < (n/2)])
for i in range(1, 1001)]
# Just display the first bit of the distribution
ax.plot(nums[:50], facts[:50])
ax.set_xlabel('n')
ax.set_ylabel('# of instances of n as a factor for numbers in range [1,N]')
plt.show()
Nice. Figure 1 confirms the theory.
OK, here is a plot of the number of factors per number, from 1 to 1000, and a histogram showing the spread of how many factors a given number has.
nums = range(1, 1001)
facts = [len(factors(n)) for n in nums]
fig, (ax1, ax2) = plt.subplots(1, 2)
ax1.set_title("Factor Counts")
ax1.set_xlabel('Number')
ax1.set_ylabel('Count of Factors')
ax1.plot(nums, facts)
n_bins = 20
ax2.set_title("Instances of Factor Counts")
ax2.set_xlabel('Count of Numbers with Count of Factors')
ax2.set_ylabel('Number')
ax2.hist(np.asarray(facts), bins=n_bins, orientation=u'horizontal')
fig.set_size_inches(12, 7)
plt.show()
print("(Number, # Factors): "+str([x for x in zip(nums, facts)]))
(Number, # Factors): [(1, 2), (2, 2), (3, 2), (4, 3), (5, 2), (6, 4), (7, 2), (8, 4), (9, 3), (10, 4), (11, 2), (12, 6), (13, 2), (14, 4), (15, 4), (16, 5), (17, 2), (18, 6), (19, 2), (20, 6), (21, 4), (22, 4), (23, 2), (24, 8), (25, 3), (26, 4), (27, 4), (28, 6), (29, 2), (30, 8), (31, 2), (32, 6), (33, 4), (34, 4), (35, 4), (36, 9), (37, 2), (38, 4), (39, 4), (40, 8), (41, 2), (42, 8), (43, 2), (44, 6), (45, 6), (46, 4), (47, 2), (48, 10), (49, 3), (50, 6), (51, 4), (52, 6), (53, 2), (54, 8), (55, 4), (56, 8), (57, 4), (58, 4), (59, 2), (60, 12), (61, 2), (62, 4), (63, 6), (64, 7), (65, 4), (66, 8), (67, 2), (68, 6), (69, 4), (70, 8), (71, 2), (72, 12), (73, 2), (74, 4), (75, 6), (76, 6), (77, 4), (78, 8), (79, 2), (80, 10), (81, 5), (82, 4), (83, 2), (84, 12), (85, 4), (86, 4), (87, 4), (88, 8), (89, 2), (90, 12), (91, 4), (92, 6), (93, 4), (94, 4), (95, 4), (96, 12), (97, 2), (98, 6), (99, 6), (100, 9), (101, 2), (102, 8), (103, 2), (104, 8), (105, 8), (106, 4), (107, 2), (108, 12), (109, 2), (110, 8), (111, 4), (112, 10), (113, 2), (114, 8), (115, 4), (116, 6), (117, 6), (118, 4), (119, 4), (120, 16), (121, 3), (122, 4), (123, 4), (124, 6), (125, 4), (126, 12), (127, 2), (128, 8), (129, 4), (130, 8), (131, 2), (132, 12), (133, 4), (134, 4), (135, 8), (136, 8), (137, 2), (138, 8), (139, 2), (140, 12), (141, 4), (142, 4), (143, 4), (144, 15), (145, 4), (146, 4), (147, 6), (148, 6), (149, 2), (150, 12), (151, 2), (152, 8), (153, 6), (154, 8), (155, 4), (156, 12), (157, 2), (158, 4), (159, 4), (160, 12), (161, 4), (162, 10), (163, 2), (164, 6), (165, 8), (166, 4), (167, 2), (168, 16), (169, 3), (170, 8), (171, 6), (172, 6), (173, 2), (174, 8), (175, 6), (176, 10), (177, 4), (178, 4), (179, 2), (180, 18), (181, 2), (182, 8), (183, 4), (184, 8), (185, 4), (186, 8), (187, 4), (188, 6), (189, 8), (190, 8), (191, 2), (192, 14), (193, 2), (194, 4), (195, 8), (196, 9), (197, 2), (198, 12), (199, 2), (200, 12), (201, 4), (202, 4), (203, 4), (204, 12), (205, 4), (206, 4), (207, 6), (208, 10), (209, 4), (210, 16), (211, 2), (212, 6), (213, 4), (214, 4), (215, 4), (216, 16), (217, 4), (218, 4), (219, 4), (220, 12), (221, 4), (222, 8), (223, 2), (224, 12), (225, 9), (226, 4), (227, 2), (228, 12), (229, 2), (230, 8), (231, 8), (232, 8), (233, 2), (234, 12), (235, 4), (236, 6), (237, 4), (238, 8), (239, 2), (240, 20), (241, 2), (242, 6), (243, 6), (244, 6), (245, 6), (246, 8), (247, 4), (248, 8), (249, 4), (250, 8), (251, 2), (252, 18), (253, 4), (254, 4), (255, 8), (256, 9), (257, 2), (258, 8), (259, 4), (260, 12), (261, 6), (262, 4), (263, 2), (264, 16), (265, 4), (266, 8), (267, 4), (268, 6), (269, 2), (270, 16), (271, 2), (272, 10), (273, 8), (274, 4), (275, 6), (276, 12), (277, 2), (278, 4), (279, 6), (280, 16), (281, 2), (282, 8), (283, 2), (284, 6), (285, 8), (286, 8), (287, 4), (288, 18), (289, 3), (290, 8), (291, 4), (292, 6), (293, 2), (294, 12), (295, 4), (296, 8), (297, 8), (298, 4), (299, 4), (300, 18), (301, 4), (302, 4), (303, 4), (304, 10), (305, 4), (306, 12), (307, 2), (308, 12), (309, 4), (310, 8), (311, 2), (312, 16), (313, 2), (314, 4), (315, 12), (316, 6), (317, 2), (318, 8), (319, 4), (320, 14), (321, 4), (322, 8), (323, 4), (324, 15), (325, 6), (326, 4), (327, 4), (328, 8), (329, 4), (330, 16), (331, 2), (332, 6), (333, 6), (334, 4), (335, 4), (336, 20), (337, 2), (338, 6), (339, 4), (340, 12), (341, 4), (342, 12), (343, 4), (344, 8), (345, 8), (346, 4), (347, 2), (348, 12), (349, 2), (350, 12), (351, 8), (352, 12), (353, 2), (354, 8), (355, 4), (356, 6), (357, 8), (358, 4), (359, 2), (360, 24), (361, 3), (362, 4), (363, 6), (364, 12), (365, 4), (366, 8), (367, 2), (368, 10), (369, 6), (370, 8), (371, 4), (372, 12), (373, 2), (374, 8), (375, 8), (376, 8), (377, 4), (378, 16), (379, 2), (380, 12), (381, 4), (382, 4), (383, 2), (384, 16), (385, 8), (386, 4), (387, 6), (388, 6), (389, 2), (390, 16), (391, 4), (392, 12), (393, 4), (394, 4), (395, 4), (396, 18), (397, 2), (398, 4), (399, 8), (400, 15), (401, 2), (402, 8), (403, 4), (404, 6), (405, 10), (406, 8), (407, 4), (408, 16), (409, 2), (410, 8), (411, 4), (412, 6), (413, 4), (414, 12), (415, 4), (416, 12), (417, 4), (418, 8), (419, 2), (420, 24), (421, 2), (422, 4), (423, 6), (424, 8), (425, 6), (426, 8), (427, 4), (428, 6), (429, 8), (430, 8), (431, 2), (432, 20), (433, 2), (434, 8), (435, 8), (436, 6), (437, 4), (438, 8), (439, 2), (440, 16), (441, 9), (442, 8), (443, 2), (444, 12), (445, 4), (446, 4), (447, 4), (448, 14), (449, 2), (450, 18), (451, 4), (452, 6), (453, 4), (454, 4), (455, 8), (456, 16), (457, 2), (458, 4), (459, 8), (460, 12), (461, 2), (462, 16), (463, 2), (464, 10), (465, 8), (466, 4), (467, 2), (468, 18), (469, 4), (470, 8), (471, 4), (472, 8), (473, 4), (474, 8), (475, 6), (476, 12), (477, 6), (478, 4), (479, 2), (480, 24), (481, 4), (482, 4), (483, 8), (484, 9), (485, 4), (486, 12), (487, 2), (488, 8), (489, 4), (490, 12), (491, 2), (492, 12), (493, 4), (494, 8), (495, 12), (496, 10), (497, 4), (498, 8), (499, 2), (500, 12), (501, 4), (502, 4), (503, 2), (504, 24), (505, 4), (506, 8), (507, 6), (508, 6), (509, 2), (510, 16), (511, 4), (512, 10), (513, 8), (514, 4), (515, 4), (516, 12), (517, 4), (518, 8), (519, 4), (520, 16), (521, 2), (522, 12), (523, 2), (524, 6), (525, 12), (526, 4), (527, 4), (528, 20), (529, 3), (530, 8), (531, 6), (532, 12), (533, 4), (534, 8), (535, 4), (536, 8), (537, 4), (538, 4), (539, 6), (540, 24), (541, 2), (542, 4), (543, 4), (544, 12), (545, 4), (546, 16), (547, 2), (548, 6), (549, 6), (550, 12), (551, 4), (552, 16), (553, 4), (554, 4), (555, 8), (556, 6), (557, 2), (558, 12), (559, 4), (560, 20), (561, 8), (562, 4), (563, 2), (564, 12), (565, 4), (566, 4), (567, 10), (568, 8), (569, 2), (570, 16), (571, 2), (572, 12), (573, 4), (574, 8), (575, 6), (576, 21), (577, 2), (578, 6), (579, 4), (580, 12), (581, 4), (582, 8), (583, 4), (584, 8), (585, 12), (586, 4), (587, 2), (588, 18), (589, 4), (590, 8), (591, 4), (592, 10), (593, 2), (594, 16), (595, 8), (596, 6), (597, 4), (598, 8), (599, 2), (600, 24), (601, 2), (602, 8), (603, 6), (604, 6), (605, 6), (606, 8), (607, 2), (608, 12), (609, 8), (610, 8), (611, 4), (612, 18), (613, 2), (614, 4), (615, 8), (616, 16), (617, 2), (618, 8), (619, 2), (620, 12), (621, 8), (622, 4), (623, 4), (624, 20), (625, 5), (626, 4), (627, 8), (628, 6), (629, 4), (630, 24), (631, 2), (632, 8), (633, 4), (634, 4), (635, 4), (636, 12), (637, 6), (638, 8), (639, 6), (640, 16), (641, 2), (642, 8), (643, 2), (644, 12), (645, 8), (646, 8), (647, 2), (648, 20), (649, 4), (650, 12), (651, 8), (652, 6), (653, 2), (654, 8), (655, 4), (656, 10), (657, 6), (658, 8), (659, 2), (660, 24), (661, 2), (662, 4), (663, 8), (664, 8), (665, 8), (666, 12), (667, 4), (668, 6), (669, 4), (670, 8), (671, 4), (672, 24), (673, 2), (674, 4), (675, 12), (676, 9), (677, 2), (678, 8), (679, 4), (680, 16), (681, 4), (682, 8), (683, 2), (684, 18), (685, 4), (686, 8), (687, 4), (688, 10), (689, 4), (690, 16), (691, 2), (692, 6), (693, 12), (694, 4), (695, 4), (696, 16), (697, 4), (698, 4), (699, 4), (700, 18), (701, 2), (702, 16), (703, 4), (704, 14), (705, 8), (706, 4), (707, 4), (708, 12), (709, 2), (710, 8), (711, 6), (712, 8), (713, 4), (714, 16), (715, 8), (716, 6), (717, 4), (718, 4), (719, 2), (720, 30), (721, 4), (722, 6), (723, 4), (724, 6), (725, 6), (726, 12), (727, 2), (728, 16), (729, 7), (730, 8), (731, 4), (732, 12), (733, 2), (734, 4), (735, 12), (736, 12), (737, 4), (738, 12), (739, 2), (740, 12), (741, 8), (742, 8), (743, 2), (744, 16), (745, 4), (746, 4), (747, 6), (748, 12), (749, 4), (750, 16), (751, 2), (752, 10), (753, 4), (754, 8), (755, 4), (756, 24), (757, 2), (758, 4), (759, 8), (760, 16), (761, 2), (762, 8), (763, 4), (764, 6), (765, 12), (766, 4), (767, 4), (768, 18), (769, 2), (770, 16), (771, 4), (772, 6), (773, 2), (774, 12), (775, 6), (776, 8), (777, 8), (778, 4), (779, 4), (780, 24), (781, 4), (782, 8), (783, 8), (784, 15), (785, 4), (786, 8), (787, 2), (788, 6), (789, 4), (790, 8), (791, 4), (792, 24), (793, 4), (794, 4), (795, 8), (796, 6), (797, 2), (798, 16), (799, 4), (800, 18), (801, 6), (802, 4), (803, 4), (804, 12), (805, 8), (806, 8), (807, 4), (808, 8), (809, 2), (810, 20), (811, 2), (812, 12), (813, 4), (814, 8), (815, 4), (816, 20), (817, 4), (818, 4), (819, 12), (820, 12), (821, 2), (822, 8), (823, 2), (824, 8), (825, 12), (826, 8), (827, 2), (828, 18), (829, 2), (830, 8), (831, 4), (832, 14), (833, 6), (834, 8), (835, 4), (836, 12), (837, 8), (838, 4), (839, 2), (840, 32), (841, 3), (842, 4), (843, 4), (844, 6), (845, 6), (846, 12), (847, 6), (848, 10), (849, 4), (850, 12), (851, 4), (852, 12), (853, 2), (854, 8), (855, 12), (856, 8), (857, 2), (858, 16), (859, 2), (860, 12), (861, 8), (862, 4), (863, 2), (864, 24), (865, 4), (866, 4), (867, 6), (868, 12), (869, 4), (870, 16), (871, 4), (872, 8), (873, 6), (874, 8), (875, 8), (876, 12), (877, 2), (878, 4), (879, 4), (880, 20), (881, 2), (882, 18), (883, 2), (884, 12), (885, 8), (886, 4), (887, 2), (888, 16), (889, 4), (890, 8), (891, 10), (892, 6), (893, 4), (894, 8), (895, 4), (896, 16), (897, 8), (898, 4), (899, 4), (900, 27), (901, 4), (902, 8), (903, 8), (904, 8), (905, 4), (906, 8), (907, 2), (908, 6), (909, 6), (910, 16), (911, 2), (912, 20), (913, 4), (914, 4), (915, 8), (916, 6), (917, 4), (918, 16), (919, 2), (920, 16), (921, 4), (922, 4), (923, 4), (924, 24), (925, 6), (926, 4), (927, 6), (928, 12), (929, 2), (930, 16), (931, 6), (932, 6), (933, 4), (934, 4), (935, 8), (936, 24), (937, 2), (938, 8), (939, 4), (940, 12), (941, 2), (942, 8), (943, 4), (944, 10), (945, 16), (946, 8), (947, 2), (948, 12), (949, 4), (950, 12), (951, 4), (952, 16), (953, 2), (954, 12), (955, 4), (956, 6), (957, 8), (958, 4), (959, 4), (960, 28), (961, 3), (962, 8), (963, 6), (964, 6), (965, 4), (966, 16), (967, 2), (968, 12), (969, 8), (970, 8), (971, 2), (972, 18), (973, 4), (974, 4), (975, 12), (976, 10), (977, 2), (978, 8), (979, 4), (980, 18), (981, 6), (982, 4), (983, 2), (984, 16), (985, 4), (986, 8), (987, 8), (988, 12), (989, 4), (990, 24), (991, 2), (992, 12), (993, 4), (994, 8), (995, 4), (996, 12), (997, 2), (998, 4), (999, 8), (1000, 16)]
We can generally see that the number of factors increases as the numbers get bigger (no surprise) but what about the histogram of how often a given number has a given number of factors? The distribution is more starkly concentrated than I might have thought. Lets see what this looks like when we bump the analysis sample to 25,000. We’ll switch from a line plot to a scatter plot with small dots so the visual isnt crowded out by the data points jumping up and down.
nums = range(1, 25001)
facts = [len(factors(n)) for n in nums]
fig, (ax1, ax2) = plt.subplots(1, 2)
ax1.set_title("Factor Counts")
ax1.scatter(nums, facts, s=2)
n_bins = 90
ax2.set_title("Instances of Factor Counts")
ax2.hist(np.asarray(facts), bins=n_bins, orientation=u'horizontal', log=True)
fig.set_size_inches(12, 7)
plt.show()
print("(Number, # Factors): "+str([x for x in zip(nums, facts)]))
(Number, # Factors): [(1, 2), (2, 2), (3, 2), (4, 3), (5, 2), (6, 4), (7, 2), (8, 4), (9, 3), (10, 4), (11, 2), (12, 6), (13, 2), (14, 4), (15, 4), (16, 5), (17, 2), (18, 6), (19, 2), (20, 6), (21, 4), (22, 4), (23, 2), (24, 8), (25, 3), (26, 4), (27, 4), (28, 6), (29, 2), (30, 8), (31, 2), (32, 6), (33, 4), (34, 4), (35, 4), (36, 9), (37, 2), (38, 4), (39, 4), (40, 8), (41, 2), (42, 8), (43, 2), (44, 6), (45, 6), (46, 4), (47, 2), (48, 10), (49, 3), (50, 6), (51, 4), (52, 6), (53, 2), (54, 8), (55, 4), (56, 8), (57, 4), (58, 4), (59, 2), (60, 12), (61, 2), (62, 4), (63, 6), (64, 7), (65, 4), (66, 8), (67, 2), (68, 6), (69, 4), (70, 8), (71, 2), (72, 12), (73, 2), (74, 4), (75, 6), (76, 6), (77, 4), (78, 8), (79, 2), (80, 10), (81, 5), (82, 4), (83, 2), (84, 12), (85, 4), (86, 4), (87, 4), (88, 8), (89, 2), (90, 12), (91, 4), (92, 6), (93, 4), (94, 4), (95, 4), (96, 12), (97, 2), (98, 6), (99, 6), (100, 9), (101, 2), (102, 8), (103, 2), (104, 8), (105, 8), (106, 4), (107, 2), (108, 12), (109, 2), (110, 8), (111, 4), (112, 10), (113, 2), (114, 8), (115, 4), (116, 6), (117, 6), (118, 4), (119, 4), (120, 16), (121, 3), (122, 4), (123, 4), (124, 6), (125, 4), (126, 12), (127, 2), (128, 8), (129, 4), (130, 8), (131, 2), (132, 12), (133, 4), (134, 4), (135, 8), (136, 8), (137, 2), (138, 8), (139, 2), (140, 12), (141, 4), (142, 4), (143, 4), (144, 15), (145, 4), (146, 4), (147, 6), (148, 6), (149, 2), (150, 12), (151, 2), (152, 8), (153, 6), (154, 8), (155, 4), (156, 12), (157, 2), (158, 4), (159, 4), (160, 12), (161, 4), (162, 10), (163, 2), (164, 6), (165, 8), (166, 4), (167, 2), (168, 16), (169, 3), (170, 8), (171, 6), (172, 6), (173, 2), (174, 8), (175, 6), (176, 10), (177, 4), (178, 4), (179, 2), (180, 18), (181, 2), (182, 8), (183, 4), (184, 8), (185, 4), (186, 8), (187, 4), (188, 6), (189, 8), (190, 8), (191, 2), (192, 14), (193, 2), (194, 4), (195, 8), (196, 9), (197, 2), (198, 12), (199, 2), (200, 12), (201, 4), (202, 4), (203, 4), (204, 12), (205, 4), (206, 4), (207, 6), (208, 10), (209, 4), (210, 16), (211, 2), (212, 6), (213, 4), (214, 4), (215, 4), (216, 16), (217, 4), (218, 4), (219, 4), (220, 12), (221, 4), (222, 8), (223, 2), (224, 12), (225, 9), (226, 4), (227, 2), (228, 12), (229, 2), (230, 8), (231, 8), (232, 8), (233, 2), (234, 12), (235, 4), (236, 6), (237, 4), (238, 8), (239, 2), (240, 20), (241, 2), (242, 6), (243, 6), (244, 6), (245, 6), (246, 8), (247, 4), (248, 8), (249, 4), (250, 8), (251, 2), (252, 18), (253, 4), (254, 4), (255, 8), (256, 9), (257, 2), (258, 8), (259, 4), (260, 12), (261, 6), (262, 4), (263, 2), (264, 16), (265, 4), (266, 8), (267, 4), (268, 6), (269, 2), (270, 16), (271, 2), (272, 10), (273, 8), (274, 4), (275, 6), (276, 12), (277, 2), (278, 4), (279, 6), (280, 16), (281, 2), (282, 8), (283, 2), (284, 6), (285, 8), (286, 8), (287, 4), (288, 18), (289, 3), (290, 8), (291, 4), (292, 6), (293, 2), (294, 12), (295, 4), (296, 8), (297, 8), (298, 4), (299, 4), (300, 18), (301, 4), (302, 4), (303, 4), (304, 10), (305, 4), (306, 12), (307, 2), (308, 12), (309, 4), (310, 8), (311, 2), (312, 16), (313, 2), (314, 4), (315, 12), (316, 6), (317, 2), (318, 8), (319, 4), (320, 14), (321, 4), (322, 8), (323, 4), (324, 15), (325, 6), (326, 4), (327, 4), (328, 8), (329, 4), (330, 16), (331, 2), (332, 6), (333, 6), (334, 4), (335, 4), (336, 20), (337, 2), (338, 6), (339, 4), (340, 12), (341, 4), (342, 12), (343, 4), (344, 8), (345, 8), (346, 4), (347, 2), (348, 12), (349, 2), (350, 12), (351, 8), (352, 12), (353, 2), (354, 8), (355, 4), (356, 6), (357, 8), (358, 4), (359, 2), (360, 24), (361, 3), (362, 4), (363, 6), (364, 12), (365, 4), (366, 8), (367, 2), (368, 10), (369, 6), (370, 8), (371, 4), (372, 12), (373, 2), (374, 8), (375, 8), (376, 8), (377, 4), (378, 16), (379, 2), (380, 12), (381, 4), (382, 4), (383, 2), (384, 16), (385, 8), (386, 4), (387, 6), (388, 6), (389, 2), (390, 16), (391, 4), (392, 12), (393, 4), (394, 4), (395, 4), (396, 18), (397, 2), (398, 4), (399, 8), (400, 15), (401, 2), (402, 8), (403, 4), (404, 6), (405, 10), (406, 8), (407, 4), (408, 16), (409, 2), (410, 8), (411, 4), (412, 6), (413, 4), (414, 12), (415, 4), (416, 12), (417, 4), (418, 8), (419, 2), (420, 24), (421, 2), (422, 4), (423, 6), (424, 8), (425, 6), (426, 8), (427, 4), (428, 6), (429, 8), (430, 8), (431, 2), (432, 20), (433, 2), (434, 8), (435, 8), (436, 6), (437, 4), (438, 8), (439, 2), (440, 16), (441, 9), (442, 8), (443, 2), (444, 12), (445, 4), (446, 4), (447, 4), (448, 14), (449, 2), (450, 18), (451, 4), (452, 6), (453, 4), (454, 4), (455, 8), (456, 16), (457, 2), (458, 4), (459, 8), (460, 12), (461, 2), (462, 16), (463, 2), (464, 10), (465, 8), (466, 4), (467, 2), (468, 18), (469, 4), (470, 8), (471, 4), (472, 8), (473, 4), (474, 8), (475, 6), (476, 12), (477, 6), (478, 4), (479, 2), (480, 24), (481, 4), (482, 4), (483, 8), (484, 9), (485, 4), (486, 12), (487, 2), (488, 8), (489, 4), (490, 12), (491, 2), (492, 12), (493, 4), (494, 8), (495, 12), (496, 10), (497, 4), (498, 8), (499, 2), (500, 12), (501, 4), (502, 4), (503, 2), (504, 24), (505, 4), (506, 8), (507, 6), (508, 6), (509, 2), (510, 16), (511, 4), (512, 10), (513, 8), (514, 4), (515, 4), (516, 12), (517, 4), (518, 8), (519, 4), (520, 16), (521, 2), (522, 12), (523, 2), (524, 6), (525, 12), (526, 4), (527, 4), (528, 20), (529, 3), (530, 8), (531, 6), (532, 12), (533, 4), (534, 8), (535, 4), (536, 8), (537, 4), (538, 4), (539, 6), (540, 24), (541, 2), (542, 4), (543, 4), (544, 12), (545, 4), (546, 16), (547, 2), (548, 6), (549, 6), (550, 12), (551, 4), (552, 16), (553, 4), (554, 4), (555, 8), (556, 6), (557, 2), (558, 12), (559, 4), (560, 20), (561, 8), (562, 4), (563, 2), (564, 12), (565, 4), (566, 4), (567, 10), (568, 8), (569, 2), (570, 16), (571, 2), (572, 12), (573, 4), (574, 8), (575, 6), (576, 21), (577, 2), (578, 6), (579, 4), (580, 12), (581, 4), (582, 8), (583, 4), (584, 8), (585, 12), (586, 4), (587, 2), (588, 18), (589, 4), (590, 8), (591, 4), (592, 10), (593, 2), (594, 16), (595, 8), (596, 6), (597, 4), (598, 8), (599, 2), (600, 24), (601, 2), (602, 8), (603, 6), (604, 6), (605, 6), (606, 8), (607, 2), (608, 12), (609, 8), (610, 8), (611, 4), (612, 18), (613, 2), (614, 4), (615, 8), (616, 16), (617, 2), (618, 8), (619, 2), (620, 12), (621, 8), (622, 4), (623, 4), (624, 20), (625, 5), (626, 4), (627, 8), (628, 6), (629, 4), (630, 24), (631, 2), (632, 8), (633, 4), (634, 4), (635, 4), (636, 12), (637, 6), (638, 8), (639, 6), (640, 16), (641, 2), (642, 8), (643, 2), (644, 12), (645, 8), (646, 8), (647, 2), (648, 20), (649, 4), (650, 12), (651, 8), (652, 6), (653, 2), (654, 8), (655, 4), (656, 10), (657, 6), (658, 8), (659, 2), (660, 24), (661, 2), (662, 4), (663, 8), (664, 8), (665, 8), (666, 12), (667, 4), (668, 6), (669, 4), (670, 8), (671, 4), (672, 24), (673, 2), (674, 4), (675, 12), (676, 9), (677, 2), (678, 8), (679, 4), (680, 16), (681, 4), (682, 8), (683, 2), (684, 18), (685, 4), (686, 8), (687, 4), (688, 10), (689, 4), (690, 16), (691, 2), (692, 6), (693, 12), (694, 4), (695, 4), (696, 16), (697, 4), (698, 4), (699, 4), (700, 18), (701, 2), (702, 16), (703, 4), (704, 14), (705, 8), (706, 4), (707, 4), (708, 12), (709, 2), (710, 8), (711, 6), (712, 8), (713, 4), (714, 16), (715, 8), (716, 6), (717, 4), (718, 4), (719, 2), (720, 30), (721, 4), (722, 6), (723, 4), (724, 6), (725, 6), (726, 12), (727, 2), (728, 16), (729, 7), (730, 8), (731, 4), (732, 12), (733, 2), (734, 4), (735, 12), (736, 12), (737, 4), (738, 12), (739, 2), (740, 12), (741, 8), (742, 8), (743, 2), (744, 16), (745, 4), (746, 4), (747, 6), (748, 12), (749, 4), (750, 16), (751, 2), (752, 10), (753, 4), (754, 8), (755, 4), (756, 24), (757, 2), (758, 4), (759, 8), (760, 16), (761, 2), (762, 8), (763, 4), (764, 6), (765, 12), (766, 4), (767, 4), (768, 18), (769, 2), (770, 16), (771, 4), (772, 6), (773, 2), (774, 12), (775, 6), (776, 8), (777, 8), (778, 4), (779, 4), (780, 24), (781, 4), (782, 8), (783, 8), (784, 15), (785, 4), (786, 8), (787, 2), (788, 6), (789, 4), (790, 8), (791, 4), (792, 24), (793, 4), (794, 4), (795, 8), (796, 6), (797, 2), (798, 16), (799, 4), (800, 18), (801, 6), (802, 4), (803, 4), (804, 12), (805, 8), (806, 8), (807, 4), (808, 8), (809, 2), (810, 20), (811, 2), (812, 12), (813, 4), (814, 8), (815, 4), (816, 20), (817, 4), (818, 4), (819, 12), (820, 12), (821, 2), (822, 8), (823, 2), (824, 8), (825, 12), (826, 8), (827, 2), (828, 18), (829, 2), (830, 8), (831, 4), (832, 14), (833, 6), (834, 8), (835, 4), (836, 12), (837, 8), (838, 4), (839, 2), (840, 32), (841, 3), (842, 4), (843, 4), (844, 6), (845, 6), (846, 12), (847, 6), (848, 10), (849, 4), (850, 12), (851, 4), (852, 12), (853, 2), (854, 8), (855, 12), (856, 8), (857, 2), (858, 16), (859, 2), (860, 12), (861, 8), (862, 4), (863, 2), (864, 24), (865, 4), (866, 4), (867, 6), (868, 12), (869, 4), (870, 16), (871, 4), (872, 8), (873, 6), (874, 8), (875, 8), (876, 12), (877, 2), (878, 4), (879, 4), (880, 20), (881, 2), (882, 18), (883, 2), (884, 12), (885, 8), (886, 4), (887, 2), (888, 16), (889, 4), (890, 8), (891, 10), (892, 6), (893, 4), (894, 8), (895, 4), (896, 16), (897, 8), (898, 4), (899, 4), (900, 27), (901, 4), (902, 8), (903, 8), (904, 8), (905, 4), (906, 8), (907, 2), (908, 6), (909, 6), (910, 16), (911, 2), (912, 20), (913, 4), (914, 4), (915, 8), (916, 6), (917, 4), (918, 16), (919, 2), (920, 16), (921, 4), (922, 4), (923, 4), (924, 24), (925, 6), (926, 4), (927, 6), (928, 12), (929, 2), (930, 16), (931, 6), (932, 6), (933, 4), (934, 4), (935, 8), (936, 24), (937, 2), (938, 8), (939, 4), (940, 12), (941, 2), (942, 8), (943, 4), (944, 10), (945, 16), (946, 8), (947, 2), (948, 12), (949, 4), (950, 12), (951, 4), (952, 16), (953, 2), (954, 12), (955, 4), (956, 6), (957, 8), (958, 4), (959, 4), (960, 28), (961, 3), (962, 8), (963, 6), (964, 6), (965, 4), (966, 16), (967, 2), (968, 12), (969, 8), (970, 8), (971, 2), (972, 18), (973, 4), (974, 4), (975, 12), (976, 10), (977, 2), (978, 8), (979, 4), (980, 18), (981, 6), (982, 4), (983, 2), (984, 16), (985, 4), (986, 8), (987, 8), (988, 12), (989, 4), (990, 24), (991, 2), (992, 12), (993, 4), (994, 8), (995, 4), (996, 12), (997, 2), (998, 4), (999, 8), (1000, 16), (1001, 8), (1002, 8), (1003, 4), (1004, 6), (1005, 8), (1006, 4), (1007, 4), (1008, 30), (1009, 2), (1010, 8), (1011, 4), (1012, 12), (1013, 2), (1014, 12), (1015, 8), (1016, 8), (1017, 6), (1018, 4), (1019, 2), (1020, 24), (1021, 2), (1022, 8), (1023, 8), (1024, 11), (1025, 6), (1026, 16), (1027, 4), (1028, 6), (1029, 8), (1030, 8), (1031, 2), (1032, 16), (1033, 2), (1034, 8), (1035, 12), (1036, 12), (1037, 4), (1038, 8), (1039, 2), (1040, 20), (1041, 4), (1042, 4), (1043, 4), (1044, 18), (1045, 8), (1046, 4), (1047, 4), (1048, 8), (1049, 2), (1050, 24), (1051, 2), (1052, 6), (1053, 10), (1054, 8), (1055, 4), (1056, 24), (1057, 4), (1058, 6), (1059, 4), (1060, 12), (1061, 2), (1062, 12), (1063, 2), (1064, 16), (1065, 8), (1066, 8), (1067, 4), (1068, 12), (1069, 2), (1070, 8), (1071, 12), (1072, 10), (1073, 4), (1074, 8), (1075, 6), (1076, 6), (1077, 4), (1078, 12), (1079, 4), (1080, 32), (1081, 4), (1082, 4), (1083, 6), (1084, 6), (1085, 8), (1086, 8), (1087, 2), (1088, 14), (1089, 9), (1090, 8), (1091, 2), (1092, 24), (1093, 2), (1094, 4), (1095, 8), (1096, 8), (1097, 2), (1098, 12), (1099, 4), (1100, 18), (1101, 4), (1102, 8), (1103, 2), (1104, 20), (1105, 8), (1106, 8), (1107, 8), (1108, 6), (1109, 2), (1110, 16), (1111, 4), (1112, 8), (1113, 8), (1114, 4), (1115, 4), (1116, 18), (1117, 2), (1118, 8), (1119, 4), (1120, 24), (1121, 4), (1122, 16), (1123, 2), (1124, 6), (1125, 12), (1126, 4), (1127, 6), (1128, 16), (1129, 2), (1130, 8), (1131, 8), (1132, 6), (1133, 4), (1134, 20), (1135, 4), (1136, 10), (1137, 4), (1138, 4), (1139, 4), (1140, 24), (1141, 4), (1142, 4), (1143, 6), (1144, 16), (1145, 4), (1146, 8), (1147, 4), (1148, 12), (1149, 4), (1150, 12), (1151, 2), (1152, 24), (1153, 2), (1154, 4), (1155, 16), (1156, 9), (1157, 4), (1158, 8), (1159, 4), (1160, 16), (1161, 8), (1162, 8), (1163, 2), (1164, 12), (1165, 4), (1166, 8), (1167, 4), (1168, 10), (1169, 4), (1170, 24), (1171, 2), (1172, 6), (1173, 8), (1174, 4), (1175, 6), (1176, 24), (1177, 4), (1178, 8), (1179, 6), (1180, 12), (1181, 2), (1182, 8), (1183, 6), (1184, 12), (1185, 8), (1186, 4), (1187, 2), (1188, 24), (1189, 4), (1190, 16), (1191, 4), (1192, 8), (1193, 2), (1194, 8), (1195, 4), (1196, 12), (1197, 12), (1198, 4), (1199, 4), (1200, 30), (1201, 2), (1202, 4), (1203, 4), (1204, 12), (1205, 4), (1206, 12), (1207, 4), (1208, 8), (1209, 8), (1210, 12), (1211, 4), (1212, 12), (1213, 2), (1214, 4), (1215, 12), (1216, 14), (1217, 2), (1218, 16), (1219, 4), (1220, 12), (1221, 8), (1222, 8), (1223, 2), (1224, 24), (1225, 9), (1226, 4), (1227, 4), (1228, 6), (1229, 2), (1230, 16), (1231, 2), (1232, 20), (1233, 6), (1234, 4), (1235, 8), (1236, 12), (1237, 2), (1238, 4), (1239, 8), (1240, 16), (1241, 4), (1242, 16), (1243, 4), (1244, 6), (1245, 8), (1246, 8), (1247, 4), (1248, 24), (1249, 2), (1250, 10), (1251, 6), (1252, 6), (1253, 4), (1254, 16), (1255, 4), (1256, 8), (1257, 4), (1258, 8), (1259, 2), (1260, 36), (1261, 4), (1262, 4), (1263, 4), (1264, 10), (1265, 8), (1266, 8), (1267, 4), (1268, 6), (1269, 8), (1270, 8), (1271, 4), (1272, 16), (1273, 4), (1274, 12), (1275, 12), (1276, 12), (1277, 2), (1278, 12), (1279, 2), (1280, 18), (1281, 8), (1282, 4), (1283, 2), (1284, 12), (1285, 4), (1286, 4), (1287, 12), (1288, 16), (1289, 2), (1290, 16), (1291, 2), (1292, 12), (1293, 4), (1294, 4), (1295, 8), (1296, 25), (1297, 2), (1298, 8), (1299, 4), (1300, 18), (1301, 2), (1302, 16), (1303, 2), (1304, 8), (1305, 12), (1306, 4), (1307, 2), (1308, 12), (1309, 8), (1310, 8), (1311, 8), (1312, 12), (1313, 4), (1314, 12), (1315, 4), (1316, 12), (1317, 4), (1318, 4), (1319, 2), (1320, 32), (1321, 2), (1322, 4), (1323, 12), (1324, 6), (1325, 6), (1326, 16), (1327, 2), (1328, 10), (1329, 4), (1330, 16), (1331, 4), (1332, 18), (1333, 4), (1334, 8), (1335, 8), (1336, 8), (1337, 4), (1338, 8), (1339, 4), (1340, 12), (1341, 6), (1342, 8), (1343, 4), (1344, 28), (1345, 4), (1346, 4), (1347, 4), (1348, 6), (1349, 4), (1350, 24), (1351, 4), (1352, 12), (1353, 8), (1354, 4), (1355, 4), (1356, 12), (1357, 4), (1358, 8), (1359, 6), (1360, 20), (1361, 2), (1362, 8), (1363, 4), (1364, 12), (1365, 16), (1366, 4), (1367, 2), (1368, 24), (1369, 3), (1370, 8), (1371, 4), (1372, 12), (1373, 2), (1374, 8), (1375, 8), (1376, 12), (1377, 10), (1378, 8), (1379, 4), (1380, 24), (1381, 2), (1382, 4), (1383, 4), (1384, 8), (1385, 4), (1386, 24), (1387, 4), (1388, 6), (1389, 4), (1390, 8), (1391, 4), (1392, 20), (1393, 4), (1394, 8), (1395, 12), (1396, 6), (1397, 4), (1398, 8), (1399, 2), (1400, 24), (1401, 4), (1402, 4), (1403, 4), (1404, 24), (1405, 4), (1406, 8), (1407, 8), (1408, 16), (1409, 2), (1410, 16), (1411, 4), (1412, 6), (1413, 6), (1414, 8), (1415, 4), (1416, 16), (1417, 4), (1418, 4), (1419, 8), (1420, 12), (1421, 6), (1422, 12), (1423, 2), (1424, 10), (1425, 12), (1426, 8), (1427, 2), (1428, 24), (1429, 2), (1430, 16), (1431, 8), (1432, 8), (1433, 2), (1434, 8), (1435, 8), (1436, 6), (1437, 4), (1438, 4), (1439, 2), (1440, 36), (1441, 4), (1442, 8), (1443, 8), (1444, 9), (1445, 6), (1446, 8), (1447, 2), (1448, 8), (1449, 12), (1450, 12), (1451, 2), (1452, 18), (1453, 2), (1454, 4), (1455, 8), (1456, 20), (1457, 4), (1458, 14), (1459, 2), (1460, 12), (1461, 4), (1462, 8), (1463, 8), (1464, 16), (1465, 4), (1466, 4), (1467, 6), (1468, 6), (1469, 4), (1470, 24), (1471, 2), (1472, 14), (1473, 4), (1474, 8), (1475, 6), (1476, 18), (1477, 4), (1478, 4), (1479, 8), (1480, 16), (1481, 2), (1482, 16), (1483, 2), (1484, 12), (1485, 16), (1486, 4), (1487, 2), (1488, 20), (1489, 2), (1490, 8), (1491, 8), (1492, 6), (1493, 2), (1494, 12), (1495, 8), (1496, 16), (1497, 4), (1498, 8), (1499, 2), (1500, 24), (1501, 4), (1502, 4), (1503, 6), (1504, 12), (1505, 8), (1506, 8), (1507, 4), (1508, 12), (1509, 4), (1510, 8), (1511, 2), (1512, 32), (1513, 4), (1514, 4), (1515, 8), (1516, 6), (1517, 4), (1518, 16), (1519, 6), (1520, 20), (1521, 9), (1522, 4), (1523, 2), (1524, 12), (1525, 6), (1526, 8), (1527, 4), (1528, 8), (1529, 4), (1530, 24), (1531, 2), (1532, 6), (1533, 8), (1534, 8), (1535, 4), (1536, 20), (1537, 4), (1538, 4), (1539, 10), (1540, 24), (1541, 4), (1542, 8), (1543, 2), (1544, 8), (1545, 8), (1546, 4), (1547, 8), (1548, 18), (1549, 2), (1550, 12), (1551, 8), (1552, 10), (1553, 2), (1554, 16), (1555, 4), (1556, 6), (1557, 6), (1558, 8), (1559, 2), (1560, 32), (1561, 4), (1562, 8), (1563, 4), (1564, 12), (1565, 4), (1566, 16), (1567, 2), (1568, 18), (1569, 4), (1570, 8), (1571, 2), (1572, 12), (1573, 6), (1574, 4), (1575, 18), (1576, 8), (1577, 4), (1578, 8), (1579, 2), (1580, 12), (1581, 8), (1582, 8), (1583, 2), (1584, 30), (1585, 4), (1586, 8), (1587, 6), (1588, 6), (1589, 4), (1590, 16), (1591, 4), (1592, 8), (1593, 8), (1594, 4), (1595, 8), (1596, 24), (1597, 2), (1598, 8), (1599, 8), (1600, 21), (1601, 2), (1602, 12), (1603, 4), (1604, 6), (1605, 8), (1606, 8), (1607, 2), (1608, 16), (1609, 2), (1610, 16), (1611, 6), (1612, 12), (1613, 2), (1614, 8), (1615, 8), (1616, 10), (1617, 12), (1618, 4), (1619, 2), (1620, 30), (1621, 2), (1622, 4), (1623, 4), (1624, 16), (1625, 8), (1626, 8), (1627, 2), (1628, 12), (1629, 6), (1630, 8), (1631, 4), (1632, 24), (1633, 4), (1634, 8), (1635, 8), (1636, 6), (1637, 2), (1638, 24), (1639, 4), (1640, 16), (1641, 4), (1642, 4), (1643, 4), (1644, 12), (1645, 8), (1646, 4), (1647, 8), (1648, 10), (1649, 4), (1650, 24), (1651, 4), (1652, 12), (1653, 8), (1654, 4), (1655, 4), (1656, 24), (1657, 2), (1658, 4), (1659, 8), (1660, 12), (1661, 4), (1662, 8), (1663, 2), (1664, 16), (1665, 12), (1666, 12), (1667, 2), (1668, 12), (1669, 2), (1670, 8), (1671, 4), (1672, 16), (1673, 4), (1674, 16), (1675, 6), (1676, 6), (1677, 8), (1678, 4), (1679, 4), (1680, 40), (1681, 3), (1682, 6), (1683, 12), (1684, 6), (1685, 4), (1686, 8), (1687, 4), (1688, 8), (1689, 4), (1690, 12), (1691, 4), (1692, 18), (1693, 2), (1694, 12), (1695, 8), (1696, 12), (1697, 2), (1698, 8), (1699, 2), (1700, 18), (1701, 12), (1702, 8), (1703, 4), (1704, 16), (1705, 8), (1706, 4), (1707, 4), (1708, 12), (1709, 2), (1710, 24), (1711, 4), (1712, 10), (1713, 4), (1714, 4), (1715, 8), (1716, 24), (1717, 4), (1718, 4), (1719, 6), (1720, 16), (1721, 2), (1722, 16), (1723, 2), (1724, 6), (1725, 12), (1726, 4), (1727, 4), (1728, 28), (1729, 8), (1730, 8), (1731, 4), (1732, 6), (1733, 2), (1734, 12), (1735, 4), (1736, 16), (1737, 6), (1738, 8), (1739, 4), (1740, 24), (1741, 2), (1742, 8), (1743, 8), (1744, 10), (1745, 4), (1746, 12), (1747, 2), (1748, 12), (1749, 8), (1750, 16), (1751, 4), (1752, 16), (1753, 2), (1754, 4), (1755, 16), (1756, 6), (1757, 4), (1758, 8), (1759, 2), (1760, 24), (1761, 4), (1762, 4), (1763, 4), (1764, 27), (1765, 4), (1766, 4), (1767, 8), (1768, 16), (1769, 4), (1770, 16), (1771, 8), (1772, 6), (1773, 6), (1774, 4), (1775, 6), (1776, 20), (1777, 2), (1778, 8), (1779, 4), (1780, 12), (1781, 4), (1782, 20), (1783, 2), (1784, 8), (1785, 16), (1786, 8), (1787, 2), (1788, 12), (1789, 2), (1790, 8), (1791, 6), (1792, 18), (1793, 4), (1794, 16), (1795, 4), (1796, 6), (1797, 4), (1798, 8), (1799, 4), (1800, 36), (1801, 2), (1802, 8), (1803, 4), (1804, 12), (1805, 6), (1806, 16), (1807, 4), (1808, 10), (1809, 8), (1810, 8), (1811, 2), (1812, 12), (1813, 6), (1814, 4), (1815, 12), (1816, 8), (1817, 4), (1818, 12), (1819, 4), (1820, 24), (1821, 4), (1822, 4), (1823, 2), (1824, 24), (1825, 6), (1826, 8), (1827, 12), (1828, 6), (1829, 4), (1830, 16), (1831, 2), (1832, 8), (1833, 8), (1834, 8), (1835, 4), (1836, 24), (1837, 4), (1838, 4), (1839, 4), (1840, 20), (1841, 4), (1842, 8), (1843, 4), (1844, 6), (1845, 12), (1846, 8), (1847, 2), (1848, 32), (1849, 3), (1850, 12), (1851, 4), (1852, 6), (1853, 4), (1854, 12), (1855, 8), (1856, 14), (1857, 4), (1858, 4), (1859, 6), (1860, 24), (1861, 2), (1862, 12), (1863, 10), (1864, 8), (1865, 4), (1866, 8), (1867, 2), (1868, 6), (1869, 8), (1870, 16), (1871, 2), (1872, 30), (1873, 2), (1874, 4), (1875, 10), (1876, 12), (1877, 2), (1878, 8), (1879, 2), (1880, 16), (1881, 12), (1882, 4), (1883, 4), (1884, 12), (1885, 8), (1886, 8), (1887, 8), (1888, 12), (1889, 2), (1890, 32), (1891, 4), (1892, 12), (1893, 4), (1894, 4), (1895, 4), (1896, 16), (1897, 4), (1898, 8), (1899, 6), (1900, 18), (1901, 2), (1902, 8), (1903, 4), (1904, 20), (1905, 8), (1906, 4), (1907, 2), (1908, 18), (1909, 4), (1910, 8), (1911, 12), (1912, 8), (1913, 2), (1914, 16), (1915, 4), (1916, 6), (1917, 8), (1918, 8), (1919, 4), (1920, 32), (1921, 4), (1922, 6), (1923, 4), (1924, 12), (1925, 12), (1926, 12), (1927, 4), (1928, 8), (1929, 4), (1930, 8), (1931, 2), (1932, 24), (1933, 2), (1934, 4), (1935, 12), (1936, 15), (1937, 4), (1938, 16), (1939, 4), (1940, 12), (1941, 4), (1942, 4), (1943, 4), (1944, 24), (1945, 4), (1946, 8), (1947, 8), (1948, 6), (1949, 2), (1950, 24), (1951, 2), (1952, 12), (1953, 12), (1954, 4), (1955, 8), (1956, 12), (1957, 4), (1958, 8), (1959, 4), (1960, 24), (1961, 4), (1962, 12), (1963, 4), (1964, 6), (1965, 8), (1966, 4), (1967, 4), (1968, 20), (1969, 4), (1970, 8), (1971, 8), (1972, 12), (1973, 2), (1974, 16), (1975, 6), (1976, 16), (1977, 4), (1978, 8), (1979, 2), (1980, 36), (1981, 4), (1982, 4), (1983, 4), (1984, 14), (1985, 4), (1986, 8), (1987, 2), (1988, 12), (1989, 12), (1990, 8), (1991, 4), (1992, 16), (1993, 2), (1994, 4), (1995, 16), (1996, 6), (1997, 2), (1998, 16), (1999, 2), (2000, 20), (2001, 8), (2002, 16), (2003, 2), (2004, 12), (2005, 4), (2006, 8), (2007, 6), (2008, 8), (2009, 6), (2010, 16), (2011, 2), (2012, 6), (2013, 8), (2014, 8), (2015, 8), (2016, 36), (2017, 2), (2018, 4), (2019, 4), (2020, 12), (2021, 4), (2022, 8), (2023, 6), (2024, 16), (2025, 15), (2026, 4), (2027, 2), (2028, 18), (2029, 2), (2030, 16), (2031, 4), (2032, 10), (2033, 4), (2034, 12), (2035, 8), (2036, 6), (2037, 8), (2038, 4), (2039, 2), (2040, 32), (2041, 4), (2042, 4), (2043, 6), (2044, 12), (2045, 4), (2046, 16), (2047, 4), (2048, 12), (2049, 4), (2050, 12), (2051, 4), (2052, 24), (2053, 2), (2054, 8), (2055, 8), (2056, 8), (2057, 6), (2058, 16), (2059, 4), (2060, 12), (2061, 6), (2062, 4), (2063, 2), (2064, 20), (2065, 8), (2066, 4), (2067, 8), (2068, 12), (2069, 2), (2070, 24), (2071, 4), (2072, 16), (2073, 4), (2074, 8), (2075, 6), (2076, 12), (2077, 4), (2078, 4), (2079, 16), (2080, 24), (2081, 2), (2082, 8), (2083, 2), (2084, 6), (2085, 8), (2086, 8), (2087, 2), (2088, 24), (2089, 2), (2090, 16), (2091, 8), (2092, 6), (2093, 8), (2094, 8), (2095, 4), (2096, 10), (2097, 6), (2098, 4), (2099, 2), (2100, 36), (2101, 4), (2102, 4), (2103, 4), (2104, 8), (2105, 4), (2106, 20), (2107, 6), (2108, 12), (2109, 8), (2110, 8), (2111, 2), (2112, 28), (2113, 2), (2114, 8), (2115, 12), (2116, 9), (2117, 4), (2118, 8), (2119, 4), (2120, 16), (2121, 8), (2122, 4), (2123, 4), (2124, 18), (2125, 8), (2126, 4), (2127, 4), (2128, 20), (2129, 2), (2130, 16), (2131, 2), (2132, 12), (2133, 8), (2134, 8), (2135, 8), (2136, 16), (2137, 2), (2138, 4), (2139, 8), (2140, 12), (2141, 2), (2142, 24), (2143, 2), (2144, 12), (2145, 16), (2146, 8), (2147, 4), (2148, 12), (2149, 4), (2150, 12), (2151, 6), (2152, 8), (2153, 2), (2154, 8), (2155, 4), (2156, 18), (2157, 4), (2158, 8), (2159, 4), (2160, 40), (2161, 2), (2162, 8), (2163, 8), (2164, 6), (2165, 4), (2166, 12), (2167, 4), (2168, 8), (2169, 6), (2170, 16), (2171, 4), (2172, 12), (2173, 4), (2174, 4), (2175, 12), (2176, 16), (2177, 4), (2178, 18), (2179, 2), (2180, 12), (2181, 4), (2182, 4), (2183, 4), (2184, 32), (2185, 8), (2186, 4), (2187, 8), (2188, 6), (2189, 4), (2190, 16), (2191, 4), (2192, 10), (2193, 8), (2194, 4), (2195, 4), (2196, 18), (2197, 4), (2198, 8), (2199, 4), (2200, 24), (2201, 4), (2202, 8), (2203, 2), (2204, 12), (2205, 18), (2206, 4), (2207, 2), (2208, 24), (2209, 3), (2210, 16), (2211, 8), (2212, 12), (2213, 2), (2214, 16), (2215, 4), (2216, 8), (2217, 4), (2218, 4), (2219, 4), (2220, 24), (2221, 2), (2222, 8), (2223, 12), (2224, 10), (2225, 6), (2226, 16), (2227, 4), (2228, 6), (2229, 4), (2230, 8), (2231, 4), (2232, 24), (2233, 8), (2234, 4), (2235, 8), (2236, 12), (2237, 2), (2238, 8), (2239, 2), (2240, 28), (2241, 8), (2242, 8), (2243, 2), (2244, 24), (2245, 4), (2246, 4), (2247, 8), (2248, 8), (2249, 4), (2250, 24), (2251, 2), (2252, 6), (2253, 4), (2254, 12), (2255, 8), (2256, 20), (2257, 4), (2258, 4), (2259, 6), (2260, 12), (2261, 8), (2262, 16), (2263, 4), (2264, 8), (2265, 8), (2266, 8), (2267, 2), (2268, 30), (2269, 2), (2270, 8), (2271, 4), (2272, 12), (2273, 2), (2274, 8), (2275, 12), (2276, 6), (2277, 12), (2278, 8), (2279, 4), (2280, 32), (2281, 2), (2282, 8), (2283, 4), (2284, 6), (2285, 4), (2286, 12), (2287, 2), (2288, 20), (2289, 8), (2290, 8), (2291, 4), (2292, 12), (2293, 2), (2294, 8), (2295, 16), (2296, 16), (2297, 2), (2298, 8), (2299, 6), (2300, 18), (2301, 8), (2302, 4), (2303, 6), (2304, 27), (2305, 4), (2306, 4), (2307, 4), (2308, 6), (2309, 2), (2310, 32), (2311, 2), (2312, 12), (2313, 6), (2314, 8), (2315, 4), (2316, 12), (2317, 4), (2318, 8), (2319, 4), (2320, 20), (2321, 4), (2322, 16), (2323, 4), (2324, 12), (2325, 12), (2326, 4), (2327, 4), (2328, 16), (2329, 4), (2330, 8), (2331, 12), (2332, 12), (2333, 2), (2334, 8), (2335, 4), (2336, 12), (2337, 8), (2338, 8), (2339, 2), (2340, 36), (2341, 2), (2342, 4), (2343, 8), (2344, 8), (2345, 8), (2346, 16), (2347, 2), (2348, 6), (2349, 10), (2350, 12), (2351, 2), (2352, 30), (2353, 4), (2354, 8), (2355, 8), (2356, 12), (2357, 2), (2358, 12), (2359, 4), (2360, 16), (2361, 4), (2362, 4), (2363, 4), (2364, 12), (2365, 8), (2366, 12), (2367, 6), (2368, 14), (2369, 4), (2370, 16), (2371, 2), (2372, 6), (2373, 8), (2374, 4), (2375, 8), (2376, 32), (2377, 2), (2378, 8), (2379, 8), (2380, 24), (2381, 2), (2382, 8), (2383, 2), (2384, 10), (2385, 12), (2386, 4), (2387, 8), (2388, 12), (2389, 2), (2390, 8), (2391, 4), (2392, 16), (2393, 2), (2394, 24), (2395, 4), (2396, 6), (2397, 8), (2398, 8), (2399, 2), (2400, 36), (2401, 5), (2402, 4), (2403, 8), (2404, 6), (2405, 8), (2406, 8), (2407, 4), (2408, 16), (2409, 8), (2410, 8), (2411, 2), (2412, 18), (2413, 4), (2414, 8), (2415, 16), (2416, 10), (2417, 2), (2418, 16), (2419, 4), (2420, 18), (2421, 6), (2422, 8), (2423, 2), (2424, 16), (2425, 6), (2426, 4), (2427, 4), (2428, 6), (2429, 4), (2430, 24), (2431, 8), (2432, 16), (2433, 4), (2434, 4), (2435, 4), (2436, 24), (2437, 2), (2438, 8), (2439, 6), (2440, 16), (2441, 2), (2442, 16), (2443, 4), (2444, 12), (2445, 8), (2446, 4), (2447, 2), (2448, 30), (2449, 4), (2450, 18), (2451, 8), (2452, 6), (2453, 4), (2454, 8), (2455, 4), (2456, 8), (2457, 16), (2458, 4), (2459, 2), (2460, 24), (2461, 4), (2462, 4), (2463, 4), (2464, 24), (2465, 8), (2466, 12), (2467, 2), (2468, 6), (2469, 4), (2470, 16), (2471, 4), (2472, 16), (2473, 2), (2474, 4), (2475, 18), (2476, 6), (2477, 2), (2478, 16), (2479, 4), (2480, 20), (2481, 4), (2482, 8), (2483, 4), (2484, 24), (2485, 8), (2486, 8), (2487, 4), (2488, 8), (2489, 4), (2490, 16), (2491, 4), (2492, 12), (2493, 6), (2494, 8), (2495, 4), (2496, 28), (2497, 4), (2498, 4), (2499, 12), (2500, 15), (2501, 4), (2502, 12), (2503, 2), (2504, 8), (2505, 8), (2506, 8), (2507, 4), (2508, 24), (2509, 4), (2510, 8), (2511, 10), (2512, 10), (2513, 4), (2514, 8), (2515, 4), (2516, 12), (2517, 4), (2518, 4), (2519, 4), (2520, 48), (2521, 2), (2522, 8), (2523, 6), (2524, 6), (2525, 6), (2526, 8), (2527, 6), (2528, 12), (2529, 6), (2530, 16), (2531, 2), (2532, 12), (2533, 4), (2534, 8), (2535, 12), (2536, 8), (2537, 4), (2538, 16), (2539, 2), (2540, 12), (2541, 12), (2542, 8), (2543, 2), (2544, 20), (2545, 4), (2546, 8), (2547, 6), (2548, 18), (2549, 2), (2550, 24), (2551, 2), (2552, 16), (2553, 8), (2554, 4), (2555, 8), (2556, 18), (2557, 2), (2558, 4), (2559, 4), (2560, 20), (2561, 4), (2562, 16), (2563, 4), (2564, 6), (2565, 16), (2566, 4), (2567, 4), (2568, 16), (2569, 4), (2570, 8), (2571, 4), (2572, 6), (2573, 4), (2574, 24), (2575, 6), (2576, 20), (2577, 4), (2578, 4), (2579, 2), (2580, 24), (2581, 4), (2582, 4), (2583, 12), (2584, 16), (2585, 8), (2586, 8), (2587, 4), (2588, 6), (2589, 4), (2590, 16), (2591, 2), (2592, 30), (2593, 2), (2594, 4), (2595, 8), (2596, 12), (2597, 6), (2598, 8), (2599, 4), (2600, 24), (2601, 9), (2602, 4), (2603, 4), (2604, 24), (2605, 4), (2606, 4), (2607, 8), (2608, 10), (2609, 2), (2610, 24), (2611, 4), (2612, 6), (2613, 8), (2614, 4), (2615, 4), (2616, 16), (2617, 2), (2618, 16), (2619, 8), (2620, 12), (2621, 2), (2622, 16), (2623, 4), (2624, 14), (2625, 16), (2626, 8), (2627, 4), (2628, 18), (2629, 4), (2630, 8), (2631, 4), (2632, 16), (2633, 2), (2634, 8), (2635, 8), (2636, 6), (2637, 6), (2638, 4), (2639, 8), (2640, 40), (2641, 4), (2642, 4), (2643, 4), (2644, 6), (2645, 6), (2646, 24), (2647, 2), (2648, 8), (2649, 4), (2650, 12), (2651, 4), (2652, 24), (2653, 4), (2654, 4), (2655, 12), (2656, 12), (2657, 2), (2658, 8), (2659, 2), (2660, 24), (2661, 4), (2662, 8), (2663, 2), (2664, 24), (2665, 8), (2666, 8), (2667, 8), (2668, 12), (2669, 4), (2670, 16), (2671, 2), (2672, 10), (2673, 12), (2674, 8), (2675, 6), (2676, 12), (2677, 2), (2678, 8), (2679, 8), (2680, 16), (2681, 4), (2682, 12), (2683, 2), (2684, 12), (2685, 8), (2686, 8), (2687, 2), (2688, 32), (2689, 2), (2690, 8), (2691, 12), (2692, 6), (2693, 2), (2694, 8), (2695, 12), (2696, 8), (2697, 8), (2698, 8), (2699, 2), (2700, 36), (2701, 4), (2702, 8), (2703, 8), (2704, 15), (2705, 4), (2706, 16), (2707, 2), (2708, 6), (2709, 12), (2710, 8), (2711, 2), (2712, 16), (2713, 2), (2714, 8), (2715, 8), (2716, 12), (2717, 8), (2718, 12), (2719, 2), (2720, 24), (2721, 4), (2722, 4), (2723, 4), (2724, 12), (2725, 6), (2726, 8), (2727, 8), (2728, 16), (2729, 2), (2730, 32), (2731, 2), (2732, 6), (2733, 4), (2734, 4), (2735, 4), (2736, 30), (2737, 8), (2738, 6), (2739, 8), (2740, 12), (2741, 2), (2742, 8), (2743, 4), (2744, 16), (2745, 12), (2746, 4), (2747, 4), (2748, 12), (2749, 2), (2750, 16), (2751, 8), (2752, 14), (2753, 2), (2754, 20), (2755, 8), (2756, 12), (2757, 4), (2758, 8), (2759, 4), (2760, 32), (2761, 4), (2762, 4), (2763, 6), (2764, 6), (2765, 8), (2766, 8), (2767, 2), (2768, 10), (2769, 8), (2770, 8), (2771, 4), (2772, 36), (2773, 4), (2774, 8), (2775, 12), (2776, 8), (2777, 2), (2778, 8), (2779, 4), (2780, 12), (2781, 8), (2782, 8), (2783, 6), (2784, 24), (2785, 4), (2786, 8), (2787, 4), (2788, 12), (2789, 2), (2790, 24), (2791, 2), (2792, 8), (2793, 12), (2794, 8), (2795, 8), (2796, 12), (2797, 2), (2798, 4), (2799, 6), (2800, 30), (2801, 2), (2802, 8), (2803, 2), (2804, 6), (2805, 16), (2806, 8), (2807, 4), (2808, 32), (2809, 3), (2810, 8), (2811, 4), (2812, 12), (2813, 4), (2814, 16), (2815, 4), (2816, 18), (2817, 6), (2818, 4), (2819, 2), (2820, 24), (2821, 8), (2822, 8), (2823, 4), (2824, 8), (2825, 6), (2826, 12), (2827, 4), (2828, 12), (2829, 8), (2830, 8), (2831, 4), (2832, 20), (2833, 2), (2834, 8), (2835, 20), (2836, 6), (2837, 2), (2838, 16), (2839, 4), (2840, 16), (2841, 4), (2842, 12), (2843, 2), (2844, 18), (2845, 4), (2846, 4), (2847, 8), (2848, 12), (2849, 8), (2850, 24), (2851, 2), (2852, 12), (2853, 6), (2854, 4), (2855, 4), (2856, 32), (2857, 2), (2858, 4), (2859, 4), (2860, 24), (2861, 2), (2862, 16), (2863, 4), (2864, 10), (2865, 8), (2866, 4), (2867, 4), (2868, 12), (2869, 4), (2870, 16), (2871, 12), (2872, 8), (2873, 6), (2874, 8), (2875, 8), (2876, 6), (2877, 8), (2878, 4), (2879, 2), (2880, 42), (2881, 4), (2882, 8), (2883, 6), (2884, 12), (2885, 4), (2886, 16), (2887, 2), (2888, 12), (2889, 8), (2890, 12), (2891, 6), (2892, 12), (2893, 4), (2894, 4), (2895, 8), (2896, 10), (2897, 2), (2898, 24), (2899, 4), (2900, 18), (2901, 4), (2902, 4), (2903, 2), (2904, 24), (2905, 8), (2906, 4), (2907, 12), (2908, 6), (2909, 2), (2910, 16), (2911, 4), (2912, 24), (2913, 4), (2914, 8), (2915, 8), (2916, 21), (2917, 2), (2918, 4), (2919, 8), (2920, 16), (2921, 4), (2922, 8), (2923, 4), (2924, 12), (2925, 18), (2926, 16), (2927, 2), (2928, 20), (2929, 4), (2930, 8), (2931, 4), (2932, 6), (2933, 4), (2934, 12), (2935, 4), (2936, 8), (2937, 8), (2938, 8), (2939, 2), (2940, 36), (2941, 4), (2942, 4), (2943, 8), (2944, 16), (2945, 8), (2946, 8), (2947, 4), (2948, 12), (2949, 4), (2950, 12), (2951, 4), (2952, 24), (2953, 2), (2954, 8), (2955, 8), (2956, 6), (2957, 2), (2958, 16), (2959, 4), (2960, 20), (2961, 12), (2962, 4), (2963, 2), (2964, 24), (2965, 4), (2966, 4), (2967, 8), (2968, 16), (2969, 2), (2970, 32), (2971, 2), (2972, 6), (2973, 4), (2974, 4), (2975, 12), (2976, 24), (2977, 4), (2978, 4), (2979, 6), (2980, 12), (2981, 4), (2982, 16), (2983, 4), (2984, 8), (2985, 8), (2986, 4), (2987, 4), (2988, 18), (2989, 6), (2990, 16), (2991, 4), (2992, 20), (2993, 4), (2994, 8), (2995, 4), (2996, 12), (2997, 10), (2998, 4), (2999, 2), (3000, 32), (3001, 2), (3002, 8), (3003, 16), (3004, 6), (3005, 4), (3006, 12), (3007, 4), (3008, 14), (3009, 8), (3010, 16), (3011, 2), (3012, 12), (3013, 4), (3014, 8), (3015, 12), (3016, 16), (3017, 4), (3018, 8), (3019, 2), (3020, 12), (3021, 8), (3022, 4), (3023, 2), (3024, 40), (3025, 9), (3026, 8), (3027, 4), (3028, 6), (3029, 4), (3030, 16), (3031, 4), (3032, 8), (3033, 6), (3034, 8), (3035, 4), (3036, 24), (3037, 2), (3038, 12), (3039, 4), (3040, 24), (3041, 2), (3042, 18), (3043, 4), (3044, 6), (3045, 16), (3046, 4), (3047, 4), (3048, 16), (3049, 2), (3050, 12), (3051, 8), (3052, 12), (3053, 4), (3054, 8), (3055, 8), (3056, 10), (3057, 4), (3058, 8), (3059, 8), (3060, 36), (3061, 2), (3062, 4), (3063, 4), (3064, 8), (3065, 4), (3066, 16), (3067, 2), (3068, 12), (3069, 12), (3070, 8), (3071, 4), (3072, 22), (3073, 4), (3074, 8), (3075, 12), (3076, 6), (3077, 4), (3078, 20), (3079, 2), (3080, 32), (3081, 8), (3082, 8), (3083, 2), (3084, 12), (3085, 4), (3086, 4), (3087, 12), (3088, 10), (3089, 2), (3090, 16), (3091, 4), (3092, 6), (3093, 4), (3094, 16), (3095, 4), (3096, 24), (3097, 4), (3098, 4), (3099, 4), (3100, 18), (3101, 4), (3102, 16), (3103, 4), (3104, 12), (3105, 16), (3106, 4), (3107, 4), (3108, 24), (3109, 2), (3110, 8), (3111, 8), (3112, 8), (3113, 4), (3114, 12), (3115, 8), (3116, 12), (3117, 4), (3118, 4), (3119, 2), (3120, 40), (3121, 2), (3122, 8), (3123, 6), (3124, 12), (3125, 6), (3126, 8), (3127, 4), (3128, 16), (3129, 8), (3130, 8), (3131, 4), (3132, 24), (3133, 4), (3134, 4), (3135, 16), (3136, 21), (3137, 2), (3138, 8), (3139, 4), (3140, 12), (3141, 6), (3142, 4), (3143, 4), (3144, 16), (3145, 8), (3146, 12), (3147, 4), (3148, 6), (3149, 4), (3150, 36), (3151, 4), (3152, 10), (3153, 4), (3154, 8), (3155, 4), (3156, 12), (3157, 8), (3158, 4), (3159, 12), (3160, 16), (3161, 4), (3162, 16), (3163, 2), (3164, 12), (3165, 8), (3166, 4), (3167, 2), (3168, 36), (3169, 2), (3170, 8), (3171, 8), (3172, 12), (3173, 4), (3174, 12), (3175, 6), (3176, 8), (3177, 6), (3178, 8), (3179, 6), (3180, 24), (3181, 2), (3182, 8), (3183, 4), (3184, 10), (3185, 12), (3186, 16), (3187, 2), (3188, 6), (3189, 4), (3190, 16), (3191, 2), (3192, 32), (3193, 4), (3194, 4), (3195, 12), (3196, 12), (3197, 4), (3198, 16), (3199, 4), (3200, 24), (3201, 8), (3202, 4), (3203, 2), (3204, 18), (3205, 4), (3206, 8), (3207, 4), (3208, 8), (3209, 2), (3210, 16), (3211, 6), (3212, 12), (3213, 16), (3214, 4), (3215, 4), (3216, 20), (3217, 2), (3218, 4), (3219, 8), (3220, 24), (3221, 2), (3222, 12), (3223, 4), (3224, 16), (3225, 12), (3226, 4), (3227, 4), (3228, 12), (3229, 2), (3230, 16), (3231, 6), (3232, 12), (3233, 4), (3234, 24), (3235, 4), (3236, 6), (3237, 8), (3238, 4), (3239, 4), (3240, 40), (3241, 4), (3242, 4), (3243, 8), (3244, 6), (3245, 8), (3246, 8), (3247, 4), (3248, 20), (3249, 9), (3250, 16), (3251, 2), (3252, 12), (3253, 2), (3254, 4), (3255, 16), (3256, 16), (3257, 2), (3258, 12), (3259, 2), (3260, 12), (3261, 4), (3262, 8), (3263, 4), (3264, 28), (3265, 4), (3266, 8), (3267, 12), (3268, 12), (3269, 4), (3270, 16), (3271, 2), (3272, 8), (3273, 4), (3274, 4), (3275, 6), (3276, 36), (3277, 4), (3278, 8), (3279, 4), (3280, 20), (3281, 4), (3282, 8), (3283, 6), (3284, 6), (3285, 12), (3286, 8), (3287, 4), (3288, 16), (3289, 8), (3290, 16), (3291, 4), (3292, 6), (3293, 4), (3294, 16), (3295, 4), (3296, 12), (3297, 8), (3298, 8), (3299, 2), (3300, 36), (3301, 2), (3302, 8), (3303, 6), (3304, 16), (3305, 4), (3306, 16), (3307, 2), (3308, 6), (3309, 4), (3310, 8), (3311, 8), (3312, 30), (3313, 2), (3314, 4), (3315, 16), (3316, 6), (3317, 4), (3318, 16), (3319, 2), (3320, 16), (3321, 10), (3322, 8), (3323, 2), (3324, 12), (3325, 12), (3326, 4), (3327, 4), (3328, 18), (3329, 2), (3330, 24), (3331, 2), (3332, 18), (3333, 8), (3334, 4), (3335, 8), (3336, 16), (3337, 4), (3338, 4), (3339, 12), (3340, 12), (3341, 4), (3342, 8), (3343, 2), (3344, 20), (3345, 8), (3346, 8), (3347, 2), (3348, 24), (3349, 4), (3350, 12), (3351, 4), (3352, 8), (3353, 4), (3354, 16), (3355, 8), (3356, 6), (3357, 6), (3358, 8), (3359, 2), (3360, 48), (3361, 2), (3362, 6), (3363, 8), (3364, 9), (3365, 4), (3366, 24), (3367, 8), (3368, 8), (3369, 4), (3370, 8), (3371, 2), (3372, 12), (3373, 2), (3374, 8), (3375, 16), (3376, 10), (3377, 4), (3378, 8), (3379, 4), (3380, 18), (3381, 12), (3382, 8), (3383, 4), (3384, 24), (3385, 4), (3386, 4), (3387, 4), (3388, 18), (3389, 2), (3390, 16), (3391, 2), (3392, 14), (3393, 12), (3394, 4), (3395, 8), (3396, 12), (3397, 4), (3398, 4), (3399, 8), (3400, 24), (3401, 4), (3402, 24), (3403, 4), (3404, 12), (3405, 8), (3406, 8), (3407, 2), (3408, 20), (3409, 4), (3410, 16), (3411, 6), (3412, 6), (3413, 2), (3414, 8), (3415, 4), (3416, 16), (3417, 8), (3418, 4), (3419, 4), (3420, 36), (3421, 4), (3422, 8), (3423, 8), (3424, 12), (3425, 6), (3426, 8), (3427, 4), (3428, 6), (3429, 8), (3430, 16), (3431, 4), (3432, 32), (3433, 2), (3434, 8), (3435, 8), (3436, 6), (3437, 4), (3438, 12), (3439, 4), (3440, 20), (3441, 8), (3442, 4), (3443, 4), (3444, 24), (3445, 8), (3446, 4), (3447, 6), (3448, 8), (3449, 2), (3450, 24), (3451, 8), (3452, 6), (3453, 4), (3454, 8), (3455, 4), (3456, 32), (3457, 2), (3458, 16), (3459, 4), (3460, 12), (3461, 2), (3462, 8), (3463, 2), (3464, 8), (3465, 24), (3466, 4), (3467, 2), (3468, 18), (3469, 2), (3470, 8), (3471, 8), (3472, 20), (3473, 4), (3474, 12), (3475, 6), (3476, 12), (3477, 8), (3478, 8), (3479, 6), (3480, 32), (3481, 3), (3482, 4), (3483, 10), (3484, 12), (3485, 8), (3486, 16), (3487, 4), (3488, 12), (3489, 4), (3490, 8), (3491, 2), (3492, 18), (3493, 4), (3494, 4), (3495, 8), (3496, 16), (3497, 4), (3498, 16), (3499, 2), (3500, 24), (3501, 6), (3502, 8), (3503, 4), (3504, 20), (3505, 4), (3506, 4), (3507, 8), (3508, 6), (3509, 6), (3510, 32), (3511, 2), (3512, 8), (3513, 4), (3514, 8), (3515, 8), (3516, 12), (3517, 2), (3518, 4), (3519, 12), (3520, 28), (3521, 4), (3522, 8), (3523, 4), (3524, 6), (3525, 12), (3526, 8), (3527, 2), (3528, 36), (3529, 2), (3530, 8), (3531, 8), (3532, 6), (3533, 2), (3534, 16), (3535, 8), (3536, 20), (3537, 8), (3538, 8), (3539, 2), (3540, 24), (3541, 2), (3542, 16), (3543, 4), (3544, 8), (3545, 4), (3546, 12), (3547, 2), (3548, 6), (3549, 12), (3550, 12), (3551, 4), (3552, 24), (3553, 8), (3554, 4), (3555, 12), (3556, 12), (3557, 2), (3558, 8), (3559, 2), (3560, 16), (3561, 4), (3562, 8), (3563, 4), (3564, 30), (3565, 8), (3566, 4), (3567, 8), (3568, 10), (3569, 4), (3570, 32), (3571, 2), (3572, 12), (3573, 6), (3574, 4), (3575, 12), (3576, 16), (3577, 6), (3578, 4), (3579, 4), (3580, 12), (3581, 2), (3582, 12), (3583, 2), (3584, 20), (3585, 8), (3586, 8), (3587, 4), (3588, 24), (3589, 4), (3590, 8), (3591, 16), (3592, 8), (3593, 2), (3594, 8), (3595, 4), (3596, 12), (3597, 8), (3598, 8), (3599, 4), (3600, 45), (3601, 4), (3602, 4), (3603, 4), (3604, 12), (3605, 8), (3606, 8), (3607, 2), (3608, 16), (3609, 6), (3610, 12), (3611, 4), (3612, 24), (3613, 2), (3614, 8), (3615, 8), (3616, 12), (3617, 2), (3618, 16), (3619, 8), (3620, 12), (3621, 8), (3622, 4), (3623, 2), (3624, 16), (3625, 8), (3626, 12), (3627, 12), (3628, 6), (3629, 4), (3630, 24), (3631, 2), (3632, 10), (3633, 8), (3634, 8), (3635, 4), (3636, 18), (3637, 2), (3638, 8), (3639, 4), (3640, 32), (3641, 4), (3642, 8), (3643, 2), (3644, 6), (3645, 14), (3646, 4), (3647, 4), (3648, 28), (3649, 4), (3650, 12), (3651, 4), (3652, 12), (3653, 4), (3654, 24), (3655, 8), (3656, 8), (3657, 8), (3658, 8), (3659, 2), (3660, 24), (3661, 4), (3662, 4), (3663, 12), (3664, 10), (3665, 4), (3666, 16), (3667, 4), (3668, 12), (3669, 4), (3670, 8), (3671, 2), (3672, 32), (3673, 2), (3674, 8), (3675, 18), (3676, 6), (3677, 2), (3678, 8), (3679, 4), (3680, 24), (3681, 6), (3682, 8), (3683, 4), (3684, 12), (3685, 8), (3686, 8), (3687, 4), (3688, 8), (3689, 8), (3690, 24), (3691, 2), (3692, 12), (3693, 4), (3694, 4), (3695, 4), (3696, 40), (3697, 2), (3698, 6), (3699, 8), (3700, 18), (3701, 2), (3702, 8), (3703, 6), (3704, 8), (3705, 16), (3706, 8), (3707, 4), (3708, 18), (3709, 2), (3710, 16), (3711, 4), (3712, 16), (3713, 4), (3714, 8), (3715, 4), (3716, 6), (3717, 12), (3718, 12), (3719, 2), (3720, 32), (3721, 3), (3722, 4), (3723, 8), (3724, 18), (3725, 6), (3726, 20), (3727, 2), (3728, 10), (3729, 8), (3730, 8), (3731, 8), (3732, 12), (3733, 2), (3734, 4), (3735, 12), (3736, 8), (3737, 4), (3738, 16), (3739, 2), (3740, 24), (3741, 8), (3742, 4), (3743, 4), (3744, 36), (3745, 8), (3746, 4), (3747, 4), (3748, 6), (3749, 4), (3750, 20), (3751, 6), (3752, 16), (3753, 8), (3754, 4), (3755, 4), (3756, 12), (3757, 6), (3758, 4), (3759, 8), (3760, 20), (3761, 2), (3762, 24), (3763, 4), (3764, 6), (3765, 8), (3766, 8), (3767, 2), (3768, 16), (3769, 2), (3770, 16), (3771, 6), (3772, 12), (3773, 8), (3774, 16), (3775, 6), (3776, 14), (3777, 4), (3778, 4), (3779, 2), (3780, 48), (3781, 4), (3782, 8), (3783, 8), (3784, 16), (3785, 4), (3786, 8), (3787, 4), (3788, 6), (3789, 6), (3790, 8), (3791, 4), (3792, 20), (3793, 2), (3794, 8), (3795, 16), (3796, 12), (3797, 2), (3798, 12), (3799, 4), (3800, 24), (3801, 8), (3802, 4), (3803, 2), (3804, 12), (3805, 4), (3806, 8), (3807, 10), (3808, 24), (3809, 4), (3810, 16), (3811, 4), (3812, 6), (3813, 8), (3814, 4), (3815, 8), (3816, 24), (3817, 4), (3818, 8), (3819, 8), (3820, 12), (3821, 2), (3822, 24), (3823, 2), (3824, 10), (3825, 18), (3826, 4), (3827, 4), (3828, 24), (3829, 4), (3830, 8), (3831, 4), (3832, 8), (3833, 2), (3834, 16), (3835, 8), (3836, 12), (3837, 4), (3838, 8), (3839, 4), (3840, 36), (3841, 4), (3842, 8), (3843, 12), (3844, 9), (3845, 4), (3846, 8), (3847, 2), (3848, 16), (3849, 4), (3850, 24), (3851, 2), (3852, 18), (3853, 2), (3854, 8), (3855, 8), (3856, 10), (3857, 8), (3858, 8), (3859, 4), (3860, 12), (3861, 16), (3862, 4), (3863, 2), (3864, 32), (3865, 4), (3866, 4), (3867, 4), (3868, 6), (3869, 4), (3870, 24), (3871, 6), (3872, 18), (3873, 4), (3874, 8), (3875, 8), (3876, 24), (3877, 2), (3878, 8), (3879, 6), (3880, 16), (3881, 2), (3882, 8), (3883, 4), (3884, 6), (3885, 16), (3886, 8), (3887, 6), (3888, 30), (3889, 2), (3890, 8), (3891, 4), (3892, 12), (3893, 4), (3894, 16), (3895, 8), (3896, 8), (3897, 6), (3898, 4), (3899, 4), (3900, 36), (3901, 4), (3902, 4), (3903, 4), (3904, 14), (3905, 8), (3906, 24), (3907, 2), (3908, 6), (3909, 4), (3910, 16), (3911, 2), (3912, 16), (3913, 8), (3914, 8), (3915, 16), (3916, 12), (3917, 2), (3918, 8), (3919, 2), (3920, 30), (3921, 4), (3922, 8), (3923, 2), (3924, 18), (3925, 6), (3926, 8), (3927, 16), (3928, 8), (3929, 2), (3930, 16), (3931, 2), (3932, 6), (3933, 12), (3934, 8), (3935, 4), (3936, 24), (3937, 4), (3938, 8), (3939, 8), (3940, 12), (3941, 4), (3942, 16), (3943, 2), (3944, 16), (3945, 8), (3946, 4), (3947, 2), (3948, 24), (3949, 4), (3950, 12), (3951, 6), (3952, 20), (3953, 4), (3954, 8), (3955, 8), (3956, 12), (3957, 4), (3958, 4), (3959, 4), (3960, 48), (3961, 4), (3962, 8), (3963, 4), (3964, 6), (3965, 8), (3966, 8), (3967, 2), (3968, 16), (3969, 15), (3970, 8), (3971, 6), (3972, 12), (3973, 4), (3974, 4), (3975, 12), (3976, 16), (3977, 4), (3978, 24), (3979, 4), (3980, 12), (3981, 4), (3982, 8), (3983, 4), (3984, 20), (3985, 4), (3986, 4), (3987, 6), (3988, 6), (3989, 2), (3990, 32), (3991, 4), (3992, 8), (3993, 8), (3994, 4), (3995, 8), (3996, 24), (3997, 4), (3998, 4), (3999, 8), (4000, 24), (4001, 2), (4002, 16), (4003, 2), (4004, 24), (4005, 12), (4006, 4), (4007, 2), (4008, 16), (4009, 4), (4010, 8), (4011, 8), (4012, 12), (4013, 2), (4014, 12), (4015, 8), (4016, 10), (4017, 8), (4018, 12), (4019, 2), (4020, 24), (4021, 2), (4022, 4), (4023, 8), (4024, 8), (4025, 12), (4026, 16), (4027, 2), (4028, 12), (4029, 8), (4030, 16), (4031, 4), (4032, 42), (4033, 4), (4034, 4), (4035, 8), (4036, 6), (4037, 4), (4038, 8), (4039, 4), (4040, 16), (4041, 6), (4042, 8), (4043, 4), (4044, 12), (4045, 4), (4046, 12), (4047, 8), (4048, 20), (4049, 2), (4050, 30), (4051, 2), (4052, 6), (4053, 8), (4054, 4), (4055, 4), (4056, 24), (4057, 2), (4058, 4), (4059, 12), (4060, 24), (4061, 4), (4062, 8), (4063, 4), (4064, 12), (4065, 8), (4066, 8), (4067, 6), (4068, 18), (4069, 4), (4070, 16), (4071, 8), (4072, 8), (4073, 2), (4074, 16), (4075, 6), (4076, 6), (4077, 8), (4078, 4), (4079, 2), (4080, 40), (4081, 8), (4082, 8), (4083, 4), (4084, 6), (4085, 8), (4086, 12), (4087, 4), (4088, 16), (4089, 8), (4090, 8), (4091, 2), (4092, 24), (4093, 2), (4094, 8), (4095, 24), (4096, 13), (4097, 4), (4098, 8), (4099, 2), (4100, 18), (4101, 4), (4102, 8), (4103, 4), (4104, 32), (4105, 4), (4106, 4), (4107, 6), (4108, 12), (4109, 4), (4110, 16), (4111, 2), (4112, 10), (4113, 6), (4114, 12), (4115, 4), (4116, 24), (4117, 4), (4118, 8), (4119, 4), (4120, 16), (4121, 4), (4122, 12), (4123, 8), (4124, 6), (4125, 16), (4126, 4), (4127, 2), (4128, 24), (4129, 2), (4130, 16), (4131, 12), (4132, 6), (4133, 2), (4134, 16), (4135, 4), (4136, 16), (4137, 8), (4138, 4), (4139, 2), (4140, 36), (4141, 4), (4142, 8), (4143, 4), (4144, 20), (4145, 4), (4146, 8), (4147, 8), (4148, 12), (4149, 6), (4150, 12), (4151, 4), (4152, 16), (4153, 2), (4154, 8), (4155, 8), (4156, 6), (4157, 2), (4158, 32), (4159, 2), (4160, 28), (4161, 8), (4162, 4), (4163, 4), (4164, 12), (4165, 12), (4166, 4), (4167, 6), (4168, 8), (4169, 4), (4170, 16), (4171, 4), (4172, 12), (4173, 8), (4174, 4), (4175, 6), (4176, 30), (4177, 2), (4178, 4), (4179, 8), (4180, 24), (4181, 4), (4182, 16), (4183, 4), (4184, 8), (4185, 16), (4186, 16), (4187, 4), (4188, 12), (4189, 4), (4190, 8), (4191, 8), (4192, 12), (4193, 4), (4194, 12), (4195, 4), (4196, 6), (4197, 4), (4198, 4), (4199, 8), (4200, 48), (4201, 2), (4202, 8), (4203, 6), (4204, 6), (4205, 6), (4206, 8), (4207, 4), (4208, 10), (4209, 8), (4210, 8), (4211, 2), (4212, 30), (4213, 4), (4214, 12), (4215, 8), (4216, 16), (4217, 2), (4218, 16), (4219, 2), (4220, 12), (4221, 12), (4222, 4), (4223, 4), (4224, 32), (4225, 9), (4226, 4), (4227, 4), (4228, 12), (4229, 2), (4230, 24), (4231, 2), (4232, 12), (4233, 8), (4234, 8), (4235, 12), (4236, 12), (4237, 4), (4238, 8), (4239, 8), (4240, 20), (4241, 2), (4242, 16), (4243, 2), (4244, 6), (4245, 8), (4246, 8), (4247, 4), (4248, 24), (4249, 4), (4250, 16), (4251, 8), (4252, 6), (4253, 2), (4254, 8), (4255, 8), (4256, 24), (4257, 12), (4258, 4), (4259, 2), (4260, 24), (4261, 2), (4262, 4), (4263, 12), (4264, 16), (4265, 4), (4266, 16), (4267, 4), (4268, 12), (4269, 4), (4270, 16), (4271, 2), (4272, 20), (4273, 2), (4274, 4), (4275, 18), (4276, 6), (4277, 8), (4278, 16), (4279, 4), (4280, 16), (4281, 4), (4282, 4), (4283, 2), (4284, 36), (4285, 4), (4286, 4), (4287, 4), (4288, 14), (4289, 2), (4290, 32), (4291, 4), (4292, 12), (4293, 10), (4294, 8), (4295, 4), (4296, 16), (4297, 2), (4298, 8), (4299, 4), (4300, 18), (4301, 8), (4302, 12), (4303, 4), (4304, 10), (4305, 16), (4306, 4), (4307, 4), (4308, 12), (4309, 4), (4310, 8), (4311, 6), (4312, 24), (4313, 4), (4314, 8), (4315, 4), (4316, 12), (4317, 4), (4318, 8), (4319, 4), (4320, 48), (4321, 4), (4322, 4), (4323, 8), (4324, 12), (4325, 6), (4326, 16), (4327, 2), (4328, 8), (4329, 12), (4330, 8), (4331, 4), (4332, 18), (4333, 4), (4334, 8), (4335, 12), (4336, 10), (4337, 2), (4338, 12), (4339, 2), (4340, 24), (4341, 4), (4342, 8), (4343, 4), (4344, 16), (4345, 8), (4346, 8), (4347, 16), (4348, 6), (4349, 2), (4350, 24), (4351, 4), (4352, 18), (4353, 4), (4354, 8), (4355, 8), (4356, 27), (4357, 2), (4358, 4), (4359, 4), (4360, 16), (4361, 6), (4362, 8), (4363, 2), (4364, 6), (4365, 12), (4366, 8), (4367, 4), (4368, 40), (4369, 4), (4370, 16), (4371, 8), (4372, 6), (4373, 2), (4374, 16), (4375, 10), (4376, 8), (4377, 4), (4378, 8), (4379, 4), (4380, 24), (4381, 4), (4382, 8), (4383, 6), (4384, 12), (4385, 4), (4386, 16), (4387, 4), (4388, 6), (4389, 16), (4390, 8), (4391, 2), (4392, 24), (4393, 4), (4394, 8), (4395, 8), (4396, 12), (4397, 2), (4398, 8), (4399, 4), (4400, 30), (4401, 8), (4402, 8), (4403, 8), (4404, 12), (4405, 4), (4406, 4), (4407, 8), (4408, 16), (4409, 2), (4410, 36), (4411, 4), (4412, 6), (4413, 4), (4414, 4), (4415, 4), (4416, 28), (4417, 4), (4418, 6), (4419, 6), (4420, 24), (4421, 2), (4422, 16), (4423, 2), (4424, 16), (4425, 12), (4426, 4), (4427, 4), (4428, 24), (4429, 4), (4430, 8), (4431, 8), (4432, 10), (4433, 8), (4434, 8), (4435, 4), (4436, 6), (4437, 12), (4438, 8), (4439, 4), (4440, 32), (4441, 2), (4442, 4), (4443, 4), (4444, 12), (4445, 8), (4446, 24), (4447, 2), (4448, 12), (4449, 4), (4450, 12), (4451, 2), (4452, 24), (4453, 4), (4454, 8), (4455, 20), (4456, 8), (4457, 2), (4458, 8), (4459, 8), (4460, 12), (4461, 4), (4462, 8), (4463, 2), (4464, 30), (4465, 8), (4466, 16), (4467, 4), (4468, 6), (4469, 4), (4470, 16), (4471, 4), (4472, 16), (4473, 12), (4474, 4), (4475, 6), (4476, 12), (4477, 6), (4478, 4), (4479, 4), (4480, 32), (4481, 2), (4482, 16), (4483, 2), (4484, 12), (4485, 16), (4486, 4), (4487, 4), (4488, 32), (4489, 3), (4490, 8), (4491, 6), (4492, 6), (4493, 2), (4494, 16), (4495, 8), (4496, 10), (4497, 4), (4498, 8), (4499, 4), (4500, 36), (4501, 4), (4502, 4), (4503, 8), (4504, 8), (4505, 8), (4506, 8), (4507, 2), (4508, 18), (4509, 8), (4510, 16), (4511, 4), (4512, 24), (4513, 2), (4514, 8), (4515, 16), (4516, 6), (4517, 2), (4518, 12), (4519, 2), (4520, 16), (4521, 8), (4522, 16), (4523, 2), (4524, 24), (4525, 6), (4526, 8), (4527, 6), (4528, 10), (4529, 4), (4530, 16), (4531, 4), (4532, 12), (4533, 4), (4534, 4), (4535, 4), (4536, 40), (4537, 4), (4538, 4), (4539, 8), (4540, 12), (4541, 4), (4542, 8), (4543, 8), (4544, 14), (4545, 12), (4546, 4), (4547, 2), (4548, 12), (4549, 2), (4550, 24), (4551, 8), (4552, 8), (4553, 4), (4554, 24), (4555, 4), (4556, 12), (4557, 12), (4558, 8), (4559, 4), (4560, 40), (4561, 2), (4562, 4), (4563, 12), (4564, 12), (4565, 8), (4566, 8), (4567, 2), (4568, 8), (4569, 4), (4570, 8), (4571, 4), (4572, 18), (4573, 4), (4574, 4), (4575, 12), (4576, 24), (4577, 4), (4578, 16), (4579, 4), (4580, 12), (4581, 6), (4582, 8), (4583, 2), (4584, 16), (4585, 8), (4586, 4), (4587, 8), (4588, 12), (4589, 4), (4590, 32), (4591, 2), (4592, 20), (4593, 4), (4594, 4), (4595, 4), (4596, 12), (4597, 2), (4598, 12), (4599, 12), (4600, 24), (4601, 4), (4602, 16), (4603, 2), (4604, 6), (4605, 8), (4606, 12), (4607, 4), (4608, 30), (4609, 4), (4610, 8), (4611, 8), (4612, 6), (4613, 4), (4614, 8), (4615, 8), (4616, 8), (4617, 12), (4618, 4), (4619, 4), (4620, 48), (4621, 2), (4622, 4), (4623, 8), (4624, 15), (4625, 8), (4626, 12), (4627, 4), (4628, 12), (4629, 4), (4630, 8), (4631, 4), (4632, 16), (4633, 4), (4634, 8), (4635, 12), (4636, 12), (4637, 2), (4638, 8), (4639, 2), (4640, 24), (4641, 16), (4642, 8), (4643, 2), (4644, 24), (4645, 4), (4646, 8), (4647, 4), (4648, 16), (4649, 2), (4650, 24), (4651, 2), (4652, 6), (4653, 12), (4654, 8), (4655, 12), (4656, 20), (4657, 2), (4658, 8), (4659, 4), (4660, 12), (4661, 4), (4662, 24), (4663, 2), (4664, 16), (4665, 8), (4666, 4), (4667, 4), (4668, 12), (4669, 8), (4670, 8), (4671, 8), (4672, 14), (4673, 2), (4674, 16), (4675, 12), (4676, 12), (4677, 4), (4678, 4), (4679, 2), (4680, 48), (4681, 4), (4682, 4), (4683, 8), (4684, 6), (4685, 4), (4686, 16), (4687, 4), (4688, 10), (4689, 6), (4690, 16), (4691, 2), (4692, 24), (4693, 6), (4694, 4), (4695, 8), (4696, 8), (4697, 8), (4698, 20), (4699, 4), (4700, 18), (4701, 4), (4702, 4), (4703, 2), (4704, 36), (4705, 4), (4706, 8), (4707, 6), (4708, 12), (4709, 4), (4710, 16), (4711, 4), (4712, 16), (4713, 4), (4714, 4), (4715, 8), (4716, 18), (4717, 4), (4718, 8), (4719, 12), (4720, 20), (4721, 2), (4722, 8), (4723, 2), (4724, 6), (4725, 24), (4726, 8), (4727, 4), (4728, 16), (4729, 2), (4730, 16), (4731, 8), (4732, 18), (4733, 2), (4734, 12), (4735, 4), (4736, 16), (4737, 4), (4738, 8), (4739, 4), (4740, 24), (4741, 4), (4742, 4), (4743, 12), (4744, 8), (4745, 8), (4746, 16), (4747, 4), (4748, 6), (4749, 4), (4750, 16), (4751, 2), (4752, 40), (4753, 6), (4754, 4), (4755, 8), (4756, 12), (4757, 4), (4758, 16), (4759, 2), (4760, 32), (4761, 9), (4762, 4), (4763, 4), (4764, 12), (4765, 4), (4766, 4), (4767, 8), (4768, 12), (4769, 4), (4770, 24), (4771, 4), (4772, 6), (4773, 8), (4774, 16), (4775, 6), (4776, 16), (4777, 4), (4778, 4), (4779, 10), (4780, 12), (4781, 4), (4782, 8), (4783, 2), (4784, 20), (4785, 16), (4786, 4), (4787, 2), (4788, 36), (4789, 2), (4790, 8), (4791, 4), (4792, 8), (4793, 2), (4794, 16), (4795, 8), (4796, 12), (4797, 12), (4798, 4), (4799, 2), (4800, 42), (4801, 2), (4802, 10), (4803, 4), (4804, 6), (4805, 6), (4806, 16), (4807, 8), (4808, 8), (4809, 8), (4810, 16), (4811, 4), (4812, 12), (4813, 2), (4814, 8), (4815, 12), (4816, 20), (4817, 2), (4818, 16), (4819, 4), (4820, 12), (4821, 4), (4822, 4), (4823, 8), (4824, 24), (4825, 6), (4826, 8), (4827, 4), (4828, 12), (4829, 4), (4830, 32), (4831, 2), (4832, 12), (4833, 8), (4834, 4), (4835, 4), (4836, 24), (4837, 4), (4838, 8), (4839, 4), (4840, 24), (4841, 4), (4842, 12), (4843, 4), (4844, 12), (4845, 16), (4846, 4), (4847, 4), (4848, 20), (4849, 4), (4850, 12), (4851, 18), (4852, 6), (4853, 4), (4854, 8), (4855, 4), (4856, 8), (4857, 4), (4858, 8), (4859, 4), (4860, 36), (4861, 2), (4862, 16), (4863, 4), (4864, 18), (4865, 8), (4866, 8), (4867, 4), (4868, 6), (4869, 6), (4870, 8), (4871, 2), (4872, 32), (4873, 4), (4874, 4), (4875, 16), (4876, 12), (4877, 2), (4878, 12), (4879, 8), (4880, 20), (4881, 4), (4882, 4), (4883, 4), (4884, 24), (4885, 4), (4886, 8), (4887, 8), (4888, 16), (4889, 2), (4890, 16), (4891, 4), (4892, 6), (4893, 8), (4894, 4), (4895, 8), (4896, 36), (4897, 4), (4898, 8), (4899, 8), (4900, 27), (4901, 6), (4902, 16), (4903, 2), (4904, 8), (4905, 12), (4906, 8), (4907, 4), (4908, 12), (4909, 2), (4910, 8), (4911, 4), (4912, 10), (4913, 4), (4914, 32), (4915, 4), (4916, 6), (4917, 8), (4918, 4), (4919, 2), (4920, 32), (4921, 8), (4922, 8), (4923, 6), (4924, 6), (4925, 6), (4926, 8), (4927, 4), (4928, 28), (4929, 8), (4930, 16), (4931, 2), (4932, 18), (4933, 2), (4934, 4), (4935, 16), (4936, 8), (4937, 2), (4938, 8), (4939, 4), (4940, 24), (4941, 10), (4942, 8), (4943, 2), (4944, 20), (4945, 8), (4946, 4), (4947, 8), (4948, 6), (4949, 6), (4950, 36), (4951, 2), (4952, 8), (4953, 8), (4954, 4), (4955, 4), (4956, 24), (4957, 2), (4958, 8), (4959, 12), (4960, 24), (4961, 6), (4962, 8), (4963, 4), (4964, 12), (4965, 8), (4966, 8), (4967, 2), (4968, 32), (4969, 2), (4970, 16), (4971, 4), (4972, 12), (4973, 2), (4974, 8), (4975, 6), (4976, 10), (4977, 12), (4978, 8), (4979, 4), (4980, 24), (4981, 4), (4982, 8), (4983, 8), (4984, 16), (4985, 4), (4986, 12), (4987, 2), (4988, 12), (4989, 4), (4990, 8), (4991, 8), (4992, 32), (4993, 2), (4994, 8), (4995, 16), (4996, 6), (4997, 4), (4998, 24), (4999, 2), (5000, 20), (5001, 4), (5002, 8), (5003, 2), (5004, 18), (5005, 16), (5006, 4), (5007, 4), (5008, 10), (5009, 2), (5010, 16), (5011, 2), (5012, 12), (5013, 6), (5014, 8), (5015, 8), (5016, 32), (5017, 4), (5018, 8), (5019, 8), (5020, 12), (5021, 2), (5022, 20), (5023, 2), (5024, 12), (5025, 12), (5026, 8), (5027, 4), (5028, 12), (5029, 4), (5030, 8), (5031, 12), (5032, 16), (5033, 4), (5034, 8), (5035, 8), (5036, 6), (5037, 8), (5038, 8), (5039, 2), (5040, 60), (5041, 3), (5042, 4), (5043, 6), (5044, 12), (5045, 4), (5046, 12), (5047, 6), (5048, 8), (5049, 16), (5050, 12), (5051, 2), (5052, 12), (5053, 4), (5054, 12), (5055, 8), (5056, 14), (5057, 4), (5058, 12), (5059, 2), (5060, 24), (5061, 8), (5062, 4), (5063, 4), (5064, 16), (5065, 4), (5066, 8), (5067, 6), (5068, 12), (5069, 4), (5070, 24), (5071, 4), (5072, 10), (5073, 8), (5074, 8), (5075, 12), (5076, 24), (5077, 2), (5078, 4), (5079, 4), (5080, 16), (5081, 2), (5082, 24), (5083, 8), (5084, 12), (5085, 12), (5086, 4), (5087, 2), (5088, 24), (5089, 4), (5090, 8), (5091, 4), (5092, 12), (5093, 4), (5094, 12), (5095, 4), (5096, 24), (5097, 4), (5098, 4), (5099, 2), (5100, 36), (5101, 2), (5102, 4), (5103, 14), (5104, 20), (5105, 4), (5106, 16), (5107, 2), (5108, 6), (5109, 8), (5110, 16), (5111, 4), (5112, 24), (5113, 2), (5114, 4), (5115, 16), (5116, 6), (5117, 8), (5118, 8), (5119, 2), (5120, 22), (5121, 6), (5122, 8), (5123, 4), (5124, 24), (5125, 8), (5126, 8), (5127, 4), (5128, 8), (5129, 4), (5130, 32), (5131, 4), (5132, 6), (5133, 8), (5134, 8), (5135, 8), (5136, 20), (5137, 4), (5138, 8), (5139, 6), (5140, 12), (5141, 4), (5142, 8), (5143, 4), (5144, 8), (5145, 16), (5146, 8), (5147, 2), (5148, 36), (5149, 4), (5150, 12), (5151, 8), (5152, 24), (5153, 2), (5154, 8), (5155, 4), (5156, 6), (5157, 8), (5158, 4), (5159, 8), (5160, 32), (5161, 4), (5162, 8), (5163, 4), (5164, 6), (5165, 4), (5166, 24), (5167, 2), (5168, 20), (5169, 4), (5170, 16), (5171, 2), (5172, 12), (5173, 4), (5174, 8), (5175, 18), (5176, 8), (5177, 4), (5178, 8), (5179, 2), (5180, 24), (5181, 8), (5182, 4), (5183, 4), (5184, 35), (5185, 8), (5186, 4), (5187, 16), (5188, 6), (5189, 2), (5190, 16), (5191, 4), (5192, 16), (5193, 6), (5194, 12), (5195, 4), (5196, 12), (5197, 2), (5198, 8), (5199, 4), (5200, 30), (5201, 4), (5202, 18), (5203, 6), (5204, 6), (5205, 8), (5206, 8), (5207, 4), (5208, 32), (5209, 2), (5210, 8), (5211, 8), (5212, 6), (5213, 4), (5214, 16), (5215, 8), (5216, 12), (5217, 8), (5218, 4), (5219, 4), (5220, 36), (5221, 4), (5222, 8), (5223, 4), (5224, 8), (5225, 12), (5226, 16), (5227, 2), (5228, 6), (5229, 12), (5230, 8), (5231, 2), (5232, 20), (5233, 2), (5234, 4), (5235, 8), (5236, 24), (5237, 2), (5238, 16), (5239, 6), (5240, 16), (5241, 4), (5242, 4), (5243, 6), (5244, 24), (5245, 4), (5246, 8), (5247, 12), (5248, 16), (5249, 4), (5250, 32), (5251, 4), (5252, 12), (5253, 8), (5254, 8), (5255, 4), (5256, 24), (5257, 4), (5258, 8), (5259, 4), (5260, 12), (5261, 2), (5262, 8), (5263, 4), (5264, 20), (5265, 20), (5266, 4), (5267, 4), (5268, 12), (5269, 4), (5270, 16), (5271, 8), (5272, 8), (5273, 2), (5274, 12), (5275, 6), (5276, 6), (5277, 4), (5278, 16), (5279, 2), (5280, 48), (5281, 2), (5282, 8), (5283, 6), (5284, 6), (5285, 8), (5286, 8), (5287, 4), (5288, 8), (5289, 8), (5290, 12), (5291, 8), (5292, 36), (5293, 4), (5294, 4), (5295, 8), (5296, 10), (5297, 2), (5298, 8), (5299, 4), (5300, 18), (5301, 12), (5302, 8), (5303, 2), (5304, 32), (5305, 4), (5306, 8), (5307, 8), (5308, 6), (5309, 2), (5310, 24), (5311, 4), (5312, 14), (5313, 16), (5314, 4), (5315, 4), (5316, 12), (5317, 4), (5318, 4), (5319, 8), (5320, 32), (5321, 4), (5322, 8), (5323, 2), (5324, 12), (5325, 12), (5326, 4), (5327, 4), (5328, 30), (5329, 3), (5330, 16), (5331, 4), (5332, 12), (5333, 2), (5334, 16), (5335, 8), (5336, 16), (5337, 6), (5338, 8), (5339, 4), (5340, 24), (5341, 6), (5342, 4), (5343, 8), (5344, 12), (5345, 4), (5346, 24), (5347, 2), (5348, 12), (5349, 4), (5350, 12), (5351, 2), (5352, 16), (5353, 4), (5354, 4), (5355, 24), (5356, 12), (5357, 4), (5358, 16), (5359, 4), (5360, 20), (5361, 4), (5362, 8), (5363, 4), (5364, 18), (5365, 8), (5366, 4), (5367, 4), (5368, 16), (5369, 8), (5370, 16), (5371, 4), (5372, 12), (5373, 8), (5374, 4), (5375, 8), (5376, 36), (5377, 4), (5378, 4), (5379, 8), (5380, 12), (5381, 2), (5382, 24), (5383, 4), (5384, 8), (5385, 8), (5386, 4), (5387, 2), (5388, 12), (5389, 4), (5390, 24), (5391, 6), (5392, 10), (5393, 2), (5394, 16), (5395, 8), (5396, 12), (5397, 8), (5398, 4), (5399, 2), (5400, 48), (5401, 4), (5402, 8), (5403, 4), (5404, 12), (5405, 8), (5406, 16), (5407, 2), (5408, 18), (5409, 6), (5410, 8), (5411, 4), (5412, 24), (5413, 2), (5414, 4), (5415, 12), (5416, 8), (5417, 2), (5418, 24), (5419, 2), (5420, 12), (5421, 8), (5422, 4), (5423, 8), (5424, 20), (5425, 12), (5426, 4), (5427, 10), (5428, 12), (5429, 4), (5430, 16), (5431, 2), (5432, 16), (5433, 4), (5434, 16), (5435, 4), (5436, 18), (5437, 2), (5438, 4), (5439, 12), (5440, 28), (5441, 2), (5442, 8), (5443, 2), (5444, 6), (5445, 18), (5446, 8), (5447, 4), (5448, 16), (5449, 2), (5450, 12), (5451, 8), (5452, 12), (5453, 8), (5454, 16), (5455, 4), (5456, 20), (5457, 8), (5458, 4), (5459, 4), (5460, 48), (5461, 4), (5462, 4), (5463, 6), (5464, 8), (5465, 4), (5466, 8), (5467, 8), (5468, 6), (5469, 4), (5470, 8), (5471, 2), (5472, 36), (5473, 4), (5474, 16), (5475, 12), (5476, 9), (5477, 2), (5478, 16), (5479, 2), (5480, 16), (5481, 16), (5482, 4), (5483, 2), (5484, 12), (5485, 4), (5486, 8), (5487, 8), (5488, 20), (5489, 4), (5490, 24), (5491, 6), (5492, 6), (5493, 4), (5494, 8), (5495, 8), (5496, 16), (5497, 4), (5498, 4), (5499, 12), (5500, 24), (5501, 2), (5502, 16), (5503, 2), (5504, 16), (5505, 8), (5506, 4), (5507, 2), (5508, 30), (5509, 4), (5510, 16), (5511, 8), (5512, 16), (5513, 4), (5514, 8), (5515, 4), (5516, 12), (5517, 6), (5518, 8), (5519, 2), (5520, 40), (5521, 2), (5522, 8), (5523, 8), (5524, 6), (5525, 12), (5526, 12), (5527, 2), (5528, 8), (5529, 8), (5530, 16), (5531, 2), (5532, 12), (5533, 4), (5534, 4), (5535, 16), (5536, 12), (5537, 6), (5538, 16), (5539, 4), (5540, 12), (5541, 4), (5542, 8), (5543, 4), (5544, 48), (5545, 4), (5546, 8), (5547, 6), (5548, 12), (5549, 4), (5550, 24), (5551, 8), (5552, 10), (5553, 6), (5554, 4), (5555, 8), (5556, 12), (5557, 2), (5558, 8), (5559, 8), (5560, 16), (5561, 4), (5562, 16), (5563, 2), (5564, 12), (5565, 16), (5566, 12), (5567, 4), (5568, 28), (5569, 2), (5570, 8), (5571, 6), (5572, 12), (5573, 2), (5574, 8), (5575, 6), (5576, 16), (5577, 12), (5578, 4), (5579, 4), (5580, 36), (5581, 2), (5582, 4), (5583, 4), (5584, 10), (5585, 4), (5586, 24), (5587, 4), (5588, 12), (5589, 12), (5590, 16), (5591, 2), (5592, 16), (5593, 8), (5594, 4), (5595, 8), (5596, 6), (5597, 4), (5598, 12), (5599, 4), (5600, 36), (5601, 4), (5602, 4), (5603, 4), (5604, 12), (5605, 8), (5606, 4), (5607, 12), (5608, 8), (5609, 4), (5610, 32), (5611, 4), (5612, 12), (5613, 4), (5614, 8), (5615, 4), (5616, 40), (5617, 4), (5618, 6), (5619, 4), (5620, 12), (5621, 8), (5622, 8), (5623, 2), (5624, 16), (5625, 15), (5626, 8), (5627, 4), (5628, 24), (5629, 4), (5630, 8), (5631, 4), (5632, 20), (5633, 4), (5634, 12), (5635, 12), (5636, 6), (5637, 4), (5638, 4), (5639, 2), (5640, 32), (5641, 2), (5642, 16), (5643, 16), (5644, 12), (5645, 4), (5646, 8), (5647, 2), (5648, 10), (5649, 8), (5650, 12), (5651, 2), (5652, 18), (5653, 2), (5654, 8), (5655, 16), (5656, 16), (5657, 2), (5658, 16), (5659, 2), (5660, 12), (5661, 12), (5662, 8), (5663, 4), (5664, 24), (5665, 8), (5666, 4), (5667, 4), (5668, 12), (5669, 2), (5670, 40), (5671, 4), (5672, 8), (5673, 8), (5674, 4), (5675, 6), (5676, 24), (5677, 4), (5678, 8), (5679, 6), (5680, 20), (5681, 8), (5682, 8), (5683, 2), (5684, 18), (5685, 8), (5686, 4), (5687, 6), (5688, 24), (5689, 2), (5690, 8), (5691, 8), (5692, 6), (5693, 2), (5694, 16), (5695, 8), (5696, 14), (5697, 8), (5698, 16), (5699, 4), (5700, 36), (5701, 2), (5702, 4), (5703, 4), (5704, 16), (5705, 8), (5706, 12), (5707, 4), (5708, 6), (5709, 8), (5710, 8), (5711, 2), (5712, 40), (5713, 4), (5714, 4), (5715, 12), (5716, 6), (5717, 2), (5718, 8), (5719, 8), (5720, 32), (5721, 4), (5722, 4), (5723, 4), (5724, 24), (5725, 6), (5726, 8), (5727, 8), (5728, 12), (5729, 4), (5730, 16), (5731, 4), (5732, 6), (5733, 18), (5734, 8), (5735, 8), (5736, 16), (5737, 2), (5738, 8), (5739, 4), (5740, 24), (5741, 2), (5742, 24), (5743, 2), (5744, 10), (5745, 8), (5746, 12), (5747, 4), (5748, 12), (5749, 2), (5750, 16), (5751, 10), (5752, 8), (5753, 4), (5754, 16), (5755, 4), (5756, 6), (5757, 8), (5758, 4), (5759, 4), (5760, 48), (5761, 4), (5762, 8), (5763, 8), (5764, 12), (5765, 4), (5766, 12), (5767, 4), (5768, 16), (5769, 6), (5770, 8), (5771, 4), (5772, 24), (5773, 4), (5774, 4), (5775, 24), (5776, 15), (5777, 4), (5778, 16), (5779, 2), (5780, 18), (5781, 8), (5782, 12), (5783, 2), (5784, 16), (5785, 8), (5786, 8), (5787, 6), (5788, 6), (5789, 4), (5790, 16), (5791, 2), (5792, 12), (5793, 4), (5794, 4), (5795, 8), (5796, 36), (5797, 8), (5798, 8), (5799, 4), (5800, 24), (5801, 2), (5802, 8), (5803, 4), (5804, 6), (5805, 16), (5806, 4), (5807, 2), (5808, 30), (5809, 4), (5810, 16), (5811, 8), (5812, 6), (5813, 2), (5814, 24), (5815, 4), (5816, 8), (5817, 8), (5818, 4), (5819, 6), (5820, 24), (5821, 2), (5822, 8), (5823, 6), (5824, 28), (5825, 6), (5826, 8), (5827, 2), (5828, 12), (5829, 8), (5830, 16), (5831, 8), (5832, 28), (5833, 4), (5834, 4), (5835, 8), (5836, 6), (5837, 4), (5838, 16), (5839, 2), (5840, 20), (5841, 12), (5842, 8), (5843, 2), (5844, 12), (5845, 8), (5846, 8), (5847, 4), (5848, 16), (5849, 2), (5850, 36), (5851, 2), (5852, 24), (5853, 4), (5854, 4), (5855, 4), (5856, 24), (5857, 2), (5858, 8), (5859, 16), (5860, 12), (5861, 2), (5862, 8), (5863, 8), (5864, 8), (5865, 16), (5866, 8), (5867, 2), (5868, 18), (5869, 2), (5870, 8), (5871, 8), (5872, 10), (5873, 4), (5874, 16), (5875, 8), (5876, 12), (5877, 6), (5878, 4), (5879, 2), (5880, 48), (5881, 2), (5882, 8), (5883, 8), (5884, 6), (5885, 8), (5886, 16), (5887, 6), (5888, 18), (5889, 8), (5890, 16), (5891, 4), (5892, 12), (5893, 4), (5894, 8), (5895, 12), (5896, 16), (5897, 2), (5898, 8), (5899, 4), (5900, 18), (5901, 8), (5902, 8), (5903, 2), (5904, 30), (5905, 4), (5906, 4), (5907, 8), (5908, 12), (5909, 4), (5910, 16), (5911, 4), (5912, 8), (5913, 10), (5914, 4), (5915, 12), (5916, 24), (5917, 4), (5918, 8), (5919, 4), (5920, 24), (5921, 4), (5922, 24), (5923, 2), (5924, 6), (5925, 12), (5926, 4), (5927, 2), (5928, 32), (5929, 9), (5930, 8), (5931, 6), (5932, 6), (5933, 4), (5934, 16), (5935, 4), (5936, 20), (5937, 4), (5938, 4), (5939, 2), (5940, 48), (5941, 4), (5942, 4), (5943, 8), (5944, 8), (5945, 8), (5946, 8), (5947, 4), (5948, 6), (5949, 6), (5950, 24), (5951, 4), (5952, 28), (5953, 2), (5954, 8), (5955, 8), (5956, 6), (5957, 8), (5958, 12), (5959, 4), (5960, 16), (5961, 4), (5962, 8), (5963, 4), (5964, 24), (5965, 4), (5966, 8), (5967, 16), (5968, 10), (5969, 4), (5970, 16), (5971, 4), (5972, 6), (5973, 8), (5974, 8), (5975, 6), (5976, 24), (5977, 4), (5978, 12), (5979, 4), (5980, 24), (5981, 2), (5982, 8), (5983, 4), (5984, 24), (5985, 24), (5986, 8), (5987, 2), (5988, 12), (5989, 4), (5990, 8), (5991, 4), (5992, 16), (5993, 4), (5994, 20), (5995, 8), (5996, 6), (5997, 4), (5998, 4), (5999, 4), (6000, 40), (6001, 4), (6002, 4), (6003, 12), (6004, 12), (6005, 4), (6006, 32), (6007, 2), (6008, 8), (6009, 4), (6010, 8), (6011, 2), (6012, 18), (6013, 4), (6014, 8), (6015, 8), (6016, 16), (6017, 4), (6018, 16), (6019, 4), (6020, 24), (6021, 8), (6022, 4), (6023, 4), (6024, 16), (6025, 6), (6026, 8), (6027, 12), (6028, 12), (6029, 2), (6030, 24), (6031, 4), (6032, 20), (6033, 4), (6034, 8), (6035, 8), (6036, 12), (6037, 2), (6038, 4), (6039, 12), (6040, 16), (6041, 4), (6042, 16), (6043, 2), (6044, 6), (6045, 16), (6046, 4), (6047, 2), (6048, 48), (6049, 4), (6050, 18), (6051, 4), (6052, 12), (6053, 2), (6054, 8), (6055, 8), (6056, 8), (6057, 6), (6058, 8), (6059, 4), (6060, 24), (6061, 8), (6062, 8), (6063, 8), (6064, 10), (6065, 4), (6066, 12), (6067, 2), (6068, 12), (6069, 12), (6070, 8), (6071, 4), (6072, 32), (6073, 2), (6074, 4), (6075, 18), (6076, 18), (6077, 4), (6078, 8), (6079, 2), (6080, 28), (6081, 4), (6082, 4), (6083, 8), (6084, 27), (6085, 4), (6086, 8), (6087, 4), (6088, 8), (6089, 2), (6090, 32), (6091, 2), (6092, 6), (6093, 6), (6094, 8), (6095, 8), (6096, 20), (6097, 8), (6098, 4), (6099, 8), (6100, 18), (6101, 2), (6102, 16), (6103, 4), (6104, 16), (6105, 16), (6106, 8), (6107, 4), (6108, 12), (6109, 4), (6110, 16), (6111, 12), (6112, 12), (6113, 2), (6114, 8), (6115, 4), (6116, 12), (6117, 4), (6118, 16), (6119, 4), (6120, 48), (6121, 2), (6122, 4), (6123, 8), (6124, 6), (6125, 12), (6126, 8), (6127, 4), (6128, 10), (6129, 8), (6130, 8), (6131, 2), (6132, 24), (6133, 2), (6134, 4), (6135, 8), (6136, 16), (6137, 6), (6138, 24), (6139, 4), (6140, 12), (6141, 8), (6142, 8), (6143, 2), (6144, 24), (6145, 4), (6146, 8), (6147, 6), (6148, 12), (6149, 8), (6150, 24), (6151, 2), (6152, 8), (6153, 8), (6154, 8), (6155, 4), (6156, 30), (6157, 4), (6158, 4), (6159, 4), (6160, 40), (6161, 4), (6162, 16), (6163, 2), (6164, 12), (6165, 12), (6166, 4), (6167, 4), (6168, 16), (6169, 4), (6170, 8), (6171, 12), (6172, 6), (6173, 2), (6174, 24), (6175, 12), (6176, 12), (6177, 8), (6178, 4), (6179, 4), (6180, 24), (6181, 4), (6182, 8), (6183, 8), (6184, 8), (6185, 4), (6186, 8), (6187, 4), (6188, 24), (6189, 4), (6190, 8), (6191, 4), (6192, 30), (6193, 4), (6194, 8), (6195, 16), (6196, 6), (6197, 2), (6198, 8), (6199, 2), (6200, 24), (6201, 12), (6202, 8), (6203, 2), (6204, 24), (6205, 8), (6206, 8), (6207, 4), (6208, 14), (6209, 4), (6210, 32), (6211, 2), (6212, 6), (6213, 8), (6214, 8), (6215, 8), (6216, 32), (6217, 2), (6218, 4), (6219, 6), (6220, 12), (6221, 2), (6222, 16), (6223, 6), (6224, 10), (6225, 12), (6226, 8), (6227, 4), (6228, 18), (6229, 2), (6230, 16), (6231, 8), (6232, 16), (6233, 4), (6234, 8), (6235, 8), (6236, 6), (6237, 20), (6238, 4), (6239, 4), (6240, 48), (6241, 3), (6242, 4), (6243, 4), (6244, 12), (6245, 4), (6246, 12), (6247, 2), (6248, 16), (6249, 4), (6250, 12), (6251, 8), (6252, 12), (6253, 6), (6254, 8), (6255, 12), (6256, 20), (6257, 2), (6258, 16), (6259, 4), (6260, 12), (6261, 4), (6262, 8), (6263, 2), (6264, 32), (6265, 8), (6266, 8), (6267, 4), (6268, 6), (6269, 2), (6270, 32), (6271, 2), (6272, 24), (6273, 12), (6274, 4), (6275, 6), (6276, 12), (6277, 2), (6278, 8), (6279, 16), (6280, 16), (6281, 4), (6282, 12), (6283, 4), (6284, 6), (6285, 8), (6286, 8), (6287, 2), (6288, 20), (6289, 4), (6290, 16), (6291, 8), (6292, 18), (6293, 8), (6294, 8), (6295, 4), (6296, 8), (6297, 4), (6298, 8), (6299, 2), (6300, 54), (6301, 2), (6302, 8), (6303, 8), (6304, 12), (6305, 8), (6306, 8), (6307, 8), (6308, 12), (6309, 6), (6310, 8), (6311, 2), (6312, 16), (6313, 4), (6314, 16), (6315, 8), (6316, 6), (6317, 2), (6318, 24), (6319, 4), (6320, 20), (6321, 12), (6322, 8), (6323, 2), (6324, 24), (6325, 12), (6326, 4), (6327, 12), (6328, 16), (6329, 2), (6330, 16), (6331, 4), (6332, 6), (6333, 4), (6334, 4), (6335, 8), (6336, 42), (6337, 2), (6338, 4), (6339, 4), (6340, 12), (6341, 4), (6342, 16), (6343, 2), (6344, 16), (6345, 16), (6346, 8), (6347, 4), (6348, 18), (6349, 4), (6350, 12), (6351, 8), (6352, 10), (6353, 2), (6354, 12), (6355, 8), (6356, 12), (6357, 8), (6358, 12), (6359, 2), (6360, 32), (6361, 2), (6362, 4), (6363, 12), (6364, 12), (6365, 8), (6366, 8), (6367, 2), (6368, 12), (6369, 8), (6370, 24), (6371, 4), (6372, 24), (6373, 2), (6374, 4), (6375, 16), (6376, 8), (6377, 4), (6378, 8), (6379, 2), (6380, 24), (6381, 6), (6382, 4), (6383, 4), (6384, 40), (6385, 4), (6386, 8), (6387, 4), (6388, 6), (6389, 2), (6390, 24), (6391, 8), (6392, 16), (6393, 4), (6394, 8), (6395, 4), (6396, 24), (6397, 2), (6398, 8), (6399, 10), (6400, 27), (6401, 4), (6402, 16), (6403, 4), (6404, 6), (6405, 16), (6406, 4), (6407, 4), (6408, 24), (6409, 8), (6410, 8), (6411, 4), (6412, 12), (6413, 6), (6414, 8), (6415, 4), (6416, 10), (6417, 12), (6418, 4), (6419, 6), (6420, 24), (6421, 2), (6422, 12), (6423, 4), (6424, 16), (6425, 6), (6426, 32), (6427, 2), (6428, 6), (6429, 4), (6430, 8), (6431, 4), (6432, 24), (6433, 4), (6434, 4), (6435, 24), (6436, 6), (6437, 4), (6438, 16), (6439, 4), (6440, 32), (6441, 8), (6442, 4), (6443, 4), (6444, 18), (6445, 4), (6446, 8), (6447, 8), (6448, 20), (6449, 2), (6450, 24), (6451, 2), (6452, 6), (6453, 8), (6454, 8), (6455, 4), (6456, 16), (6457, 4), (6458, 4), (6459, 4), (6460, 24), (6461, 8), (6462, 12), (6463, 4), (6464, 14), (6465, 8), (6466, 8), (6467, 4), (6468, 36), (6469, 2), (6470, 8), (6471, 6), (6472, 8), (6473, 2), (6474, 16), (6475, 12), (6476, 6), (6477, 8), (6478, 8), (6479, 8), (6480, 50), (6481, 2), (6482, 8), (6483, 4), (6484, 6), (6485, 4), (6486, 16), (6487, 4), (6488, 8), (6489, 12), (6490, 16), (6491, 2), (6492, 12), (6493, 4), (6494, 8), (6495, 8), (6496, 24), (6497, 4), (6498, 18), (6499, 4), (6500, 24), (6501, 8), (6502, 4), (6503, 4), (6504, 16), (6505, 4), (6506, 4), (6507, 8), (6508, 6), (6509, 4), (6510, 32), (6511, 4), (6512, 20), (6513, 8), (6514, 4), (6515, 4), (6516, 18), (6517, 8), (6518, 4), (6519, 8), (6520, 16), (6521, 2), (6522, 8), (6523, 4), (6524, 12), (6525, 18), (6526, 8), (6527, 4), (6528, 32), (6529, 2), (6530, 8), (6531, 8), (6532, 12), (6533, 4), (6534, 24), (6535, 4), (6536, 16), (6537, 4), (6538, 8), (6539, 4), (6540, 24), (6541, 4), (6542, 4), (6543, 6), (6544, 10), (6545, 16), (6546, 8), (6547, 2), (6548, 6), (6549, 8), (6550, 12), (6551, 2), (6552, 48), (6553, 2), (6554, 8), (6555, 16), (6556, 12), (6557, 4), (6558, 8), (6559, 4), (6560, 24), (6561, 9), (6562, 8), (6563, 2), (6564, 12), (6565, 8), (6566, 12), (6567, 8), (6568, 8), (6569, 2), (6570, 24), (6571, 2), (6572, 12), (6573, 8), (6574, 8), (6575, 6), (6576, 20), (6577, 2), (6578, 16), (6579, 12), (6580, 24), (6581, 2), (6582, 8), (6583, 4), (6584, 8), (6585, 8), (6586, 8), (6587, 4), (6588, 24), (6589, 4), (6590, 8), (6591, 8), (6592, 14), (6593, 4), (6594, 16), (6595, 4), (6596, 12), (6597, 6), (6598, 4), (6599, 2), (6600, 48), (6601, 8), (6602, 4), (6603, 8), (6604, 12), (6605, 4), (6606, 12), (6607, 2), (6608, 20), (6609, 4), (6610, 8), (6611, 4), (6612, 24), (6613, 4), (6614, 4), (6615, 24), (6616, 8), (6617, 4), (6618, 8), (6619, 2), (6620, 12), (6621, 4), (6622, 16), (6623, 4), (6624, 36), (6625, 8), (6626, 4), (6627, 6), (6628, 6), (6629, 4), (6630, 32), (6631, 4), (6632, 8), (6633, 12), (6634, 8), (6635, 4), (6636, 24), (6637, 2), (6638, 4), (6639, 4), (6640, 20), (6641, 4), (6642, 20), (6643, 8), (6644, 12), (6645, 8), (6646, 4), (6647, 6), (6648, 16), (6649, 4), (6650, 24), (6651, 6), (6652, 6), (6653, 2), (6654, 8), (6655, 8), (6656, 20), (6657, 8), (6658, 4), (6659, 2), (6660, 36), (6661, 2), (6662, 4), (6663, 4), (6664, 24), (6665, 8), (6666, 16), (6667, 4), (6668, 6), (6669, 16), (6670, 16), (6671, 4), (6672, 20), (6673, 2), (6674, 8), (6675, 12), (6676, 6), (6677, 4), (6678, 24), (6679, 2), (6680, 16), (6681, 8), (6682, 8), (6683, 4), (6684, 12), (6685, 8), (6686, 4), (6687, 6), (6688, 24), (6689, 2), (6690, 16), (6691, 2), (6692, 12), (6693, 8), (6694, 4), (6695, 8), (6696, 32), (6697, 4), (6698, 8), (6699, 16), (6700, 18), (6701, 2), (6702, 8), (6703, 2), (6704, 10), (6705, 12), (6706, 8), (6707, 4), (6708, 24), (6709, 2), (6710, 16), (6711, 4), (6712, 8), (6713, 6), (6714, 12), (6715, 8), (6716, 12), (6717, 4), (6718, 4), (6719, 2), (6720, 56), (6721, 8), (6722, 4), (6723, 10), (6724, 9), (6725, 6), (6726, 16), (6727, 6), (6728, 12), (6729, 4), (6730, 8), (6731, 4), (6732, 36), (6733, 2), (6734, 16), (6735, 8), (6736, 10), (6737, 2), (6738, 8), (6739, 4), (6740, 12), (6741, 12), (6742, 4), (6743, 4), (6744, 16), (6745, 8), (6746, 4), (6747, 8), (6748, 12), (6749, 4), (6750, 32), (6751, 4), (6752, 12), (6753, 4), (6754, 8), (6755, 8), (6756, 12), (6757, 4), (6758, 8), (6759, 6), (6760, 24), (6761, 2), (6762, 24), (6763, 2), (6764, 12), (6765, 16), (6766, 8), (6767, 4), (6768, 30), (6769, 4), (6770, 8), (6771, 8), (6772, 6), (6773, 4), (6774, 8), (6775, 6), (6776, 24), (6777, 8), (6778, 4), (6779, 2), (6780, 24), (6781, 2), (6782, 4), (6783, 16), (6784, 16), (6785, 8), (6786, 24), (6787, 4), (6788, 6), (6789, 8), (6790, 16), (6791, 2), (6792, 16), (6793, 2), (6794, 8), (6795, 12), (6796, 6), (6797, 4), (6798, 16), (6799, 4), (6800, 30), (6801, 4), (6802, 8), (6803, 2), (6804, 36), (6805, 4), (6806, 8), (6807, 4), (6808, 16), (6809, 4), (6810, 16), (6811, 6), (6812, 12), (6813, 6), (6814, 4), (6815, 8), (6816, 24), (6817, 4), (6818, 8), (6819, 4), (6820, 24), (6821, 4), (6822, 12), (6823, 2), (6824, 8), (6825, 24), (6826, 4), (6827, 2), (6828, 12), (6829, 2), (6830, 8), (6831, 16), (6832, 20), (6833, 2), (6834, 16), (6835, 4), (6836, 6), (6837, 8), (6838, 8), (6839, 4), (6840, 48), (6841, 2), (6842, 8), (6843, 4), (6844, 12), (6845, 6), (6846, 16), (6847, 4), (6848, 14), (6849, 6), (6850, 12), (6851, 8), (6852, 12), (6853, 8), (6854, 8), (6855, 8), (6856, 8), (6857, 2), (6858, 16), (6859, 4), (6860, 24), (6861, 4), (6862, 8), (6863, 2), (6864, 40), (6865, 4), (6866, 4), (6867, 12), (6868, 12), (6869, 2), (6870, 16), (6871, 2), (6872, 8), (6873, 8), (6874, 8), (6875, 10), (6876, 18), (6877, 6), (6878, 8), (6879, 4), (6880, 24), (6881, 4), (6882, 16), (6883, 2), (6884, 6), (6885, 20), (6886, 8), (6887, 4), (6888, 32), (6889, 3), (6890, 16), (6891, 4), (6892, 6), (6893, 4), (6894, 12), (6895, 8), (6896, 10), (6897, 12), (6898, 4), (6899, 2), (6900, 36), (6901, 4), (6902, 16), (6903, 12), (6904, 8), (6905, 4), (6906, 8), (6907, 2), (6908, 12), (6909, 12), (6910, 8), (6911, 2), (6912, 36), (6913, 4), (6914, 4), (6915, 8), (6916, 24), (6917, 2), (6918, 8), (6919, 8), (6920, 16), (6921, 6), (6922, 4), (6923, 8), (6924, 12), (6925, 6), (6926, 4), (6927, 4), (6928, 10), (6929, 6), (6930, 48), (6931, 4), (6932, 6), (6933, 4), (6934, 4), (6935, 8), (6936, 24), (6937, 4), (6938, 4), (6939, 8), (6940, 12), (6941, 4), (6942, 16), (6943, 4), (6944, 24), (6945, 8), (6946, 8), (6947, 2), (6948, 18), (6949, 2), (6950, 12), (6951, 8), (6952, 16), (6953, 4), (6954, 16), (6955, 8), (6956, 12), (6957, 6), (6958, 12), (6959, 2), (6960, 40), (6961, 2), (6962, 6), (6963, 8), (6964, 6), (6965, 8), (6966, 20), (6967, 2), (6968, 16), (6969, 8), (6970, 16), (6971, 2), (6972, 24), (6973, 4), (6974, 8), (6975, 18), (6976, 14), (6977, 2), (6978, 8), (6979, 4), (6980, 12), (6981, 8), (6982, 4), (6983, 2), (6984, 24), (6985, 8), (6986, 8), (6987, 8), (6988, 6), (6989, 4), (6990, 16), (6991, 2), (6992, 20), (6993, 16), (6994, 8), (6995, 4), (6996, 24), (6997, 2), (6998, 4), (6999, 4), (7000, 32), (7001, 2), (7002, 12), (7003, 4), (7004, 12), (7005, 8), (7006, 8), (7007, 12), (7008, 24), (7009, 4), (7010, 8), (7011, 12), (7012, 6), (7013, 2), (7014, 16), (7015, 8), (7016, 8), (7017, 4), (7018, 12), (7019, 2), (7020, 48), (7021, 8), (7022, 4), (7023, 4), (7024, 10), (7025, 6), (7026, 8), (7027, 2), (7028, 12), (7029, 12), (7030, 16), (7031, 4), (7032, 16), (7033, 4), (7034, 4), (7035, 16), (7036, 6), (7037, 4), (7038, 24), (7039, 2), (7040, 32), (7041, 4), (7042, 8), (7043, 2), (7044, 12), (7045, 4), (7046, 8), (7047, 12), (7048, 8), (7049, 8), (7050, 24), (7051, 4), (7052, 12), (7053, 4), (7054, 4), (7055, 8), (7056, 45), (7057, 2), (7058, 4), (7059, 8), (7060, 12), (7061, 4), (7062, 16), (7063, 4), (7064, 8), (7065, 12), (7066, 4), (7067, 4), (7068, 24), (7069, 2), (7070, 16), (7071, 4), (7072, 24), (7073, 4), (7074, 16), (7075, 6), (7076, 12), (7077, 8), (7078, 4), (7079, 2), (7080, 32), (7081, 4), (7082, 4), (7083, 6), (7084, 24), (7085, 8), (7086, 8), (7087, 4), (7088, 10), (7089, 8), (7090, 8), (7091, 4), (7092, 18), (7093, 4), (7094, 4), (7095, 16), (7096, 8), (7097, 4), (7098, 24), (7099, 4), (7100, 18), (7101, 8), (7102, 8), (7103, 2), (7104, 28), (7105, 12), (7106, 16), (7107, 8), (7108, 6), (7109, 2), (7110, 24), (7111, 4), (7112, 16), (7113, 4), (7114, 4), (7115, 4), (7116, 12), (7117, 4), (7118, 4), (7119, 12), (7120, 20), (7121, 2), (7122, 8), (7123, 4), (7124, 12), (7125, 16), (7126, 8), (7127, 2), (7128, 40), (7129, 2), (7130, 16), (7131, 4), (7132, 6), (7133, 4), (7134, 16), (7135, 4), (7136, 12), (7137, 12), (7138, 8), (7139, 6), (7140, 48), (7141, 4), (7142, 4), (7143, 4), (7144, 16), (7145, 4), (7146, 12), (7147, 4), (7148, 6), (7149, 4), (7150, 24), (7151, 2), (7152, 20), (7153, 4), (7154, 12), (7155, 16), (7156, 6), (7157, 4), (7158, 8), (7159, 2), (7160, 16), (7161, 16), (7162, 4), (7163, 8), (7164, 18), (7165, 4), (7166, 4), (7167, 4), (7168, 22), (7169, 4), (7170, 16), (7171, 4), (7172, 12), (7173, 6), (7174, 8), (7175, 12), (7176, 32), (7177, 2), (7178, 8), (7179, 4), (7180, 12), (7181, 4), (7182, 32), (7183, 4), (7184, 10), (7185, 8), (7186, 4), (7187, 2), (7188, 12), (7189, 8), (7190, 8), (7191, 12), (7192, 16), (7193, 2), (7194, 16), (7195, 4), (7196, 12), (7197, 4), (7198, 8), (7199, 4), (7200, 54), (7201, 4), (7202, 8), (7203, 10), (7204, 6), (7205, 8), (7206, 8), (7207, 2), (7208, 16), (7209, 10), (7210, 16), (7211, 2), (7212, 12), (7213, 2), (7214, 4), (7215, 16), (7216, 20), (7217, 4), (7218, 12), (7219, 2), (7220, 18), (7221, 8), (7222, 8), (7223, 4), (7224, 32), (7225, 9), (7226, 4), (7227, 12), (7228, 12), (7229, 2), (7230, 16), (7231, 4), (7232, 14), (7233, 4), (7234, 4), (7235, 4), (7236, 24), (7237, 2), (7238, 16), (7239, 8), (7240, 16), (7241, 4), (7242, 16), (7243, 2), (7244, 6), (7245, 24), (7246, 4), (7247, 2), (7248, 20), (7249, 4), (7250, 16), (7251, 4), (7252, 18), (7253, 2), (7254, 24), (7255, 4), (7256, 8), (7257, 8), (7258, 8), (7259, 8), (7260, 36), (7261, 4), (7262, 4), (7263, 8), (7264, 12), (7265, 4), (7266, 16), (7267, 6), (7268, 12), (7269, 4), (7270, 8), (7271, 4), (7272, 24), (7273, 4), (7274, 4), (7275, 12), (7276, 12), (7277, 4), (7278, 8), (7279, 4), (7280, 40), (7281, 6), (7282, 8), (7283, 2), (7284, 12), (7285, 8), (7286, 4), (7287, 8), (7288, 8), (7289, 4), (7290, 28), (7291, 4), (7292, 6), (7293, 16), (7294, 8), (7295, 4), (7296, 32), (7297, 2), (7298, 8), (7299, 6), (7300, 18), (7301, 6), (7302, 8), (7303, 4), (7304, 16), (7305, 8), (7306, 8), (7307, 2), (7308, 36), (7309, 2), (7310, 16), (7311, 4), (7312, 10), (7313, 4), (7314, 16), (7315, 16), (7316, 12), (7317, 8), (7318, 4), (7319, 4), (7320, 32), (7321, 2), (7322, 8), (7323, 4), (7324, 6), (7325, 6), (7326, 24), (7327, 4), (7328, 12), (7329, 8), (7330, 8), (7331, 2), (7332, 24), (7333, 2), (7334, 8), (7335, 12), (7336, 16), (7337, 8), (7338, 8), (7339, 4), (7340, 12), (7341, 4), (7342, 4), (7343, 4), (7344, 40), (7345, 8), (7346, 4), (7347, 8), (7348, 12), (7349, 2), (7350, 36), (7351, 2), (7352, 8), (7353, 12), (7354, 4), (7355, 4), (7356, 12), (7357, 4), (7358, 8), (7359, 8), (7360, 28), (7361, 4), (7362, 12), (7363, 4), (7364, 12), (7365, 8), (7366, 8), (7367, 4), (7368, 16), (7369, 2), (7370, 16), (7371, 20), (7372, 12), (7373, 4), (7374, 8), (7375, 8), (7376, 10), (7377, 4), (7378, 16), (7379, 4), (7380, 36), (7381, 6), (7382, 4), (7383, 8), (7384, 16), (7385, 8), (7386, 8), (7387, 4), (7388, 6), (7389, 6), (7390, 8), (7391, 4), (7392, 48), (7393, 2), (7394, 4), (7395, 16), (7396, 9), (7397, 4), (7398, 16), (7399, 6), (7400, 24), (7401, 4), (7402, 4), (7403, 4), (7404, 12), (7405, 4), (7406, 12), (7407, 6), (7408, 10), (7409, 4), (7410, 32), (7411, 2), (7412, 12), (7413, 8), (7414, 8), (7415, 4), (7416, 24), (7417, 2), (7418, 4), (7419, 4), (7420, 24), (7421, 4), (7422, 8), (7423, 4), (7424, 18), (7425, 24), (7426, 8), (7427, 4), (7428, 12), (7429, 8), (7430, 8), (7431, 4), (7432, 8), (7433, 2), (7434, 24), (7435, 4), (7436, 18), (7437, 8), (7438, 4), (7439, 4), (7440, 40), (7441, 4), (7442, 6), (7443, 6), (7444, 6), (7445, 4), (7446, 16), (7447, 4), (7448, 24), (7449, 8), (7450, 12), (7451, 2), (7452, 30), (7453, 4), (7454, 4), (7455, 16), (7456, 12), (7457, 2), (7458, 16), (7459, 2), (7460, 12), (7461, 6), (7462, 16), (7463, 4), (7464, 16), (7465, 4), (7466, 4), (7467, 8), (7468, 6), (7469, 8), (7470, 24), (7471, 4), (7472, 10), (7473, 8), (7474, 8), (7475, 12), (7476, 24), (7477, 2), (7478, 4), (7479, 8), (7480, 32), (7481, 2), (7482, 16), (7483, 4), (7484, 6), (7485, 8), (7486, 8), (7487, 2), (7488, 42), (7489, 2), (7490, 16), (7491, 8), (7492, 6), (7493, 4), (7494, 8), (7495, 4), (7496, 8), (7497, 18), (7498, 8), (7499, 2), (7500, 30), (7501, 4), (7502, 12), (7503, 8), (7504, 20), (7505, 8), (7506, 16), (7507, 2), (7508, 6), (7509, 4), (7510, 8), (7511, 8), (7512, 16), (7513, 4), (7514, 12), (7515, 12), (7516, 6), (7517, 2), (7518, 16), (7519, 4), (7520, 24), (7521, 8), (7522, 4), (7523, 2), (7524, 36), (7525, 12), (7526, 8), (7527, 8), (7528, 8), (7529, 2), (7530, 16), (7531, 4), (7532, 12), (7533, 12), (7534, 4), (7535, 8), (7536, 20), (7537, 2), (7538, 4), (7539, 8), (7540, 24), (7541, 2), (7542, 12), (7543, 4), (7544, 16), (7545, 8), (7546, 16), (7547, 2), (7548, 24), (7549, 2), (7550, 12), (7551, 6), (7552, 16), (7553, 8), (7554, 8), (7555, 4), (7556, 6), (7557, 8), (7558, 4), (7559, 2), (7560, 64), (7561, 2), (7562, 8), (7563, 4), (7564, 12), (7565, 8), (7566, 16), (7567, 8), (7568, 20), (7569, 9), (7570, 8), (7571, 4), (7572, 12), (7573, 2), (7574, 8), (7575, 12), (7576, 8), (7577, 2), (7578, 12), (7579, 8), (7580, 12), (7581, 12), (7582, 8), (7583, 2), (7584, 24), (7585, 8), (7586, 4), (7587, 8), (7588, 12), (7589, 2), (7590, 32), (7591, 2), (7592, 16), (7593, 4), (7594, 4), (7595, 12), (7596, 18), (7597, 4), (7598, 8), (7599, 8), (7600, 30), (7601, 4), (7602, 16), (7603, 2), (7604, 6), (7605, 18), (7606, 4), (7607, 2), (7608, 16), (7609, 4), (7610, 8), (7611, 8), (7612, 12), (7613, 4), (7614, 20), (7615, 4), (7616, 28), (7617, 4), (7618, 8), (7619, 4), (7620, 24), (7621, 2), (7622, 8), (7623, 18), (7624, 8), (7625, 8), (7626, 16), (7627, 4), (7628, 6), (7629, 4), (7630, 16), (7631, 4), (7632, 30), (7633, 4), (7634, 8), (7635, 8), (7636, 12), (7637, 4), (7638, 16), (7639, 2), (7640, 16), (7641, 8), (7642, 4), (7643, 2), (7644, 36), (7645, 8), (7646, 4), (7647, 4), (7648, 12), (7649, 2), (7650, 36), (7651, 4), (7652, 6), (7653, 4), (7654, 8), (7655, 4), (7656, 32), (7657, 8), (7658, 8), (7659, 12), (7660, 12), (7661, 4), (7662, 8), (7663, 4), (7664, 10), (7665, 16), (7666, 4), (7667, 8), (7668, 24), (7669, 2), (7670, 16), (7671, 4), (7672, 16), (7673, 2), (7674, 8), (7675, 6), (7676, 12), (7677, 6), (7678, 8), (7679, 4), (7680, 40), (7681, 2), (7682, 8), (7683, 8), (7684, 12), (7685, 8), (7686, 24), (7687, 2), (7688, 12), (7689, 8), (7690, 8), (7691, 2), (7692, 12), (7693, 6), (7694, 4), (7695, 20), (7696, 20), (7697, 4), (7698, 8), (7699, 2), (7700, 36), (7701, 8), (7702, 4), (7703, 2), (7704, 24), (7705, 8), (7706, 4), (7707, 8), (7708, 12), (7709, 4), (7710, 16), (7711, 4), (7712, 12), (7713, 6), (7714, 16), (7715, 4), (7716, 12), (7717, 2), (7718, 8), (7719, 8), (7720, 16), (7721, 4), (7722, 32), (7723, 2), (7724, 6), (7725, 12), (7726, 4), (7727, 2), (7728, 40), (7729, 4), (7730, 8), (7731, 6), (7732, 6), (7733, 8), (7734, 8), (7735, 16), (7736, 8), (7737, 4), (7738, 8), (7739, 4), (7740, 36), (7741, 2), (7742, 12), (7743, 8), (7744, 21), (7745, 4), (7746, 8), (7747, 4), (7748, 12), (7749, 16), (7750, 16), (7751, 4), (7752, 32), (7753, 2), (7754, 4), (7755, 16), (7756, 12), (7757, 2), (7758, 12), (7759, 2), (7760, 20), (7761, 8), (7762, 4), (7763, 4), (7764, 12), (7765, 4), (7766, 8), (7767, 6), (7768, 8), (7769, 4), (7770, 32), (7771, 4), (7772, 12), (7773, 4), (7774, 12), (7775, 6), (7776, 36), (7777, 8), (7778, 4), (7779, 4), (7780, 12), (7781, 4), (7782, 8), (7783, 4), (7784, 16), (7785, 12), (7786, 8), (7787, 4), (7788, 24), (7789, 2), (7790, 16), (7791, 12), (7792, 10), (7793, 2), (7794, 12), (7795, 4), (7796, 6), (7797, 8), (7798, 8), (7799, 4), (7800, 48), (7801, 4), (7802, 8), (7803, 12), (7804, 6), (7805, 8), (7806, 8), (7807, 4), (7808, 16), (7809, 8), (7810, 16), (7811, 4), (7812, 36), (7813, 4), (7814, 4), (7815, 8), (7816, 8), (7817, 2), (7818, 8), (7819, 4), (7820, 24), (7821, 12), (7822, 4), (7823, 2), (7824, 20), (7825, 6), (7826, 16), (7827, 4), (7828, 12), (7829, 2), (7830, 32), (7831, 4), (7832, 16), (7833, 8), (7834, 4), (7835, 4), (7836, 12), (7837, 4), (7838, 4), (7839, 12), (7840, 36), (7841, 2), (7842, 8), (7843, 8), (7844, 12), (7845, 8), (7846, 4), (7847, 8), (7848, 24), (7849, 4), (7850, 12), (7851, 4), (7852, 12), (7853, 2), (7854, 32), (7855, 4), (7856, 10), (7857, 10), (7858, 4), (7859, 4), (7860, 24), (7861, 4), (7862, 4), (7863, 4), (7864, 8), (7865, 12), (7866, 24), (7867, 2), (7868, 12), (7869, 8), (7870, 8), (7871, 4), (7872, 28), (7873, 2), (7874, 8), (7875, 24), (7876, 12), (7877, 2), (7878, 16), (7879, 2), (7880, 16), (7881, 8), (7882, 8), (7883, 2), (7884, 24), (7885, 8), (7886, 4), (7887, 8), (7888, 20), (7889, 8), (7890, 16), (7891, 4), (7892, 6), (7893, 6), (7894, 4), (7895, 4), (7896, 32), (7897, 4), (7898, 8), (7899, 4), (7900, 18), (7901, 2), (7902, 12), (7903, 4), (7904, 24), (7905, 16), (7906, 8), (7907, 2), (7908, 12), (7909, 4), (7910, 16), (7911, 8), (7912, 16), (7913, 4), (7914, 8), (7915, 4), (7916, 6), (7917, 16), (7918, 8), (7919, 2), (7920, 60), (7921, 3), (7922, 8), (7923, 8), (7924, 12), (7925, 6), (7926, 8), (7927, 2), (7928, 8), (7929, 6), (7930, 16), (7931, 8), (7932, 12), (7933, 2), (7934, 4), (7935, 12), (7936, 18), (7937, 2), (7938, 30), (7939, 4), (7940, 12), (7941, 4), (7942, 12), (7943, 6), (7944, 16), (7945, 8), (7946, 8), (7947, 6), (7948, 6), (7949, 2), (7950, 24), (7951, 2), (7952, 20), (7953, 8), (7954, 8), (7955, 8), (7956, 36), (7957, 4), (7958, 8), (7959, 8), (7960, 16), (7961, 4), (7962, 8), (7963, 2), (7964, 12), (7965, 16), (7966, 8), (7967, 4), (7968, 24), (7969, 4), (7970, 8), (7971, 4), (7972, 6), (7973, 8), (7974, 12), (7975, 12), (7976, 8), (7977, 4), (7978, 4), (7979, 4), (7980, 48), (7981, 4), (7982, 8), (7983, 6), (7984, 10), (7985, 4), (7986, 16), (7987, 6), (7988, 6), (7989, 4), (7990, 16), (7991, 4), (7992, 32), (7993, 2), (7994, 8), (7995, 16), (7996, 6), (7997, 4), (7998, 16), (7999, 4), (8000, 28), (8001, 12), (8002, 4), (8003, 4), (8004, 24), (8005, 4), (8006, 4), (8007, 8), (8008, 32), (8009, 2), (8010, 24), (8011, 2), (8012, 6), (8013, 4), (8014, 4), (8015, 8), (8016, 20), (8017, 2), (8018, 8), (8019, 14), (8020, 12), (8021, 4), (8022, 16), (8023, 4), (8024, 16), (8025, 12), (8026, 4), (8027, 4), (8028, 18), (8029, 8), (8030, 16), (8031, 4), (8032, 12), (8033, 4), (8034, 16), (8035, 4), (8036, 18), (8037, 12), (8038, 4), (8039, 2), (8040, 32), (8041, 8), (8042, 4), (8043, 8), (8044, 6), (8045, 4), (8046, 16), (8047, 4), (8048, 10), (8049, 4), (8050, 24), (8051, 4), (8052, 24), (8053, 2), (8054, 4), (8055, 12), (8056, 16), (8057, 4), (8058, 16), (8059, 2), (8060, 24), (8061, 4), (8062, 8), (8063, 4), (8064, 48), (8065, 4), (8066, 8), (8067, 4), (8068, 6), (8069, 2), (8070, 16), (8071, 4), (8072, 8), (8073, 16), (8074, 8), (8075, 12), (8076, 12), (8077, 4), (8078, 8), (8079, 4), (8080, 20), (8081, 2), (8082, 12), (8083, 4), (8084, 12), (8085, 24), (8086, 8), (8087, 2), (8088, 16), (8089, 2), (8090, 8), (8091, 12), (8092, 18), (8093, 2), (8094, 16), (8095, 4), (8096, 24), (8097, 4), (8098, 4), (8099, 8), (8100, 45), (8101, 2), (8102, 4), (8103, 8), (8104, 8), (8105, 4), (8106, 16), (8107, 6), (8108, 6), (8109, 12), (8110, 8), (8111, 2), (8112, 30), (8113, 8), (8114, 4), (8115, 8), (8116, 6), (8117, 2), (8118, 24), (8119, 4), (8120, 32), (8121, 4), (8122, 8), (8123, 2), (8124, 12), (8125, 10), (8126, 8), (8127, 16), (8128, 14), (8129, 4), (8130, 16), (8131, 4), (8132, 12), (8133, 4), (8134, 12), (8135, 4), (8136, 24), (8137, 4), (8138, 8), (8139, 4), (8140, 24), (8141, 4), (8142, 16), (8143, 4), (8144, 10), (8145, 12), (8146, 4), (8147, 2), (8148, 24), (8149, 4), (8150, 12), (8151, 16), (8152, 8), (8153, 4), (8154, 16), (8155, 8), (8156, 6), (8157, 4), (8158, 4), (8159, 4), (8160, 48), (8161, 2), (8162, 16), (8163, 6), (8164, 12), (8165, 8), (8166, 8), (8167, 2), (8168, 8), (8169, 8), (8170, 16), (8171, 2), (8172, 18), (8173, 4), (8174, 8), (8175, 12), (8176, 20), (8177, 8), (8178, 16), (8179, 2), (8180, 12), (8181, 10), (8182, 4), (8183, 6), (8184, 32), (8185, 4), (8186, 4), (8187, 4), (8188, 12), (8189, 4), (8190, 48), (8191, 2), (8192, 14), (8193, 4), (8194, 8), (8195, 8), (8196, 12), (8197, 4), (8198, 4), (8199, 6), (8200, 24), (8201, 4), (8202, 8), (8203, 4), (8204, 12), (8205, 8), (8206, 8), (8207, 4), (8208, 40), (8209, 2), (8210, 8), (8211, 16), (8212, 6), (8213, 4), (8214, 12), (8215, 8), (8216, 16), (8217, 12), (8218, 8), (8219, 2), (8220, 24), (8221, 2), (8222, 4), (8223, 4), (8224, 12), (8225, 12), (8226, 12), (8227, 4), (8228, 18), (8229, 8), (8230, 8), (8231, 2), (8232, 32), (8233, 2), (8234, 8), (8235, 16), (8236, 12), (8237, 2), (8238, 8), (8239, 8), (8240, 20), (8241, 8), (8242, 8), (8243, 2), (8244, 18), (8245, 8), (8246, 16), (8247, 4), (8248, 8), (8249, 4), (8250, 32), (8251, 4), (8252, 6), (8253, 12), (8254, 4), (8255, 8), (8256, 28), (8257, 4), (8258, 4), (8259, 4), (8260, 24), (8261, 4), (8262, 24), (8263, 2), (8264, 8), (8265, 16), (8266, 4), (8267, 4), (8268, 24), (8269, 2), (8270, 8), (8271, 6), (8272, 20), (8273, 2), (8274, 16), (8275, 6), (8276, 6), (8277, 8), (8278, 4), (8279, 4), (8280, 48), (8281, 9), (8282, 8), (8283, 8), (8284, 12), (8285, 4), (8286, 8), (8287, 2), (8288, 24), (8289, 8), (8290, 8), (8291, 2), (8292, 12), (8293, 2), (8294, 16), (8295, 16), (8296, 16), (8297, 2), (8298, 12), (8299, 4), (8300, 18), (8301, 4), (8302, 8), (8303, 6), (8304, 20), (8305, 8), (8306, 4), (8307, 12), (8308, 12), (8309, 4), (8310, 16), (8311, 2), (8312, 8), (8313, 8), (8314, 4), (8315, 4), (8316, 48), (8317, 2), (8318, 4), (8319, 8), (8320, 32), (8321, 4), (8322, 16), (8323, 8), (8324, 6), (8325, 18), (8326, 8), (8327, 4), (8328, 16), (8329, 2), (8330, 24), (8331, 4), (8332, 6), (8333, 4), (8334, 12), (8335, 4), (8336, 10), (8337, 8), (8338, 8), (8339, 4), (8340, 24), (8341, 4), (8342, 8), (8343, 10), (8344, 16), (8345, 4), (8346, 16), (8347, 4), (8348, 6), (8349, 12), (8350, 12), (8351, 4), (8352, 36), (8353, 2), (8354, 4), (8355, 8), (8356, 6), (8357, 4), (8358, 16), (8359, 4), (8360, 32), (8361, 6), (8362, 8), (8363, 2), (8364, 24), (8365, 8), (8366, 8), (8367, 4), (8368, 10), (8369, 2), (8370, 32), (8371, 4), (8372, 24), (8373, 4), (8374, 8), (8375, 8), (8376, 16), (8377, 2), (8378, 8), (8379, 18), (8380, 12), (8381, 6), (8382, 16), (8383, 4), (8384, 14), (8385, 16), (8386, 8), (8387, 2), (8388, 18), (8389, 2), (8390, 8), (8391, 4), (8392, 8), (8393, 8), (8394, 8), (8395, 8), (8396, 6), (8397, 8), (8398, 16), (8399, 4), (8400, 60), (8401, 4), (8402, 4), (8403, 4), (8404, 12), (8405, 6), (8406, 12), (8407, 4), (8408, 8), (8409, 4), (8410, 12), (8411, 4), (8412, 12), (8413, 4), (8414, 8), (8415, 24), (8416, 12), (8417, 4), (8418, 16), (8419, 2), (8420, 12), (8421, 8), (8422, 4), (8423, 2), (8424, 40), (8425, 6), (8426, 8), (8427, 6), (8428, 18), (8429, 2), (8430, 16), (8431, 2), (8432, 20), (8433, 6), (8434, 4), (8435, 8), (8436, 24), (8437, 8), (8438, 4), (8439, 8), (8440, 16), (8441, 4), (8442, 24), (8443, 2), (8444, 6), (8445, 8), (8446, 8), (8447, 2), (8448, 36), (8449, 8), (8450, 18), (8451, 8), (8452, 6), (8453, 4), (8454, 8), (8455, 8), (8456, 16), (8457, 4), (8458, 4), (8459, 4), (8460, 36), (8461, 2), (8462, 4), (8463, 16), (8464, 15), (8465, 4), (8466, 16), (8467, 2), (8468, 12), (8469, 6), (8470, 24), (8471, 4), (8472, 16), (8473, 4), (8474, 8), (8475, 12), (8476, 12), (8477, 6), (8478, 16), (8479, 4), (8480, 24), (8481, 8), (8482, 4), (8483, 4), (8484, 24), (8485, 4), (8486, 4), (8487, 12), (8488, 8), (8489, 4), (8490, 16), (8491, 4), (8492, 12), (8493, 8), (8494, 8), (8495, 4), (8496, 30), (8497, 4), (8498, 8), (8499, 4), (8500, 24), (8501, 2), (8502, 16), (8503, 4), (8504, 8), (8505, 24), (8506, 4), (8507, 4), (8508, 12), (8509, 4), (8510, 16), (8511, 4), (8512, 28), (8513, 2), (8514, 24), (8515, 8), (8516, 6), (8517, 8), (8518, 4), (8519, 4), (8520, 32), (8521, 2), (8522, 4), (8523, 6), (8524, 6), (8525, 12), (8526, 24), (8527, 2), (8528, 20), (8529, 4), (8530, 8), (8531, 4), (8532, 24), (8533, 8), (8534, 8), (8535, 8), (8536, 16), (8537, 2), (8538, 8), (8539, 2), (8540, 24), (8541, 12), (8542, 4), (8543, 2), (8544, 24), (8545, 4), (8546, 4), (8547, 16), (8548, 6), (8549, 4), (8550, 36), (8551, 4), (8552, 8), (8553, 4), (8554, 16), (8555, 8), (8556, 24), (8557, 4), (8558, 8), (8559, 8), (8560, 20), (8561, 4), (8562, 8), (8563, 2), (8564, 6), (8565, 8), (8566, 4), (8567, 4), (8568, 48), (8569, 8), (8570, 8), (8571, 4), (8572, 6), (8573, 2), (8574, 8), (8575, 12), (8576, 16), (8577, 6), (8578, 4), (8579, 4), (8580, 48), (8581, 2), (8582, 8), (8583, 4), (8584, 16), (8585, 8), (8586, 20), (8587, 4), (8588, 12), (8589, 8), (8590, 8), (8591, 6), (8592, 20), (8593, 4), (8594, 4), (8595, 12), (8596, 12), (8597, 2), (8598, 8), (8599, 2), (8600, 24), (8601, 8), (8602, 16), (8603, 4), (8604, 18), (8605, 4), (8606, 8), (8607, 8), (8608, 12), (8609, 2), (8610, 32), (8611, 4), (8612, 6), (8613, 16), (8614, 8), (8615, 4), (8616, 16), (8617, 4), (8618, 8), (8619, 12), (8620, 12), (8621, 4), (8622, 12), (8623, 2), (8624, 30), (8625, 16), (8626, 8), (8627, 2), (8628, 12), (8629, 2), (8630, 8), (8631, 12), (8632, 16), (8633, 4), (8634, 8), (8635, 8), (8636, 12), (8637, 4), (8638, 8), (8639, 4), (8640, 56), (8641, 2), (8642, 8), (8643, 8), (8644, 6), (8645, 16), (8646, 16), (8647, 2), (8648, 16), (8649, 9), (8650, 12), (8651, 4), (8652, 24), (8653, 4), (8654, 4), (8655, 8), (8656, 10), (8657, 4), (8658, 24), (8659, 4), (8660, 12), (8661, 4), (8662, 8), (8663, 2), (8664, 24), (8665, 4), (8666, 8), (8667, 10), (8668, 12), (8669, 2), (8670, 24), (8671, 8), (8672, 12), (8673, 12), (8674, 4), (8675, 6), (8676, 18), (8677, 2), (8678, 4), (8679, 8), (8680, 32), (8681, 2), (8682, 8), (8683, 4), (8684, 12), (8685, 12), (8686, 8), (8687, 8), (8688, 20), (8689, 2), (8690, 16), (8691, 4), (8692, 12), (8693, 2), (8694, 32), (8695, 8), (8696, 8), (8697, 8), (8698, 4), (8699, 2), (8700, 36), (8701, 8), (8702, 8), (8703, 6), (8704, 20), (8705, 4), (8706, 8), (8707, 2), (8708, 12), (8709, 4), (8710, 16), (8711, 4), (8712, 36), (8713, 2), (8714, 4), (8715, 16), (8716, 6), (8717, 4), (8718, 8), (8719, 2), (8720, 20), (8721, 16), (8722, 12), (8723, 8), (8724, 12), (8725, 6), (8726, 4), (8727, 4), (8728, 8), (8729, 8), (8730, 24), (8731, 2), (8732, 12), (8733, 8), (8734, 8), (8735, 4), (8736, 48), (8737, 2), (8738, 8), (8739, 6), (8740, 24), (8741, 2), (8742, 16), (8743, 4), (8744, 8), (8745, 16), (8746, 4), (8747, 2), (8748, 24), (8749, 4), (8750, 20), (8751, 4), (8752, 10), (8753, 2), (8754, 8), (8755, 8), (8756, 12), (8757, 12), (8758, 8), (8759, 4), (8760, 32), (8761, 2), (8762, 8), (8763, 8), (8764, 12), (8765, 4), (8766, 12), (8767, 4), (8768, 14), (8769, 8), (8770, 8), (8771, 6), (8772, 24), (8773, 4), (8774, 8), (8775, 24), (8776, 8), (8777, 4), (8778, 32), (8779, 2), (8780, 12), (8781, 4), (8782, 4), (8783, 2), (8784, 30), (8785, 8), (8786, 8), (8787, 8), (8788, 12), (8789, 8), (8790, 16), (8791, 4), (8792, 16), (8793, 6), (8794, 4), (8795, 4), (8796, 12), (8797, 4), (8798, 8), (8799, 8), (8800, 36), (8801, 4), (8802, 16), (8803, 2), (8804, 12), (8805, 8), (8806, 16), (8807, 2), (8808, 16), (8809, 4), (8810, 8), (8811, 12), (8812, 6), (8813, 4), (8814, 16), (8815, 8), (8816, 20), (8817, 4), (8818, 4), (8819, 2), (8820, 54), (8821, 2), (8822, 8), (8823, 8), (8824, 8), (8825, 6), (8826, 8), (8827, 8), (8828, 6), (8829, 10), (8830, 8), (8831, 2), (8832, 32), (8833, 6), (8834, 8), (8835, 16), (8836, 9), (8837, 2), (8838, 12), (8839, 2), (8840, 32), (8841, 8), (8842, 4), (8843, 4), (8844, 24), (8845, 8), (8846, 4), (8847, 6), (8848, 20), (8849, 2), (8850, 24), (8851, 4), (8852, 6), (8853, 8), (8854, 8), (8855, 16), (8856, 32), (8857, 4), (8858, 8), (8859, 4), (8860, 12), (8861, 2), (8862, 16), (8863, 2), (8864, 12), (8865, 12), (8866, 16), (8867, 2), (8868, 12), (8869, 6), (8870, 8), (8871, 4), (8872, 8), (8873, 4), (8874, 24), (8875, 8), (8876, 12), (8877, 8), (8878, 8), (8879, 4), (8880, 40), (8881, 4), (8882, 4), (8883, 16), (8884, 6), (8885, 4), (8886, 8), (8887, 2), (8888, 16), (8889, 4), (8890, 16), (8891, 4), (8892, 36), (8893, 2), (8894, 4), (8895, 8), (8896, 14), (8897, 8), (8898, 8), (8899, 4), (8900, 18), (8901, 12), (8902, 4), (8903, 4), (8904, 32), (8905, 8), (8906, 8), (8907, 4), (8908, 12), (8909, 4), (8910, 40), (8911, 8), (8912, 10), (8913, 4), (8914, 4), (8915, 4), (8916, 12), (8917, 4), (8918, 16), (8919, 6), (8920, 16), (8921, 4), (8922, 8), (8923, 2), (8924, 12), (8925, 24), (8926, 4), (8927, 4), (8928, 36), (8929, 2), (8930, 16), (8931, 8), (8932, 24), (8933, 2), (8934, 8), (8935, 4), (8936, 8), (8937, 8), (8938, 8), (8939, 4), (8940, 24), (8941, 2), (8942, 8), (8943, 8), (8944, 20), (8945, 4), (8946, 24), (8947, 4), (8948, 6), (8949, 8), (8950, 12), (8951, 2), (8952, 16), (8953, 4), (8954, 12), (8955, 12), (8956, 6), (8957, 6), (8958, 8), (8959, 6), (8960, 36), (8961, 8), (8962, 4), (8963, 2), (8964, 24), (8965, 8), (8966, 4), (8967, 12), (8968, 16), (8969, 2), (8970, 32), (8971, 2), (8972, 6), (8973, 6), (8974, 8), (8975, 6), (8976, 40), (8977, 4), (8978, 6), (8979, 8), (8980, 12), (8981, 4), (8982, 12), (8983, 4), (8984, 8), (8985, 8), (8986, 4), (8987, 8), (8988, 24), (8989, 4), (8990, 16), (8991, 12), (8992, 12), (8993, 6), (8994, 8), (8995, 8), (8996, 12), (8997, 4), (8998, 8), (8999, 2), (9000, 48), (9001, 2), (9002, 8), (9003, 4), (9004, 6), (9005, 4), (9006, 16), (9007, 2), (9008, 10), (9009, 24), (9010, 16), (9011, 2), (9012, 12), (9013, 2), (9014, 4), (9015, 8), (9016, 24), (9017, 4), (9018, 16), (9019, 4), (9020, 24), (9021, 8), (9022, 8), (9023, 4), (9024, 28), (9025, 9), (9026, 4), (9027, 12), (9028, 12), (9029, 2), (9030, 32), (9031, 4), (9032, 8), (9033, 4), (9034, 4), (9035, 8), (9036, 18), (9037, 4), (9038, 4), (9039, 8), (9040, 20), (9041, 2), (9042, 16), (9043, 2), (9044, 24), (9045, 16), (9046, 4), (9047, 4), (9048, 32), (9049, 2), (9050, 12), (9051, 8), (9052, 12), (9053, 4), (9054, 12), (9055, 4), (9056, 12), (9057, 4), (9058, 8), (9059, 2), (9060, 24), (9061, 8), (9062, 8), (9063, 12), (9064, 16), (9065, 12), (9066, 8), (9067, 2), (9068, 6), (9069, 4), (9070, 8), (9071, 4), (9072, 50), (9073, 4), (9074, 8), (9075, 18), (9076, 6), (9077, 4), (9078, 16), (9079, 4), (9080, 16), (9081, 6), (9082, 8), (9083, 4), (9084, 12), (9085, 8), (9086, 16), (9087, 8), (9088, 16), (9089, 4), (9090, 24), (9091, 2), (9092, 6), (9093, 8), (9094, 4), (9095, 8), (9096, 16), (9097, 4), (9098, 4), (9099, 8), (9100, 36), (9101, 4), (9102, 16), (9103, 2), (9104, 10), (9105, 8), (9106, 8), (9107, 4), (9108, 36), (9109, 2), (9110, 8), (9111, 4), (9112, 16), (9113, 4), (9114, 24), (9115, 4), (9116, 12), (9117, 6), (9118, 8), (9119, 4), (9120, 48), (9121, 4), (9122, 4), (9123, 4), (9124, 6), (9125, 8), (9126, 24), (9127, 2), (9128, 16), (9129, 8), (9130, 16), (9131, 4), (9132, 12), (9133, 2), (9134, 4), (9135, 24), (9136, 10), (9137, 2), (9138, 8), (9139, 8), (9140, 12), (9141, 8), (9142, 8), (9143, 4), (9144, 24), (9145, 8), (9146, 8), (9147, 4), (9148, 6), (9149, 4), (9150, 24), (9151, 2), (9152, 28), (9153, 10), (9154, 8), (9155, 4), (9156, 24), (9157, 2), (9158, 8), (9159, 8), (9160, 16), (9161, 2), (9162, 12), (9163, 12), (9164, 12), (9165, 16), (9166, 4), (9167, 4), (9168, 20), (9169, 4), (9170, 16), (9171, 6), (9172, 6), (9173, 2), (9174, 16), (9175, 6), (9176, 16), (9177, 16), (9178, 8), (9179, 4), (9180, 48), (9181, 2), (9182, 4), (9183, 4), (9184, 24), (9185, 8), (9186, 8), (9187, 2), (9188, 6), (9189, 6), (9190, 8), (9191, 8), (9192, 16), (9193, 4), (9194, 4), (9195, 8), (9196, 18), (9197, 4), (9198, 24), (9199, 2), (9200, 30), (9201, 4), (9202, 8), (9203, 2), (9204, 24), (9205, 8), (9206, 4), (9207, 16), (9208, 8), (9209, 2), (9210, 16), (9211, 4), (9212, 18), (9213, 8), (9214, 8), (9215, 8), (9216, 33), (9217, 4), (9218, 8), (9219, 8), (9220, 12), (9221, 2), (9222, 16), (9223, 4), (9224, 8), (9225, 18), (9226, 8), (9227, 2), (9228, 12), (9229, 4), (9230, 16), (9231, 8), (9232, 10), (9233, 4), (9234, 24), (9235, 4), (9236, 6), (9237, 4), (9238, 8), (9239, 2), (9240, 64), (9241, 2), (9242, 4), (9243, 12), (9244, 6), (9245, 6), (9246, 16), (9247, 4), (9248, 18), (9249, 4), (9250, 16), (9251, 6), (9252, 18), (9253, 4), (9254, 8), (9255, 8), (9256, 16), (9257, 2), (9258, 8), (9259, 4), (9260, 12), (9261, 16), (9262, 8), (9263, 4), (9264, 20), (9265, 8), (9266, 8), (9267, 4), (9268, 12), (9269, 8), (9270, 24), (9271, 4), (9272, 16), (9273, 8), (9274, 4), (9275, 12), (9276, 12), (9277, 2), (9278, 4), (9279, 6), (9280, 28), (9281, 2), (9282, 32), (9283, 2), (9284, 12), (9285, 8), (9286, 4), (9287, 4), (9288, 32), (9289, 4), (9290, 8), (9291, 8), (9292, 12), (9293, 2), (9294, 8), (9295, 12), (9296, 20), (9297, 6), (9298, 4), (9299, 4), (9300, 36), (9301, 4), (9302, 4), (9303, 8), (9304, 8), (9305, 4), (9306, 24), (9307, 4), (9308, 12), (9309, 8), (9310, 24), (9311, 2), (9312, 24), (9313, 4), (9314, 4), (9315, 20), (9316, 12), (9317, 8), (9318, 8), (9319, 2), (9320, 16), (9321, 8), (9322, 8), (9323, 2), (9324, 36), (9325, 6), (9326, 4), (9327, 4), (9328, 20), (9329, 4), (9330, 16), (9331, 8), (9332, 6), (9333, 12), (9334, 8), (9335, 4), (9336, 16), (9337, 2), (9338, 16), (9339, 8), (9340, 12), (9341, 2), (9342, 16), (9343, 2), (9344, 16), (9345, 16), (9346, 4), (9347, 4), (9348, 24), (9349, 2), (9350, 24), (9351, 6), (9352, 16), (9353, 4), (9354, 8), (9355, 4), (9356, 6), (9357, 4), (9358, 4), (9359, 6), (9360, 60), (9361, 8), (9362, 8), (9363, 4), (9364, 6), (9365, 4), (9366, 16), (9367, 8), (9368, 8), (9369, 8), (9370, 8), (9371, 2), (9372, 24), (9373, 8), (9374, 8), (9375, 12), (9376, 12), (9377, 2), (9378, 12), (9379, 4), (9380, 24), (9381, 8), (9382, 4), (9383, 4), (9384, 32), (9385, 4), (9386, 12), (9387, 12), (9388, 6), (9389, 4), (9390, 16), (9391, 2), (9392, 10), (9393, 8), (9394, 16), (9395, 4), (9396, 30), (9397, 2), (9398, 8), (9399, 8), (9400, 24), (9401, 8), (9402, 8), (9403, 2), (9404, 6), (9405, 24), (9406, 4), (9407, 4), (9408, 42), (9409, 3), (9410, 8), (9411, 4), (9412, 12), (9413, 2), (9414, 12), (9415, 8), (9416, 16), (9417, 8), (9418, 8), (9419, 2), (9420, 24), (9421, 2), (9422, 8), (9423, 8), (9424, 20), (9425, 12), (9426, 8), (9427, 4), (9428, 6), (9429, 8), (9430, 16), (9431, 2), (9432, 24), (9433, 2), (9434, 8), (9435, 16), (9436, 12), (9437, 2), (9438, 24), (9439, 2), (9440, 24), (9441, 6), (9442, 4), (9443, 8), (9444, 12), (9445, 4), (9446, 4), (9447, 8), (9448, 8), (9449, 4), (9450, 48), (9451, 4), (9452, 12), (9453, 8), (9454, 8), (9455, 8), (9456, 20), (9457, 6), (9458, 4), (9459, 6), (9460, 24), (9461, 2), (9462, 16), (9463, 2), (9464, 24), (9465, 8), (9466, 4), (9467, 2), (9468, 18), (9469, 4), (9470, 8), (9471, 16), (9472, 18), (9473, 2), (9474, 8), (9475, 6), (9476, 12), (9477, 14), (9478, 8), (9479, 2), (9480, 32), (9481, 4), (9482, 8), (9483, 8), (9484, 6), (9485, 8), (9486, 24), (9487, 4), (9488, 10), (9489, 4), (9490, 16), (9491, 2), (9492, 24), (9493, 4), (9494, 8), (9495, 12), (9496, 8), (9497, 2), (9498, 8), (9499, 8), (9500, 24), (9501, 4), (9502, 4), (9503, 8), (9504, 48), (9505, 4), (9506, 12), (9507, 4), (9508, 6), (9509, 4), (9510, 16), (9511, 2), (9512, 16), (9513, 12), (9514, 8), (9515, 8), (9516, 24), (9517, 4), (9518, 4), (9519, 8), (9520, 40), (9521, 2), (9522, 18), (9523, 4), (9524, 6), (9525, 12), (9526, 8), (9527, 4), (9528, 16), (9529, 4), (9530, 8), (9531, 8), (9532, 6), (9533, 2), (9534, 16), (9535, 4), (9536, 14), (9537, 12), (9538, 8), (9539, 2), (9540, 36), (9541, 8), (9542, 8), (9543, 4), (9544, 8), (9545, 8), (9546, 16), (9547, 2), (9548, 24), (9549, 6), (9550, 12), (9551, 2), (9552, 20), (9553, 4), (9554, 8), (9555, 24), (9556, 6), (9557, 4), (9558, 20), (9559, 6), (9560, 16), (9561, 4), (9562, 8), (9563, 4), (9564, 12), (9565, 4), (9566, 4), (9567, 6), (9568, 24), (9569, 4), (9570, 32), (9571, 4), (9572, 6), (9573, 4), (9574, 4), (9575, 6), (9576, 48), (9577, 4), (9578, 4), (9579, 8), (9580, 12), (9581, 8), (9582, 8), (9583, 6), (9584, 10), (9585, 16), (9586, 4), (9587, 2), (9588, 24), (9589, 4), (9590, 16), (9591, 8), (9592, 16), (9593, 4), (9594, 24), (9595, 8), (9596, 6), (9597, 8), (9598, 4), (9599, 4), (9600, 48), (9601, 2), (9602, 4), (9603, 12), (9604, 15), (9605, 8), (9606, 8), (9607, 4), (9608, 8), (9609, 4), (9610, 12), (9611, 4), (9612, 24), (9613, 2), (9614, 16), (9615, 8), (9616, 10), (9617, 4), (9618, 16), (9619, 2), (9620, 24), (9621, 6), (9622, 8), (9623, 2), (9624, 16), (9625, 16), (9626, 4), (9627, 4), (9628, 12), (9629, 2), (9630, 24), (9631, 2), (9632, 24), (9633, 12), (9634, 4), (9635, 8), (9636, 24), (9637, 4), (9638, 8), (9639, 20), (9640, 16), (9641, 4), (9642, 8), (9643, 2), (9644, 6), (9645, 8), (9646, 16), (9647, 4), (9648, 30), (9649, 2), (9650, 12), (9651, 4), (9652, 12), (9653, 6), (9654, 8), (9655, 4), (9656, 16), (9657, 12), (9658, 8), (9659, 4), (9660, 48), (9661, 2), (9662, 4), (9663, 4), (9664, 14), (9665, 4), (9666, 16), (9667, 4), (9668, 6), (9669, 8), (9670, 8), (9671, 4), (9672, 32), (9673, 4), (9674, 8), (9675, 18), (9676, 12), (9677, 2), (9678, 8), (9679, 2), (9680, 30), (9681, 8), (9682, 8), (9683, 4), (9684, 18), (9685, 8), (9686, 8), (9687, 4), (9688, 16), (9689, 2), (9690, 32), (9691, 4), (9692, 6), (9693, 8), (9694, 8), (9695, 8), (9696, 24), (9697, 2), (9698, 8), (9699, 8), (9700, 18), (9701, 4), (9702, 36), (9703, 4), (9704, 8), (9705, 8), (9706, 8), (9707, 4), (9708, 12), (9709, 8), (9710, 8), (9711, 12), (9712, 10), (9713, 4), (9714, 8), (9715, 8), (9716, 12), (9717, 8), (9718, 8), (9719, 2), (9720, 48), (9721, 2), (9722, 4), (9723, 8), (9724, 24), (9725, 6), (9726, 8), (9727, 4), (9728, 20), (9729, 12), (9730, 16), (9731, 4), (9732, 12), (9733, 2), (9734, 8), (9735, 16), (9736, 8), (9737, 8), (9738, 12), (9739, 2), (9740, 12), (9741, 8), (9742, 4), (9743, 2), (9744, 40), (9745, 4), (9746, 8), (9747, 12), (9748, 6), (9749, 2), (9750, 32), (9751, 6), (9752, 16), (9753, 4), (9754, 4), (9755, 4), (9756, 18), (9757, 4), (9758, 16), (9759, 4), (9760, 24), (9761, 4), (9762, 8), (9763, 4), (9764, 6), (9765, 24), (9766, 8), (9767, 2), (9768, 32), (9769, 2), (9770, 8), (9771, 4), (9772, 12), (9773, 4), (9774, 16), (9775, 12), (9776, 20), (9777, 4), (9778, 4), (9779, 8), (9780, 24), (9781, 2), (9782, 8), (9783, 6), (9784, 8), (9785, 8), (9786, 16), (9787, 2), (9788, 6), (9789, 8), (9790, 16), (9791, 2), (9792, 42), (9793, 4), (9794, 8), (9795, 8), (9796, 12), (9797, 4), (9798, 16), (9799, 4), (9800, 36), (9801, 15), (9802, 12), (9803, 2), (9804, 24), (9805, 8), (9806, 4), (9807, 8), (9808, 10), (9809, 4), (9810, 24), (9811, 2), (9812, 12), (9813, 4), (9814, 8), (9815, 8), (9816, 16), (9817, 2), (9818, 4), (9819, 6), (9820, 12), (9821, 8), (9822, 8), (9823, 8), (9824, 12), (9825, 12), (9826, 8), (9827, 4), (9828, 48), (9829, 2), (9830, 8), (9831, 8), (9832, 8), (9833, 2), (9834, 16), (9835, 8), (9836, 6), (9837, 6), (9838, 4), (9839, 2), (9840, 40), (9841, 4), (9842, 16), (9843, 8), (9844, 12), (9845, 8), (9846, 12), (9847, 4), (9848, 8), (9849, 12), (9850, 12), (9851, 2), (9852, 12), (9853, 4), (9854, 8), (9855, 16), (9856, 32), (9857, 2), (9858, 16), (9859, 2), (9860, 24), (9861, 8), (9862, 4), (9863, 4), (9864, 24), (9865, 4), (9866, 4), (9867, 16), (9868, 6), (9869, 4), (9870, 32), (9871, 2), (9872, 10), (9873, 6), (9874, 4), (9875, 8), (9876, 12), (9877, 8), (9878, 8), (9879, 8), (9880, 32), (9881, 4), (9882, 20), (9883, 2), (9884, 12), (9885, 8), (9886, 4), (9887, 2), (9888, 24), (9889, 8), (9890, 16), (9891, 12), (9892, 6), (9893, 4), (9894, 16), (9895, 4), (9896, 8), (9897, 4), (9898, 12), (9899, 4), (9900, 54), (9901, 2), (9902, 4), (9903, 4), (9904, 10), (9905, 8), (9906, 16), (9907, 2), (9908, 6), (9909, 8), (9910, 8), (9911, 8), (9912, 32), (9913, 4), (9914, 4), (9915, 8), (9916, 12), (9917, 4), (9918, 24), (9919, 8), (9920, 28), (9921, 4), (9922, 12), (9923, 2), (9924, 12), (9925, 6), (9926, 8), (9927, 6), (9928, 16), (9929, 2), (9930, 16), (9931, 2), (9932, 12), (9933, 16), (9934, 4), (9935, 4), (9936, 40), (9937, 4), (9938, 4), (9939, 4), (9940, 24), (9941, 2), (9942, 8), (9943, 4), (9944, 16), (9945, 24), (9946, 4), (9947, 8), (9948, 12), (9949, 2), (9950, 12), (9951, 8), (9952, 12), (9953, 4), (9954, 24), (9955, 8), (9956, 12), (9957, 4), (9958, 8), (9959, 4), (9960, 32), (9961, 4), (9962, 8), (9963, 12), (9964, 12), (9965, 4), (9966, 16), (9967, 2), (9968, 20), (9969, 4), (9970, 8), (9971, 6), (9972, 18), (9973, 2), (9974, 4), (9975, 24), (9976, 16), (9977, 4), (9978, 8), (9979, 4), (9980, 12), (9981, 6), (9982, 16), (9983, 4), (9984, 36), (9985, 4), (9986, 4), (9987, 4), (9988, 12), (9989, 4), (9990, 32), (9991, 4), (9992, 8), (9993, 4), (9994, 8), (9995, 4), (9996, 36), (9997, 4), (9998, 4), (9999, 12), (10000, 25), (10001, 4), (10002, 8), (10003, 4), (10004, 12), (10005, 16), (10006, 4), (10007, 2), (10008, 24), (10009, 2), (10010, 32), (10011, 8), (10012, 6), (10013, 8), (10014, 8), (10015, 4), (10016, 12), (10017, 16), (10018, 4), (10019, 4), (10020, 24), (10021, 4), (10022, 4), (10023, 8), (10024, 16), (10025, 6), (10026, 12), (10027, 4), (10028, 12), (10029, 4), (10030, 16), (10031, 4), (10032, 40), (10033, 4), (10034, 8), (10035, 12), (10036, 12), (10037, 2), (10038, 16), (10039, 2), (10040, 16), (10041, 4), (10042, 4), (10043, 6), (10044, 30), (10045, 12), (10046, 4), (10047, 8), (10048, 14), (10049, 4), (10050, 24), (10051, 6), (10052, 12), (10053, 6), (10054, 8), (10055, 4), (10056, 16), (10057, 4), (10058, 8), (10059, 8), (10060, 12), (10061, 2), (10062, 24), (10063, 4), (10064, 20), (10065, 16), (10066, 8), (10067, 2), (10068, 12), (10069, 2), (10070, 16), (10071, 8), (10072, 8), (10073, 4), (10074, 16), (10075, 12), (10076, 12), (10077, 4), (10078, 4), (10079, 2), (10080, 72), (10081, 4), (10082, 6), (10083, 4), (10084, 6), (10085, 4), (10086, 12), (10087, 8), (10088, 16), (10089, 12), (10090, 8), (10091, 2), (10092, 18), (10093, 2), (10094, 12), (10095, 8), (10096, 10), (10097, 4), (10098, 32), (10099, 2), (10100, 18), (10101, 16), (10102, 4), (10103, 2), (10104, 16), (10105, 8), (10106, 8), (10107, 6), (10108, 18), (10109, 4), (10110, 16), (10111, 2), (10112, 16), (10113, 4), (10114, 8), (10115, 12), (10116, 18), (10117, 4), (10118, 4), (10119, 4), (10120, 32), (10121, 4), (10122, 16), (10123, 4), (10124, 6), (10125, 20), (10126, 8), (10127, 8), (10128, 20), (10129, 4), (10130, 8), (10131, 8), (10132, 12), (10133, 2), (10134, 12), (10135, 4), (10136, 16), (10137, 8), (10138, 8), (10139, 2), (10140, 36), (10141, 2), (10142, 8), (10143, 18), (10144, 12), (10145, 4), (10146, 16), (10147, 4), (10148, 12), (10149, 8), (10150, 24), (10151, 2), (10152, 32), (10153, 8), (10154, 4), (10155, 8), (10156, 6), (10157, 4), (10158, 8), (10159, 2), (10160, 20), (10161, 6), (10162, 4), (10163, 2), (10164, 36), (10165, 8), (10166, 16), (10167, 4), (10168, 16), (10169, 2), (10170, 24), (10171, 4), (10172, 6), (10173, 4), (10174, 4), (10175, 12), (10176, 28), (10177, 2), (10178, 8), (10179, 16), (10180, 12), (10181, 2), (10182, 8), (10183, 4), (10184, 16), (10185, 16), (10186, 8), (10187, 4), (10188, 18), (10189, 4), (10190, 8), (10191, 8), (10192, 30), (10193, 2), (10194, 8), (10195, 4), (10196, 6), (10197, 12), (10198, 4), (10199, 8), (10200, 48), (10201, 3), (10202, 4), (10203, 8), (10204, 6), (10205, 8), (10206, 28), (10207, 4), (10208, 24), (10209, 8), (10210, 8), (10211, 2), (10212, 24), (10213, 4), (10214, 4), (10215, 12), (10216, 8), (10217, 4), (10218, 16), (10219, 4), (10220, 24), (10221, 4), (10222, 8), (10223, 2), (10224, 30), (10225, 6), (10226, 4), (10227, 8), (10228, 6), (10229, 4), (10230, 32), (10231, 4), (10232, 8), (10233, 8), (10234, 16), (10235, 8), (10236, 12), (10237, 4), (10238, 4), (10239, 4), (10240, 24), (10241, 12), (10242, 12), (10243, 2), (10244, 12), (10245, 8), (10246, 8), (10247, 2), (10248, 32), (10249, 4), (10250, 16), (10251, 12), (10252, 12), (10253, 2), (10254, 8), (10255, 8), (10256, 10), (10257, 8), (10258, 8), (10259, 2), (10260, 48), (10261, 4), (10262, 8), (10263, 8), (10264, 8), (10265, 4), (10266, 16), (10267, 2), (10268, 12), (10269, 12), (10270, 16), (10271, 2), (10272, 24), (10273, 2), (10274, 8), (10275, 12), (10276, 12), (10277, 4), (10278, 12), (10279, 4), (10280, 16), (10281, 8), (10282, 8), (10283, 8), (10284, 12), (10285, 12), (10286, 8), (10287, 10), (10288, 10), (10289, 2), (10290, 32), (10291, 4), (10292, 12), (10293, 8), (10294, 4), (10295, 8), (10296, 48), (10297, 4), (10298, 8), (10299, 4), (10300, 18), (10301, 2), (10302, 16), (10303, 2), (10304, 28), (10305, 12), (10306, 4), (10307, 4), (10308, 12), (10309, 6), (10310, 8), (10311, 8), (10312, 8), (10313, 2), (10314, 16), (10315, 4), (10316, 6), (10317, 8), (10318, 16), (10319, 4), (10320, 40), (10321, 2), (10322, 8), (10323, 12), (10324, 12), (10325, 12), (10326, 8), (10327, 4), (10328, 8), (10329, 8), (10330, 8), (10331, 2), (10332, 36), (10333, 2), (10334, 4), (10335, 16), (10336, 24), (10337, 2), (10338, 8), (10339, 6), (10340, 24), (10341, 8), (10342, 4), (10343, 2), (10344, 16), (10345, 4), (10346, 8), (10347, 4), (10348, 12), (10349, 4), (10350, 36), (10351, 4), (10352, 10), (10353, 16), (10354, 8), (10355, 8), (10356, 12), (10357, 2), (10358, 4), (10359, 6), (10360, 32), (10361, 4), (10362, 16), (10363, 4), (10364, 6), (10365, 8), (10366, 8), (10367, 4), (10368, 40), (10369, 2), (10370, 16), (10371, 4), (10372, 6), (10373, 8), (10374, 32), (10375, 8), (10376, 8), (10377, 6), (10378, 4), (10379, 4), (10380, 24), (10381, 4), (10382, 8), (10383, 4), (10384, 20), (10385, 8), (10386, 12), (10387, 8), (10388, 18), (10389, 4), (10390, 8), (10391, 2), (10392, 16), (10393, 4), (10394, 4), (10395, 32), (10396, 12), (10397, 4), (10398, 8), (10399, 2), (10400, 36), (10401, 4), (10402, 8), (10403, 4), (10404, 27), (10405, 4), (10406, 12), (10407, 4), (10408, 8), (10409, 4), (10410, 16), (10411, 4), (10412, 12), (10413, 12), (10414, 8), (10415, 4), (10416, 40), (10417, 4), (10418, 4), (10419, 8), (10420, 12), (10421, 4), (10422, 16), (10423, 4), (10424, 8), (10425, 12), (10426, 8), (10427, 2), (10428, 24), (10429, 2), (10430, 16), (10431, 12), (10432, 14), (10433, 2), (10434, 16), (10435, 4), (10436, 6), (10437, 12), (10438, 8), (10439, 8), (10440, 48), (10441, 4), (10442, 8), (10443, 6), (10444, 12), (10445, 4), (10446, 8), (10447, 4), (10448, 10), (10449, 12), (10450, 24), (10451, 4), (10452, 24), (10453, 2), (10454, 4), (10455, 16), (10456, 8), (10457, 2), (10458, 24), (10459, 2), (10460, 12), (10461, 8), (10462, 4), (10463, 2), (10464, 24), (10465, 16), (10466, 4), (10467, 6), (10468, 6), (10469, 6), (10470, 16), (10471, 4), (10472, 32), (10473, 4), (10474, 4), (10475, 6), (10476, 24), (10477, 2), (10478, 12), (10479, 8), (10480, 20), (10481, 4), (10482, 8), (10483, 4), (10484, 6), (10485, 12), (10486, 12), (10487, 2), (10488, 32), (10489, 4), (10490, 8), (10491, 8), (10492, 12), (10493, 4), (10494, 24), (10495, 4), (10496, 18), (10497, 4), (10498, 8), (10499, 2), (10500, 48), (10501, 2), (10502, 8), (10503, 8), (10504, 16), (10505, 8), (10506, 16), (10507, 8), (10508, 12), (10509, 8), (10510, 8), (10511, 4), (10512, 30), (10513, 2), (10514, 8), (10515, 8), (10516, 12), (10517, 4), (10518, 8), (10519, 4), (10520, 16), (10521, 12), (10522, 4), (10523, 4), (10524, 12), (10525, 6), (10526, 8), (10527, 12), (10528, 24), (10529, 2), (10530, 40), (10531, 2), (10532, 6), (10533, 4), (10534, 8), (10535, 12), (10536, 16), (10537, 4), (10538, 8), (10539, 6), (10540, 24), (10541, 4), (10542, 16), (10543, 4), (10544, 10), (10545, 16), (10546, 4), (10547, 4), (10548, 18), (10549, 8), (10550, 12), (10551, 4), (10552, 8), (10553, 4), (10554, 8), (10555, 4), (10556, 24), (10557, 16), (10558, 4), (10559, 2), (10560, 56), (10561, 4), (10562, 4), (10563, 8), (10564, 12), (10565, 4), (10566, 12), (10567, 2), (10568, 8), (10569, 8), (10570, 16), (10571, 6), (10572, 12), (10573, 4), (10574, 8), (10575, 18), (10576, 10), (10577, 4), (10578, 16), (10579, 4), (10580, 18), (10581, 4), (10582, 16), (10583, 4), (10584, 48), (10585, 8), (10586, 8), (10587, 4), (10588, 6), (10589, 2), (10590, 16), (10591, 8), (10592, 12), (10593, 12), (10594, 4), (10595, 8), (10596, 12), (10597, 2), (10598, 8), (10599, 4), (10600, 24), (10601, 2), (10602, 24), (10603, 4), (10604, 12), (10605, 16), (10606, 4), (10607, 2), (10608, 40), (10609, 3), (10610, 8), (10611, 10), (10612, 12), (10613, 2), (10614, 16), (10615, 8), (10616, 8), (10617, 4), (10618, 4), (10619, 8), (10620, 36), (10621, 8), (10622, 8), (10623, 4), (10624, 16), (10625, 10), (10626, 32), (10627, 2), (10628, 6), (10629, 6), (10630, 8), (10631, 2), (10632, 16), (10633, 8), (10634, 8), (10635, 8), (10636, 6), (10637, 4), (10638, 16), (10639, 2), (10640, 40), (10641, 4), (10642, 8), (10643, 4), (10644, 12), (10645, 4), (10646, 4), (10647, 18), (10648, 16), (10649, 4), (10650, 24), (10651, 2), (10652, 6), (10653, 8), (10654, 8), (10655, 4), (10656, 36), (10657, 2), (10658, 6), (10659, 16), (10660, 24), (10661, 4), (10662, 8), (10663, 2), (10664, 16), (10665, 16), (10666, 4), (10667, 2), (10668, 24), (10669, 4), (10670, 16), (10671, 4), (10672, 20), (10673, 4), (10674, 12), (10675, 12), (10676, 12), (10677, 4), (10678, 8), (10679, 4), (10680, 32), (10681, 4), (10682, 12), (10683, 6), (10684, 6), (10685, 4), (10686, 16), (10687, 2), (10688, 14), (10689, 8), (10690, 8), (10691, 2), (10692, 36), (10693, 6), (10694, 4), (10695, 16), (10696, 16), (10697, 4), (10698, 8), (10699, 4), (10700, 18), (10701, 12), (10702, 4), (10703, 8), (10704, 20), (10705, 4), (10706, 8), (10707, 8), (10708, 6), (10709, 2), (10710, 48), (10711, 2), (10712, 16), (10713, 4), (10714, 8), (10715, 4), (10716, 24), (10717, 4), (10718, 8), (10719, 8), (10720, 24), (10721, 4), (10722, 8), (10723, 2), (10724, 12), (10725, 24), (10726, 8), (10727, 4), (10728, 24), (10729, 2), (10730, 16), (10731, 12), (10732, 6), (10733, 2), (10734, 8), (10735, 8), (10736, 20), (10737, 6), (10738, 16), (10739, 2), (10740, 24), (10741, 4), (10742, 8), (10743, 4), (10744, 16), (10745, 8), (10746, 16), (10747, 4), (10748, 6), (10749, 4), (10750, 16), (10751, 4), (10752, 40), (10753, 2), (10754, 8), (10755, 12), (10756, 6), (10757, 4), (10758, 16), (10759, 8), (10760, 16), (10761, 8), (10762, 4), (10763, 4), (10764, 36), (10765, 4), (10766, 8), (10767, 8), (10768, 10), (10769, 6), (10770, 16), (10771, 2), (10772, 6), (10773, 20), (10774, 4), (10775, 6), (10776, 16), (10777, 4), (10778, 8), (10779, 4), (10780, 36), (10781, 2), (10782, 12), (10783, 4), (10784, 12), (10785, 8), (10786, 4), (10787, 8), (10788, 24), (10789, 2), (10790, 16), (10791, 12), (10792, 16), (10793, 4), (10794, 16), (10795, 8), (10796, 6), (10797, 8), (10798, 4), (10799, 2), (10800, 60), (10801, 4), (10802, 8), (10803, 8), (10804, 12), (10805, 4), (10806, 8), (10807, 4), (10808, 16), (10809, 6), (10810, 16), (10811, 4), (10812, 24), (10813, 4), (10814, 4), (10815, 16), (10816, 21), (10817, 4), (10818, 12), (10819, 4), (10820, 12), (10821, 4), (10822, 8), (10823, 4), (10824, 32), (10825, 6), (10826, 4), (10827, 8), (10828, 6), (10829, 12), (10830, 24), (10831, 2), (10832, 10), (10833, 8), (10834, 4), (10835, 8), (10836, 36), (10837, 2), (10838, 4), (10839, 4), (10840, 16), (10841, 4), (10842, 16), (10843, 4), (10844, 6), (10845, 12), (10846, 16), (10847, 2), (10848, 24), (10849, 4), (10850, 24), (10851, 4), (10852, 6), (10853, 2), (10854, 20), (10855, 8), (10856, 16), (10857, 16), (10858, 8), (10859, 2), (10860, 24), (10861, 2), (10862, 4), (10863, 12), (10864, 20), (10865, 8), (10866, 8), (10867, 2), (10868, 24), (10869, 4), (10870, 8), (10871, 4), (10872, 24), (10873, 4), (10874, 4), (10875, 16), (10876, 6), (10877, 4), (10878, 24), (10879, 8), (10880, 32), (10881, 16), (10882, 4), (10883, 2), (10884, 12), (10885, 8), (10886, 4), (10887, 8), (10888, 8), (10889, 2), (10890, 36), (10891, 2), (10892, 12), (10893, 4), (10894, 8), (10895, 4), (10896, 20), (10897, 4), (10898, 4), (10899, 12), (10900, 18), (10901, 4), (10902, 16), (10903, 2), (10904, 16), (10905, 8), (10906, 16), (10907, 4), (10908, 24), (10909, 2), (10910, 8), (10911, 4), (10912, 24), (10913, 4), (10914, 16), (10915, 8), (10916, 6), (10917, 6), (10918, 8), (10919, 4), (10920, 64), (10921, 4), (10922, 8), (10923, 8), (10924, 6), (10925, 12), (10926, 12), (10927, 6), (10928, 10), (10929, 4), (10930, 8), (10931, 4), (10932, 12), (10933, 6), (10934, 16), (10935, 16), (10936, 8), (10937, 2), (10938, 8), (10939, 2), (10940, 12), (10941, 8), (10942, 4), (10943, 4), (10944, 42), (10945, 8), (10946, 8), (10947, 8), (10948, 24), (10949, 2), (10950, 24), (10951, 4), (10952, 12), (10953, 6), (10954, 4), (10955, 8), (10956, 24), (10957, 2), (10958, 4), (10959, 8), (10960, 20), (10961, 4), (10962, 32), (10963, 4), (10964, 6), (10965, 16), (10966, 4), (10967, 4), (10968, 16), (10969, 4), (10970, 8), (10971, 12), (10972, 12), (10973, 2), (10974, 16), (10975, 6), (10976, 24), (10977, 4), (10978, 8), (10979, 2), (10980, 36), (10981, 4), (10982, 12), (10983, 8), (10984, 8), (10985, 8), (10986, 8), (10987, 2), (10988, 12), (10989, 16), (10990, 16), (10991, 4), (10992, 20), (10993, 2), (10994, 8), (10995, 8), (10996, 6), (10997, 4), (10998, 24), (10999, 4), (11000, 32), (11001, 8), (11002, 4), (11003, 2), (11004, 24), (11005, 8), (11006, 4), (11007, 6), (11008, 18), (11009, 4), (11010, 16), (11011, 12), (11012, 6), (11013, 4), (11014, 4), (11015, 4), (11016, 40), (11017, 4), (11018, 8), (11019, 4), (11020, 24), (11021, 4), (11022, 16), (11023, 4), (11024, 20), (11025, 27), (11026, 8), (11027, 2), (11028, 12), (11029, 4), (11030, 8), (11031, 4), (11032, 16), (11033, 8), (11034, 12), (11035, 4), (11036, 12), (11037, 8), (11038, 4), (11039, 8), (11040, 48), (11041, 4), (11042, 4), (11043, 8), (11044, 12), (11045, 6), (11046, 16), (11047, 2), (11048, 8), (11049, 8), (11050, 24), (11051, 4), (11052, 18), (11053, 4), (11054, 4), (11055, 16), (11056, 10), (11057, 2), (11058, 16), (11059, 2), (11060, 24), (11061, 6), (11062, 4), (11063, 8), (11064, 16), (11065, 4), (11066, 8), (11067, 16), (11068, 6), (11069, 2), (11070, 32), (11071, 2), (11072, 14), (11073, 4), (11074, 12), (11075, 6), (11076, 24), (11077, 8), (11078, 8), (11079, 6), (11080, 16), (11081, 4), (11082, 8), (11083, 2), (11084, 12), (11085, 8), (11086, 8), (11087, 2), (11088, 60), (11089, 4), (11090, 8), (11091, 4), (11092, 12), (11093, 2), (11094, 12), (11095, 8), (11096, 16), (11097, 10), (11098, 8), (11099, 4), (11100, 36), (11101, 4), (11102, 16), (11103, 4), (11104, 12), (11105, 4), (11106, 12), (11107, 4), (11108, 6), (11109, 12), (11110, 16), (11111, 4), (11112, 16), (11113, 2), (11114, 4), (11115, 24), (11116, 12), (11117, 2), (11118, 16), (11119, 2), (11120, 20), (11121, 8), (11122, 8), (11123, 6), (11124, 24), (11125, 8), (11126, 4), (11127, 4), (11128, 16), (11129, 4), (11130, 32), (11131, 2), (11132, 18), (11133, 6), (11134, 8), (11135, 8), (11136, 32), (11137, 8), (11138, 4), (11139, 8), (11140, 12), (11141, 4), (11142, 12), (11143, 4), (11144, 16), (11145, 8), (11146, 4), (11147, 4), (11148, 12), (11149, 2), (11150, 12), (11151, 16), (11152, 20), (11153, 4), (11154, 24), (11155, 8), (11156, 6), (11157, 4), (11158, 8), (11159, 2), (11160, 48), (11161, 2), (11162, 4), (11163, 6), (11164, 6), (11165, 16), (11166, 8), (11167, 4), (11168, 12), (11169, 12), (11170, 8), (11171, 2), (11172, 36), (11173, 2), (11174, 8), (11175, 12), (11176, 16), (11177, 2), (11178, 24), (11179, 4), (11180, 24), (11181, 4), (11182, 4), (11183, 4), (11184, 20), (11185, 4), (11186, 16), (11187, 12), (11188, 6), (11189, 4), (11190, 16), (11191, 6), (11192, 8), (11193, 16), (11194, 8), (11195, 4), (11196, 18), (11197, 2), (11198, 8), (11199, 4), (11200, 42), (11201, 4), (11202, 8), (11203, 4), (11204, 6), (11205, 16), (11206, 8), (11207, 4), (11208, 16), (11209, 4), (11210, 16), (11211, 8), (11212, 6), (11213, 2), (11214, 24), (11215, 4), (11216, 10), (11217, 4), (11218, 8), (11219, 4), (11220, 48), (11221, 6), (11222, 8), (11223, 12), (11224, 16), (11225, 6), (11226, 8), (11227, 4), (11228, 12), (11229, 8), (11230, 8), (11231, 4), (11232, 48), (11233, 4), (11234, 8), (11235, 16), (11236, 9), (11237, 4), (11238, 8), (11239, 2), (11240, 16), (11241, 6), (11242, 16), (11243, 2), (11244, 12), (11245, 8), (11246, 4), (11247, 8), (11248, 20), (11249, 4), (11250, 30), (11251, 2), (11252, 12), (11253, 12), (11254, 8), (11255, 4), (11256, 32), (11257, 2), (11258, 8), (11259, 10), (11260, 12), (11261, 2), (11262, 8), (11263, 4), (11264, 22), (11265, 8), (11266, 8), (11267, 4), (11268, 18), (11269, 4), (11270, 24), (11271, 12), (11272, 8), (11273, 2), (11274, 8), (11275, 12), (11276, 6), (11277, 12), (11278, 4), (11279, 2), (11280, 40), (11281, 4), (11282, 4), (11283, 4), (11284, 24), (11285, 8), (11286, 32), (11287, 2), (11288, 16), (11289, 8), (11290, 8), (11291, 4), (11292, 12), (11293, 4), (11294, 4), (11295, 12), (11296, 12), (11297, 8), (11298, 16), (11299, 2), (11300, 18), (11301, 4), (11302, 4), (11303, 4), (11304, 24), (11305, 16), (11306, 4), (11307, 4), (11308, 12), (11309, 4), (11310, 32), (11311, 2), (11312, 20), (11313, 8), (11314, 4), (11315, 8), (11316, 24), (11317, 2), (11318, 4), (11319, 16), (11320, 16), (11321, 2), (11322, 24), (11323, 6), (11324, 12), (11325, 12), (11326, 8), (11327, 4), (11328, 28), (11329, 2), (11330, 16), (11331, 6), (11332, 6), (11333, 4), (11334, 8), (11335, 4), (11336, 16), (11337, 4), (11338, 4), (11339, 8), (11340, 60), (11341, 4), (11342, 8), (11343, 8), (11344, 10), (11345, 4), (11346, 16), (11347, 4), (11348, 6), (11349, 12), (11350, 12), (11351, 2), (11352, 32), (11353, 2), (11354, 8), (11355, 8), (11356, 12), (11357, 4), (11358, 12), (11359, 4), (11360, 24), (11361, 8), (11362, 16), (11363, 4), (11364, 12), (11365, 4), (11366, 4), (11367, 8), (11368, 24), (11369, 2), (11370, 16), (11371, 4), (11372, 6), (11373, 8), (11374, 12), (11375, 16), (11376, 30), (11377, 4), (11378, 4), (11379, 4), (11380, 12), (11381, 4), (11382, 16), (11383, 2), (11384, 8), (11385, 24), (11386, 4), (11387, 4), (11388, 24), (11389, 4), (11390, 16), (11391, 4), (11392, 16), (11393, 2), (11394, 16), (11395, 8), (11396, 24), (11397, 8), (11398, 8), (11399, 2), (11400, 48), (11401, 4), (11402, 4), (11403, 12), (11404, 6), (11405, 4), (11406, 8), (11407, 8), (11408, 20), (11409, 4), (11410, 16), (11411, 2), (11412, 18), (11413, 4), (11414, 8), (11415, 8), (11416, 8), (11417, 6), (11418, 16), (11419, 4), (11420, 12), (11421, 12), (11422, 4), (11423, 2), (11424, 48), (11425, 6), (11426, 8), (11427, 8), (11428, 6), (11429, 4), (11430, 24), (11431, 8), (11432, 8), (11433, 8), (11434, 4), (11435, 4), (11436, 12), (11437, 2), (11438, 16), (11439, 12), (11440, 40), (11441, 4), (11442, 8), (11443, 2), (11444, 6), (11445, 16), (11446, 8), (11447, 2), (11448, 32), (11449, 3), (11450, 12), (11451, 8), (11452, 12), (11453, 4), (11454, 16), (11455, 8), (11456, 14), (11457, 12), (11458, 8), (11459, 4), (11460, 24), (11461, 4), (11462, 8), (11463, 4), (11464, 8), (11465, 4), (11466, 36), (11467, 2), (11468, 12), (11469, 4), (11470, 16), (11471, 2), (11472, 20), (11473, 8), (11474, 4), (11475, 24), (11476, 12), (11477, 4), (11478, 8), (11479, 4), (11480, 32), (11481, 8), (11482, 4), (11483, 2), (11484, 36), (11485, 4), (11486, 4), (11487, 8), (11488, 12), (11489, 2), (11490, 16), (11491, 2), (11492, 18), (11493, 6), (11494, 8), (11495, 12), (11496, 16), (11497, 2), (11498, 4), (11499, 4), (11500, 24), (11501, 8), (11502, 20), (11503, 2), (11504, 10), (11505, 16), (11506, 8), (11507, 4), (11508, 24), (11509, 4), (11510, 8), (11511, 6), (11512, 8), (11513, 4), (11514, 16), (11515, 12), (11516, 6), (11517, 8), (11518, 8), (11519, 2), (11520, 54), (11521, 4), (11522, 8), (11523, 8), (11524, 12), (11525, 6), (11526, 16), (11527, 2), (11528, 16), (11529, 16), (11530, 8), (11531, 4), (11532, 18), (11533, 4), (11534, 8), (11535, 8), (11536, 20), (11537, 4), (11538, 12), (11539, 4), (11540, 12), (11541, 4), (11542, 8), (11543, 8), (11544, 32), (11545, 4), (11546, 8), (11547, 6), (11548, 6), (11549, 2), (11550, 48), (11551, 2), (11552, 18), (11553, 4), (11554, 8), (11555, 4), (11556, 24), (11557, 8), (11558, 4), (11559, 4), (11560, 24), (11561, 4), (11562, 16), (11563, 4), (11564, 18), (11565, 12), (11566, 4), (11567, 4), (11568, 20), (11569, 4), (11570, 16), (11571, 16), (11572, 12), (11573, 4), (11574, 12), (11575, 6), (11576, 8), (11577, 8), (11578, 8), (11579, 2), (11580, 24), (11581, 4), (11582, 4), (11583, 20), (11584, 14), (11585, 8), (11586, 8), (11587, 2), (11588, 6), (11589, 4), (11590, 16), (11591, 4), (11592, 48), (11593, 2), (11594, 16), (11595, 8), (11596, 12), (11597, 2), (11598, 8), (11599, 4), (11600, 30), (11601, 6), (11602, 4), (11603, 4), (11604, 12), (11605, 8), (11606, 8), (11607, 8), (11608, 8), (11609, 8), (11610, 32), (11611, 4), (11612, 6), (11613, 12), (11614, 4), (11615, 8), (11616, 36), (11617, 2), (11618, 8), (11619, 6), (11620, 24), (11621, 2), (11622, 16), (11623, 4), (11624, 8), (11625, 16), (11626, 4), (11627, 8), (11628, 36), (11629, 4), (11630, 8), (11631, 4), (11632, 10), (11633, 2), (11634, 16), (11635, 8), (11636, 6), (11637, 8), (11638, 12), (11639, 4), (11640, 32), (11641, 4), (11642, 4), (11643, 4), (11644, 12), (11645, 8), (11646, 12), (11647, 4), (11648, 32), (11649, 8), (11650, 12), (11651, 4), (11652, 12), (11653, 4), (11654, 4), (11655, 24), (11656, 16), (11657, 2), (11658, 16), (11659, 4), (11660, 24), (11661, 12), (11662, 16), (11663, 4), (11664, 35), (11665, 4), (11666, 8), (11667, 4), (11668, 6), (11669, 4), (11670, 16), (11671, 4), (11672, 8), (11673, 6), (11674, 8), (11675, 6), (11676, 24), (11677, 2), (11678, 4), (11679, 8), (11680, 24), (11681, 2), (11682, 24), (11683, 4), (11684, 12), (11685, 16), (11686, 4), (11687, 8), (11688, 16), (11689, 2), (11690, 16), (11691, 8), (11692, 12), (11693, 4), (11694, 8), (11695, 4), (11696, 20), (11697, 8), (11698, 4), (11699, 2), (11700, 54), (11701, 2), (11702, 4), (11703, 8), (11704, 32), (11705, 4), (11706, 8), (11707, 4), (11708, 6), (11709, 6), (11710, 8), (11711, 6), (11712, 28), (11713, 8), (11714, 4), (11715, 16), (11716, 12), (11717, 2), (11718, 32), (11719, 2), (11720, 16), (11721, 4), (11722, 4), (11723, 4), (11724, 12), (11725, 12), (11726, 16), (11727, 6), (11728, 10), (11729, 4), (11730, 32), (11731, 2), (11732, 12), (11733, 4), (11734, 4), (11735, 4), (11736, 24), (11737, 6), (11738, 4), (11739, 16), (11740, 12), (11741, 4), (11742, 16), (11743, 2), (11744, 12), (11745, 20), (11746, 8), (11747, 4), (11748, 24), (11749, 4), (11750, 16), (11751, 4), (11752, 16), (11753, 8), (11754, 12), (11755, 4), (11756, 6), (11757, 4), (11758, 4), (11759, 4), (11760, 60), (11761, 4), (11762, 4), (11763, 6), (11764, 12), (11765, 8), (11766, 16), (11767, 6), (11768, 8), (11769, 4), (11770, 16), (11771, 4), (11772, 24), (11773, 4), (11774, 12), (11775, 12), (11776, 20), (11777, 2), (11778, 16), (11779, 2), (11780, 24), (11781, 24), (11782, 8), (11783, 2), (11784, 16), (11785, 4), (11786, 8), (11787, 4), (11788, 12), (11789, 2), (11790, 24), (11791, 4), (11792, 20), (11793, 4), (11794, 4), (11795, 8), (11796, 12), (11797, 4), (11798, 8), (11799, 16), (11800, 24), (11801, 2), (11802, 16), (11803, 8), (11804, 12), (11805, 8), (11806, 4), (11807, 2), (11808, 36), (11809, 6), (11810, 8), (11811, 8), (11812, 6), (11813, 2), (11814, 16), (11815, 8), (11816, 16), (11817, 12), (11818, 8), (11819, 4), (11820, 24), (11821, 2), (11822, 8), (11823, 8), (11824, 10), (11825, 12), (11826, 20), (11827, 2), (11828, 6), (11829, 4), (11830, 24), (11831, 2), (11832, 32), (11833, 2), (11834, 8), (11835, 12), (11836, 12), (11837, 8), (11838, 8), (11839, 2), (11840, 28), (11841, 4), (11842, 8), (11843, 4), (11844, 36), (11845, 8), (11846, 4), (11847, 8), (11848, 8), (11849, 6), (11850, 24), (11851, 4), (11852, 6), (11853, 8), (11854, 4), (11855, 4), (11856, 40), (11857, 4), (11858, 18), (11859, 8), (11860, 12), (11861, 4), (11862, 12), (11863, 2), (11864, 8), (11865, 16), (11866, 8), (11867, 2), (11868, 24), (11869, 8), (11870, 8), (11871, 6), (11872, 24), (11873, 4), (11874, 8), (11875, 10), (11876, 6), (11877, 8), (11878, 4), (11879, 4), (11880, 64), (11881, 3), (11882, 8), (11883, 8), (11884, 6), (11885, 4), (11886, 16), (11887, 2), (11888, 10), (11889, 6), (11890, 16), (11891, 8), (11892, 12), (11893, 4), (11894, 8), (11895, 16), (11896, 8), (11897, 2), (11898, 12), (11899, 4), (11900, 36), (11901, 4), (11902, 8), (11903, 2), (11904, 32), (11905, 4), (11906, 4), (11907, 18), (11908, 12), (11909, 2), (11910, 16), (11911, 4), (11912, 8), (11913, 12), (11914, 16), (11915, 4), (11916, 18), (11917, 4), (11918, 8), (11919, 8), (11920, 20), (11921, 8), (11922, 8), (11923, 2), (11924, 12), (11925, 18), (11926, 8), (11927, 2), (11928, 32), (11929, 4), (11930, 8), (11931, 8), (11932, 12), (11933, 2), (11934, 32), (11935, 16), (11936, 12), (11937, 8), (11938, 8), (11939, 2), (11940, 24), (11941, 2), (11942, 8), (11943, 6), (11944, 8), (11945, 4), (11946, 16), (11947, 4), (11948, 12), (11949, 8), (11950, 12), (11951, 8), (11952, 30), (11953, 2), (11954, 8), (11955, 8), (11956, 18), (11957, 4), (11958, 8), (11959, 2), (11960, 32), (11961, 8), (11962, 4), (11963, 4), (11964, 12), (11965, 4), (11966, 8), (11967, 4), (11968, 28), (11969, 2), (11970, 48), (11971, 2), (11972, 12), (11973, 8), (11974, 4), (11975, 6), (11976, 16), (11977, 8), (11978, 8), (11979, 12), (11980, 12), (11981, 2), (11982, 8), (11983, 4), (11984, 20), (11985, 16), (11986, 8), (11987, 2), (11988, 30), (11989, 4), (11990, 16), (11991, 8), (11992, 8), (11993, 4), (11994, 8), (11995, 4), (11996, 6), (11997, 12), (11998, 8), (11999, 6), (12000, 48), (12001, 4), (12002, 8), (12003, 4), (12004, 6), (12005, 10), (12006, 24), (12007, 2), (12008, 16), (12009, 4), (12010, 8), (12011, 2), (12012, 48), (12013, 4), (12014, 4), (12015, 16), (12016, 10), (12017, 4), (12018, 8), (12019, 8), (12020, 12), (12021, 4), (12022, 4), (12023, 4), (12024, 24), (12025, 12), (12026, 8), (12027, 8), (12028, 12), (12029, 4), (12030, 16), (12031, 4), (12032, 18), (12033, 12), (12034, 8), (12035, 8), (12036, 24), (12037, 2), (12038, 8), (12039, 4), (12040, 32), (12041, 2), (12042, 16), (12043, 2), (12044, 6), (12045, 16), (12046, 8), (12047, 4), (12048, 20), (12049, 2), (12050, 12), (12051, 12), (12052, 12), (12053, 4), (12054, 24), (12055, 4), (12056, 16), (12057, 4), (12058, 4), (12059, 4), (12060, 36), (12061, 4), (12062, 8), (12063, 4), (12064, 24), (12065, 8), (12066, 8), (12067, 4), (12068, 12), (12069, 10), (12070, 16), (12071, 2), (12072, 16), (12073, 2), (12074, 4), (12075, 24), (12076, 6), (12077, 4), (12078, 24), (12079, 4), (12080, 20), (12081, 4), (12082, 8), (12083, 4), (12084, 24), (12085, 4), (12086, 4), (12087, 12), (12088, 8), (12089, 8), (12090, 32), (12091, 4), (12092, 6), (12093, 8), (12094, 4), (12095, 8), (12096, 56), (12097, 2), (12098, 8), (12099, 8), (12100, 27), (12101, 2), (12102, 8), (12103, 12), (12104, 16), (12105, 12), (12106, 4), (12107, 2), (12108, 12), (12109, 2), (12110, 16), (12111, 8), (12112, 10), (12113, 2), (12114, 12), (12115, 4), (12116, 12), (12117, 8), (12118, 8), (12119, 2), (12120, 32), (12121, 8), (12122, 16), (12123, 8), (12124, 12), (12125, 8), (12126, 16), (12127, 4), (12128, 12), (12129, 8), (12130, 8), (12131, 4), (12132, 18), (12133, 4), (12134, 4), (12135, 8), (12136, 16), (12137, 4), (12138, 24), (12139, 4), (12140, 12), (12141, 12), (12142, 8), (12143, 2), (12144, 40), (12145, 8), (12146, 4), (12147, 4), (12148, 6), (12149, 2), (12150, 36), (12151, 4), (12152, 24), (12153, 4), (12154, 8), (12155, 16), (12156, 12), (12157, 2), (12158, 4), (12159, 12), (12160, 32), (12161, 2), (12162, 8), (12163, 2), (12164, 6), (12165, 8), (12166, 16), (12167, 4), (12168, 36), (12169, 4), (12170, 8), (12171, 4), (12172, 12), (12173, 8), (12174, 8), (12175, 6), (12176, 10), (12177, 16), (12178, 4), (12179, 4), (12180, 48), (12181, 4), (12182, 4), (12183, 8), (12184, 8), (12185, 4), (12186, 12), (12187, 4), (12188, 12), (12189, 8), (12190, 16), (12191, 4), (12192, 24), (12193, 4), (12194, 16), (12195, 12), (12196, 6), (12197, 2), (12198, 16), (12199, 4), (12200, 24), (12201, 12), (12202, 4), (12203, 2), (12204, 24), (12205, 4), (12206, 8), (12207, 8), (12208, 20), (12209, 4), (12210, 32), (12211, 2), (12212, 12), (12213, 12), (12214, 8), (12215, 8), (12216, 16), (12217, 4), (12218, 8), (12219, 4), (12220, 24), (12221, 6), (12222, 24), (12223, 4), (12224, 14), (12225, 12), (12226, 4), (12227, 2), (12228, 12), (12229, 4), (12230, 8), (12231, 10), (12232, 16), (12233, 4), (12234, 8), (12235, 4), (12236, 24), (12237, 4), (12238, 8), (12239, 2), (12240, 60), (12241, 2), (12242, 4), (12243, 16), (12244, 6), (12245, 8), (12246, 16), (12247, 4), (12248, 8), (12249, 6), (12250, 24), (12251, 2), (12252, 12), (12253, 2), (12254, 8), (12255, 16), (12256, 12), (12257, 8), (12258, 16), (12259, 8), (12260, 12), (12261, 8), (12262, 4), (12263, 2), (12264, 32), (12265, 8), (12266, 4), (12267, 12), (12268, 6), (12269, 2), (12270, 16), (12271, 4), (12272, 20), (12273, 4), (12274, 12), (12275, 6), (12276, 36), (12277, 2), (12278, 8), (12279, 4), (12280, 16), (12281, 2), (12282, 16), (12283, 4), (12284, 12), (12285, 32), (12286, 4), (12287, 4), (12288, 26), (12289, 2), (12290, 8), (12291, 8), (12292, 12), (12293, 4), (12294, 12), (12295, 4), (12296, 16), (12297, 4), (12298, 16), (12299, 6), (12300, 36), (12301, 2), (12302, 4), (12303, 6), (12304, 10), (12305, 8), (12306, 16), (12307, 4), (12308, 12), (12309, 8), (12310, 8), (12311, 4), (12312, 40), (12313, 4), (12314, 8), (12315, 8), (12316, 6), (12317, 4), (12318, 8), (12319, 4), (12320, 48), (12321, 9), (12322, 8), (12323, 2), (12324, 24), (12325, 12), (12326, 4), (12327, 8), (12328, 16), (12329, 2), (12330, 24), (12331, 8), (12332, 6), (12333, 4), (12334, 8), (12335, 4), (12336, 20), (12337, 6), (12338, 8), (12339, 8), (12340, 12), (12341, 8), (12342, 24), (12343, 2), (12344, 8), (12345, 8), (12346, 4), (12347, 2), (12348, 36), (12349, 4), (12350, 24), (12351, 8), (12352, 14), (12353, 4), (12354, 16), (12355, 8), (12356, 6), (12357, 6), (12358, 8), (12359, 4), (12360, 32), (12361, 4), (12362, 8), (12363, 8), (12364, 12), (12365, 4), (12366, 16), (12367, 4), (12368, 10), (12369, 16), (12370, 8), (12371, 4), (12372, 12), (12373, 2), (12374, 8), (12375, 24), (12376, 32), (12377, 2), (12378, 8), (12379, 2), (12380, 12), (12381, 4), (12382, 8), (12383, 8), (12384, 36), (12385, 4), (12386, 8), (12387, 4), (12388, 12), (12389, 4), (12390, 32), (12391, 2), (12392, 8), (12393, 14), (12394, 4), (12395, 8), (12396, 12), (12397, 12), (12398, 4), (12399, 4), (12400, 30), (12401, 2), (12402, 24), (12403, 4), (12404, 12), (12405, 8), (12406, 4), (12407, 4), (12408, 32), (12409, 2), (12410, 16), (12411, 12), (12412, 12), (12413, 2), (12414, 8), (12415, 8), (12416, 16), (12417, 4), (12418, 8), (12419, 4), (12420, 48), (12421, 2), (12422, 4), (12423, 8), (12424, 8), (12425, 12), (12426, 16), (12427, 6), (12428, 12), (12429, 6), (12430, 16), (12431, 4), (12432, 40), (12433, 2), (12434, 4), (12435, 8), (12436, 6), (12437, 2), (12438, 12), (12439, 4), (12440, 16), (12441, 16), (12442, 4), (12443, 4), (12444, 24), (12445, 8), (12446, 12), (12447, 8), (12448, 12), (12449, 4), (12450, 24), (12451, 2), (12452, 12), (12453, 8), (12454, 8), (12455, 8), (12456, 24), (12457, 2), (12458, 4), (12459, 4), (12460, 24), (12461, 4), (12462, 16), (12463, 6), (12464, 20), (12465, 12), (12466, 8), (12467, 8), (12468, 12), (12469, 4), (12470, 16), (12471, 4), (12472, 8), (12473, 2), (12474, 40), (12475, 6), (12476, 6), (12477, 4), (12478, 8), (12479, 2), (12480, 56), (12481, 4), (12482, 6), (12483, 12), (12484, 6), (12485, 8), (12486, 8), (12487, 2), (12488, 16), (12489, 8), (12490, 8), (12491, 2), (12492, 18), (12493, 6), (12494, 4), (12495, 24), (12496, 20), (12497, 2), (12498, 8), (12499, 4), (12500, 18), (12501, 8), (12502, 16), (12503, 2), (12504, 16), (12505, 8), (12506, 12), (12507, 8), (12508, 12), (12509, 4), (12510, 24), (12511, 2), (12512, 24), (12513, 8), (12514, 4), (12515, 4), (12516, 24), (12517, 2), (12518, 8), (12519, 12), (12520, 16), (12521, 4), (12522, 8), (12523, 4), (12524, 12), (12525, 12), (12526, 4), (12527, 2), (12528, 40), (12529, 8), (12530, 16), (12531, 4), (12532, 12), (12533, 4), (12534, 8), (12535, 8), (12536, 8), (12537, 12), (12538, 4), (12539, 2), (12540, 48), (12541, 2), (12542, 4), (12543, 8), (12544, 27), (12545, 8), (12546, 24), (12547, 2), (12548, 6), (12549, 8), (12550, 12), (12551, 8), (12552, 16), (12553, 2), (12554, 4), (12555, 20), (12556, 12), (12557, 4), (12558, 32), (12559, 4), (12560, 20), (12561, 8), (12562, 8), (12563, 4), (12564, 18), (12565, 8), (12566, 8), (12567, 8), (12568, 8), (12569, 2), (12570, 16), (12571, 4), (12572, 12), (12573, 12), (12574, 4), (12575, 6), (12576, 24), (12577, 2), (12578, 8), (12579, 8), (12580, 24), (12581, 4), (12582, 16), (12583, 2), (12584, 24), (12585, 8), (12586, 16), (12587, 4), (12588, 12), (12589, 2), (12590, 8), (12591, 6), (12592, 10), (12593, 6), (12594, 8), (12595, 8), (12596, 12), (12597, 16), (12598, 4), (12599, 4), (12600, 72), (12601, 2), (12602, 4), (12603, 4), (12604, 12), (12605, 4), (12606, 16), (12607, 4), (12608, 14), (12609, 8), (12610, 16), (12611, 2), (12612, 12), (12613, 2), (12614, 16), (12615, 12), (12616, 16), (12617, 8), (12618, 12), (12619, 2), (12620, 12), (12621, 8), (12622, 4), (12623, 4), (12624, 20), (12625, 8), (12626, 8), (12627, 12), (12628, 24), (12629, 4), (12630, 16), (12631, 4), (12632, 8), (12633, 4), (12634, 4), (12635, 12), (12636, 36), (12637, 2), (12638, 8), (12639, 8), (12640, 24), (12641, 2), (12642, 24), (12643, 4), (12644, 12), (12645, 12), (12646, 4), (12647, 2), (12648, 32), (12649, 8), (12650, 24), (12651, 4), (12652, 6), (12653, 2), (12654, 24), (12655, 4), (12656, 20), (12657, 4), (12658, 4), (12659, 2), (12660, 24), (12661, 4), (12662, 8), (12663, 16), (12664, 8), (12665, 8), (12666, 8), (12667, 4), (12668, 6), (12669, 8), (12670, 16), (12671, 2), (12672, 48), (12673, 8), (12674, 4), (12675, 18), (12676, 6), (12677, 4), (12678, 8), (12679, 4), (12680, 16), (12681, 6), (12682, 8), (12683, 4), (12684, 24), (12685, 8), (12686, 4), (12687, 4), (12688, 20), (12689, 2), (12690, 32), (12691, 8), (12692, 12), (12693, 4), (12694, 8), (12695, 4), (12696, 24), (12697, 2), (12698, 8), (12699, 12), (12700, 18), (12701, 4), (12702, 16), (12703, 2), (12704, 12), (12705, 24), (12706, 4), (12707, 4), (12708, 18), (12709, 4), (12710, 16), (12711, 8), (12712, 16), (12713, 2), (12714, 16), (12715, 4), (12716, 18), (12717, 10), (12718, 4), (12719, 8), (12720, 40), (12721, 2), (12722, 4), (12723, 4), (12724, 6), (12725, 6), (12726, 24), (12727, 8), (12728, 16), (12729, 4), (12730, 16), (12731, 4), (12732, 12), (12733, 8), (12734, 4), (12735, 12), (12736, 14), (12737, 4), (12738, 16), (12739, 2), (12740, 36), (12741, 8), (12742, 8), (12743, 2), (12744, 32), (12745, 4), (12746, 4), (12747, 8), (12748, 6), (12749, 8), (12750, 32), (12751, 4), (12752, 10), (12753, 12), (12754, 8), (12755, 4), (12756, 12), (12757, 2), (12758, 4), (12759, 4), (12760, 32), (12761, 4), (12762, 12), (12763, 2), (12764, 6), (12765, 16), (12766, 8), (12767, 4), (12768, 48), (12769, 3), (12770, 8), (12771, 16), (12772, 12), (12773, 4), (12774, 8), (12775, 12), (12776, 8), (12777, 4), (12778, 4), (12779, 4), (12780, 36), (12781, 2), (12782, 16), (12783, 4), (12784, 20), (12785, 4), (12786, 8), (12787, 4), (12788, 12), (12789, 18), (12790, 8), (12791, 2), (12792, 32), (12793, 4), (12794, 4), (12795, 8), (12796, 12), (12797, 4), (12798, 20), (12799, 2), (12800, 30), (12801, 8), (12802, 8), (12803, 8), (12804, 24), (12805, 8), (12806, 8), (12807, 6), (12808, 8), (12809, 2), (12810, 32), (12811, 4), (12812, 6), (12813, 4), (12814, 8), (12815, 8), (12816, 30), (12817, 4), (12818, 16), (12819, 4), (12820, 12), (12821, 2), (12822, 8), (12823, 2), (12824, 16), (12825, 24), (12826, 12), (12827, 4), (12828, 12), (12829, 2), (12830, 8), (12831, 16), (12832, 12), (12833, 4), (12834, 24), (12835, 8), (12836, 6), (12837, 8), (12838, 12), (12839, 4), (12840, 32), (12841, 2), (12842, 4), (12843, 6), (12844, 18), (12845, 8), (12846, 8), (12847, 4), (12848, 20), (12849, 4), (12850, 12), (12851, 4), (12852, 48), (12853, 2), (12854, 4), (12855, 8), (12856, 8), (12857, 8), (12858, 8), (12859, 8), (12860, 12), (12861, 6), (12862, 8), (12863, 4), (12864, 28), (12865, 8), (12866, 8), (12867, 4), (12868, 6), (12869, 4), (12870, 48), (12871, 4), (12872, 8), (12873, 8), (12874, 8), (12875, 8), (12876, 24), (12877, 4), (12878, 8), (12879, 12), (12880, 40), (12881, 4), (12882, 16), (12883, 4), (12884, 6), (12885, 8), (12886, 8), (12887, 6), (12888, 24), (12889, 2), (12890, 8), (12891, 4), (12892, 12), (12893, 2), (12894, 16), (12895, 4), (12896, 24), (12897, 6), (12898, 4), (12899, 2), (12900, 36), (12901, 8), (12902, 4), (12903, 16), (12904, 8), (12905, 8), (12906, 16), (12907, 2), (12908, 12), (12909, 8), (12910, 8), (12911, 2), (12912, 20), (12913, 4), (12914, 8), (12915, 24), (12916, 6), (12917, 2), (12918, 8), (12919, 2), (12920, 32), (12921, 8), (12922, 16), (12923, 2), (12924, 18), (12925, 12), (12926, 8), (12927, 8), (12928, 16), (12929, 4), (12930, 16), (12931, 4), (12932, 12), (12933, 8), (12934, 8), (12935, 8), (12936, 48), (12937, 4), (12938, 4), (12939, 8), (12940, 12), (12941, 2), (12942, 12), (12943, 6), (12944, 10), (12945, 8), (12946, 4), (12947, 6), (12948, 24), (12949, 4), (12950, 24), (12951, 6), (12952, 8), (12953, 2), (12954, 16), (12955, 4), (12956, 12), (12957, 8), (12958, 16), (12959, 2), (12960, 60), (12961, 4), (12962, 4), (12963, 8), (12964, 12), (12965, 4), (12966, 8), (12967, 2), (12968, 8), (12969, 12), (12970, 8), (12971, 8), (12972, 24), (12973, 2), (12974, 8), (12975, 12), (12976, 10), (12977, 4), (12978, 24), (12979, 2), (12980, 24), (12981, 4), (12982, 4), (12983, 2), (12984, 16), (12985, 12), (12986, 8), (12987, 16), (12988, 12), (12989, 4), (12990, 16), (12991, 4), (12992, 28), (12993, 8), (12994, 8), (12995, 8), (12996, 27), (12997, 4), (12998, 8), (12999, 8), (13000, 32), (13001, 2), (13002, 16), (13003, 2), (13004, 6), (13005, 18), (13006, 8), (13007, 2), (13008, 20), (13009, 2), (13010, 8), (13011, 4), (13012, 6), (13013, 12), (13014, 16), (13015, 8), (13016, 8), (13017, 4), (13018, 8), (13019, 4), (13020, 48), (13021, 4), (13022, 8), (13023, 6), (13024, 24), (13025, 6), (13026, 16), (13027, 4), (13028, 6), (13029, 8), (13030, 8), (13031, 4), (13032, 24), (13033, 2), (13034, 16), (13035, 16), (13036, 6), (13037, 2), (13038, 16), (13039, 8), (13040, 20), (13041, 20), (13042, 4), (13043, 2), (13044, 12), (13045, 4), (13046, 8), (13047, 4), (13048, 16), (13049, 2), (13050, 36), (13051, 4), (13052, 12), (13053, 8), (13054, 8), (13055, 8), (13056, 36), (13057, 4), (13058, 4), (13059, 6), (13060, 12), (13061, 4), (13062, 16), (13063, 2), (13064, 16), (13065, 16), (13066, 8), (13067, 4), (13068, 36), (13069, 4), (13070, 8), (13071, 4), (13072, 20), (13073, 4), (13074, 8), (13075, 6), (13076, 12), (13077, 6), (13078, 8), (13079, 8), (13080, 32), (13081, 4), (13082, 8), (13083, 12), (13084, 6), (13085, 4), (13086, 12), (13087, 4), (13088, 12), (13089, 4), (13090, 32), (13091, 8), (13092, 12), (13093, 2), (13094, 4), (13095, 16), (13096, 8), (13097, 4), (13098, 16), (13099, 2), (13100, 18), (13101, 8), (13102, 4), (13103, 2), (13104, 60), (13105, 4), (13106, 4), (13107, 8), (13108, 12), (13109, 2), (13110, 32), (13111, 4), (13112, 16), (13113, 12), (13114, 8), (13115, 8), (13116, 12), (13117, 4), (13118, 8), (13119, 4), (13120, 28), (13121, 2), (13122, 18), (13123, 4), (13124, 12), (13125, 20), (13126, 4), (13127, 2), (13128, 16), (13129, 4), (13130, 16), (13131, 6), (13132, 18), (13133, 4), (13134, 16), (13135, 8), (13136, 10), (13137, 8), (13138, 4), (13139, 4), (13140, 36), (13141, 4), (13142, 4), (13143, 8), (13144, 16), (13145, 8), (13146, 16), (13147, 2), (13148, 12), (13149, 8), (13150, 12), (13151, 2), (13152, 24), (13153, 4), (13154, 4), (13155, 8), (13156, 24), (13157, 4), (13158, 24), (13159, 2), (13160, 32), (13161, 8), (13162, 4), (13163, 2), (13164, 12), (13165, 4), (13166, 8), (13167, 24), (13168, 10), (13169, 4), (13170, 16), (13171, 2), (13172, 12), (13173, 4), (13174, 8), (13175, 12), (13176, 32), (13177, 2), (13178, 8), (13179, 8), (13180, 12), (13181, 6), (13182, 16), (13183, 2), (13184, 16), (13185, 12), (13186, 8), (13187, 2), (13188, 24), (13189, 6), (13190, 8), (13191, 4), (13192, 16), (13193, 4), (13194, 12), (13195, 16), (13196, 6), (13197, 8), (13198, 4), (13199, 4), (13200, 60), (13201, 4), (13202, 16), (13203, 10), (13204, 6), (13205, 8), (13206, 16), (13207, 4), (13208, 16), (13209, 16), (13210, 8), (13211, 4), (13212, 18), (13213, 4), (13214, 4), (13215, 8), (13216, 24), (13217, 2), (13218, 8), (13219, 2), (13220, 12), (13221, 12), (13222, 8), (13223, 4), (13224, 32), (13225, 9), (13226, 8), (13227, 4), (13228, 6), (13229, 2), (13230, 48), (13231, 4), (13232, 10), (13233, 8), (13234, 8), (13235, 4), (13236, 12), (13237, 8), (13238, 4), (13239, 6), (13240, 16), (13241, 2), (13242, 8), (13243, 8), (13244, 24), (13245, 8), (13246, 8), (13247, 4), (13248, 42), (13249, 2), (13250, 16), (13251, 8), (13252, 6), (13253, 4), (13254, 12), (13255, 8), (13256, 8), (13257, 8), (13258, 8), (13259, 2), (13260, 48), (13261, 4), (13262, 8), (13263, 4), (13264, 10), (13265, 8), (13266, 24), (13267, 2), (13268, 12), (13269, 4), (13270, 8), (13271, 4), (13272, 32), (13273, 4), (13274, 4), (13275, 18), (13276, 6), (13277, 8), (13278, 8), (13279, 6), (13280, 24), (13281, 8), (13282, 8), (13283, 4), (13284, 30), (13285, 4), (13286, 16), (13287, 8), (13288, 16), (13289, 4), (13290, 16), (13291, 2), (13292, 6), (13293, 12), (13294, 12), (13295, 4), (13296, 20), (13297, 2), (13298, 8), (13299, 16), (13300, 36), (13301, 4), (13302, 12), (13303, 4), (13304, 8), (13305, 8), (13306, 4), (13307, 4), (13308, 12), (13309, 2), (13310, 16), (13311, 16), (13312, 22), (13313, 2), (13314, 16), (13315, 4), (13316, 6), (13317, 8), (13318, 4), (13319, 4), (13320, 48), (13321, 8), (13322, 4), (13323, 4), (13324, 6), (13325, 12), (13326, 8), (13327, 2), (13328, 30), (13329, 6), (13330, 16), (13331, 2), (13332, 24), (13333, 4), (13334, 8), (13335, 16), (13336, 8), (13337, 2), (13338, 32), (13339, 2), (13340, 24), (13341, 4), (13342, 8), (13343, 4), (13344, 24), (13345, 8), (13346, 4), (13347, 6), (13348, 12), (13349, 4), (13350, 24), (13351, 6), (13352, 8), (13353, 4), (13354, 8), (13355, 4), (13356, 36), (13357, 6), (13358, 4), (13359, 8), (13360, 20), (13361, 4), (13362, 16), (13363, 8), (13364, 12), (13365, 24), (13366, 8), (13367, 2), (13368, 16), (13369, 4), (13370, 16), (13371, 4), (13372, 6), (13373, 4), (13374, 12), (13375, 8), (13376, 28), (13377, 16), (13378, 4), (13379, 4), (13380, 24), (13381, 2), (13382, 4), (13383, 6), (13384, 16), (13385, 4), (13386, 16), (13387, 4), (13388, 6), (13389, 4), (13390, 16), (13391, 4), (13392, 40), (13393, 4), (13394, 8), (13395, 16), (13396, 12), (13397, 2), (13398, 32), (13399, 2), (13400, 24), (13401, 6), (13402, 4), (13403, 4), (13404, 12), (13405, 8), (13406, 4), (13407, 8), (13408, 12), (13409, 8), (13410, 24), (13411, 2), (13412, 12), (13413, 8), (13414, 8), (13415, 4), (13416, 32), (13417, 2), (13418, 4), (13419, 16), (13420, 24), (13421, 2), (13422, 8), (13423, 4), (13424, 10), (13425, 12), (13426, 12), (13427, 4), (13428, 18), (13429, 4), (13430, 16), (13431, 12), (13432, 16), (13433, 8), (13434, 8), (13435, 4), (13436, 6), (13437, 6), (13438, 4), (13439, 4), (13440, 64), (13441, 2), (13442, 16), (13443, 4), (13444, 6), (13445, 4), (13446, 20), (13447, 8), (13448, 12), (13449, 4), (13450, 12), (13451, 2), (13452, 24), (13453, 4), (13454, 12), (13455, 24), (13456, 15), (13457, 2), (13458, 8), (13459, 4), (13460, 12), (13461, 8), (13462, 8), (13463, 2), (13464, 48), (13465, 4), (13466, 4), (13467, 6), (13468, 24), (13469, 2), (13470, 16), (13471, 4), (13472, 12), (13473, 8), (13474, 4), (13475, 18), (13476, 12), (13477, 2), (13478, 8), (13479, 4), (13480, 16), (13481, 8), (13482, 24), (13483, 4), (13484, 6), (13485, 16), (13486, 8), (13487, 2), (13488, 20), (13489, 8), (13490, 16), (13491, 6), (13492, 6), (13493, 4), (13494, 16), (13495, 4), (13496, 16), (13497, 8), (13498, 8), (13499, 2), (13500, 48), (13501, 4), (13502, 8), (13503, 8), (13504, 14), (13505, 8), (13506, 8), (13507, 4), (13508, 12), (13509, 12), (13510, 16), (13511, 4), (13512, 16), (13513, 2), (13514, 8), (13515, 16), (13516, 12), (13517, 4), (13518, 12), (13519, 4), (13520, 30), (13521, 4), (13522, 4), (13523, 2), (13524, 36), (13525, 6), (13526, 4), (13527, 10), (13528, 16), (13529, 4), (13530, 32), (13531, 4), (13532, 12), (13533, 8), (13534, 8), (13535, 4), (13536, 36), (13537, 2), (13538, 8), (13539, 4), (13540, 12), (13541, 4), (13542, 16), (13543, 4), (13544, 8), (13545, 24), (13546, 8), (13547, 8), (13548, 12), (13549, 4), (13550, 12), (13551, 4), (13552, 30), (13553, 2), (13554, 16), (13555, 4), (13556, 6), (13557, 4), (13558, 4), (13559, 8), (13560, 32), (13561, 4), (13562, 4), (13563, 12), (13564, 6), (13565, 4), (13566, 32), (13567, 2), (13568, 18), (13569, 4), (13570, 16), (13571, 4), (13572, 36), (13573, 6), (13574, 8), (13575, 12), (13576, 8), (13577, 2), (13578, 16), (13579, 4), (13580, 24), (13581, 8), (13582, 4), (13583, 6), (13584, 20), (13585, 16), (13586, 4), (13587, 8), (13588, 12), (13589, 4), (13590, 24), (13591, 2), (13592, 8), (13593, 8), (13594, 8), (13595, 4), (13596, 24), (13597, 2), (13598, 8), (13599, 6), (13600, 36), (13601, 8), (13602, 8), (13603, 4), (13604, 12), (13605, 8), (13606, 4), (13607, 4), (13608, 48), (13609, 4), (13610, 8), (13611, 8), (13612, 12), (13613, 2), (13614, 8), (13615, 8), (13616, 20), (13617, 12), (13618, 8), (13619, 2), (13620, 24), (13621, 4), (13622, 12), (13623, 8), (13624, 16), (13625, 8), (13626, 12), (13627, 2), (13628, 6), (13629, 16), (13630, 16), (13631, 4), (13632, 28), (13633, 2), (13634, 8), (13635, 16), (13636, 12), (13637, 4), (13638, 8), (13639, 4), (13640, 32), (13641, 4), (13642, 8), (13643, 4), (13644, 18), (13645, 4), (13646, 4), (13647, 4), (13648, 10), (13649, 2), (13650, 48), (13651, 8), (13652, 6), (13653, 12), (13654, 4), (13655, 4), (13656, 16), (13657, 4), (13658, 4), (13659, 8), (13660, 12), (13661, 4), (13662, 32), (13663, 4), (13664, 24), (13665, 8), (13666, 4), (13667, 4), (13668, 24), (13669, 2), (13670, 8), (13671, 18), (13672, 8), (13673, 6), (13674, 16), (13675, 6), (13676, 12), (13677, 8), (13678, 8), (13679, 2), (13680, 60), (13681, 2), (13682, 4), (13683, 4), (13684, 12), (13685, 16), (13686, 8), (13687, 2), (13688, 16), (13689, 15), (13690, 12), (13691, 2), (13692, 24), (13693, 2), (13694, 8), (13695, 16), (13696, 16), (13697, 2), (13698, 12), (13699, 8), (13700, 18), (13701, 4), (13702, 16), (13703, 4), (13704, 16), (13705, 4), (13706, 16), (13707, 6), (13708, 12), (13709, 2), (13710, 16), (13711, 2), (13712, 10), (13713, 8), (13714, 4), (13715, 8), (13716, 24), (13717, 8), (13718, 8), (13719, 8), (13720, 32), (13721, 2), (13722, 8), (13723, 2), (13724, 12), (13725, 18), (13726, 4), (13727, 8), (13728, 48), (13729, 2), (13730, 8), (13731, 8), (13732, 6), (13733, 4), (13734, 24), (13735, 8), (13736, 16), (13737, 8), (13738, 4), (13739, 4), (13740, 24), (13741, 8), (13742, 4), (13743, 8), (13744, 10), (13745, 4), (13746, 16), (13747, 4), (13748, 12), (13749, 4), (13750, 20), (13751, 2), (13752, 24), (13753, 4), (13754, 12), (13755, 16), (13756, 12), (13757, 2), (13758, 8), (13759, 2), (13760, 28), (13761, 12), (13762, 8), (13763, 2), (13764, 24), (13765, 4), (13766, 4), (13767, 8), (13768, 8), (13769, 6), (13770, 40), (13771, 4), (13772, 12), (13773, 4), (13774, 8), (13775, 12), (13776, 40), (13777, 4), (13778, 6), (13779, 6), (13780, 24), (13781, 2), (13782, 8), (13783, 8), (13784, 8), (13785, 8), (13786, 8), (13787, 4), (13788, 18), (13789, 2), (13790, 16), (13791, 4), (13792, 12), (13793, 4), (13794, 24), (13795, 8), (13796, 6), (13797, 16), (13798, 4), (13799, 2), (13800, 48), (13801, 4), (13802, 8), (13803, 8), (13804, 24), (13805, 8), (13806, 24), (13807, 2), (13808, 10), (13809, 4), (13810, 8), (13811, 4), (13812, 12), (13813, 4), (13814, 4), (13815, 12), (13816, 16), (13817, 4), (13818, 24), (13819, 4), (13820, 12), (13821, 8), (13822, 4), (13823, 4), (13824, 40), (13825, 12), (13826, 8), (13827, 8), (13828, 6), (13829, 2), (13830, 16), (13831, 2), (13832, 32), (13833, 12), (13834, 4), (13835, 4), (13836, 12), (13837, 4), (13838, 16), (13839, 8), (13840, 20), (13841, 2), (13842, 12), (13843, 4), (13844, 6), (13845, 16), (13846, 16), (13847, 4), (13848, 16), (13849, 4), (13850, 12), (13851, 14), (13852, 6), (13853, 4), (13854, 8), (13855, 8), (13856, 12), (13857, 8), (13858, 12), (13859, 2), (13860, 72), (13861, 4), (13862, 8), (13863, 4), (13864, 8), (13865, 8), (13866, 8), (13867, 6), (13868, 6), (13869, 12), (13870, 16), (13871, 8), (13872, 30), (13873, 2), (13874, 8), (13875, 16), (13876, 6), (13877, 2), (13878, 16), (13879, 2), (13880, 16), (13881, 8), (13882, 8), (13883, 2), (13884, 24), (13885, 4), (13886, 8), (13887, 6), (13888, 28), (13889, 8), (13890, 16), (13891, 4), (13892, 12), (13893, 8), (13894, 4), (13895, 8), (13896, 24), (13897, 4), (13898, 4), (13899, 8), (13900, 18), (13901, 2), (13902, 16), (13903, 2), (13904, 20), (13905, 16), (13906, 8), (13907, 2), (13908, 24), (13909, 4), (13910, 16), (13911, 4), (13912, 16), (13913, 2), (13914, 12), (13915, 12), (13916, 18), (13917, 4), (13918, 4), (13919, 4), (13920, 48), (13921, 2), (13922, 4), (13923, 24), (13924, 9), (13925, 6), (13926, 16), (13927, 4), (13928, 8), (13929, 4), (13930, 16), (13931, 2), (13932, 30), (13933, 2), (13934, 4), (13935, 8), (13936, 20), (13937, 8), (13938, 16), (13939, 4), (13940, 24), (13941, 6), (13942, 4), (13943, 4), (13944, 32), (13945, 4), (13946, 8), (13947, 4), (13948, 12), (13949, 8), (13950, 36), (13951, 4), (13952, 16), (13953, 4), (13954, 4), (13955, 4), (13956, 12), (13957, 4), (13958, 8), (13959, 16), (13960, 16), (13961, 4), (13962, 16), (13963, 2), (13964, 6), (13965, 24), (13966, 4), (13967, 2), (13968, 30), (13969, 4), (13970, 16), (13971, 4), (13972, 12), (13973, 4), (13974, 16), (13975, 12), (13976, 8), (13977, 6), (13978, 8), (13979, 4), (13980, 24), (13981, 8), (13982, 4), (13983, 8), (13984, 24), (13985, 4), (13986, 32), (13987, 4), (13988, 12), (13989, 4), (13990, 8), (13991, 4), (13992, 32), (13993, 4), (13994, 4), (13995, 12), (13996, 6), (13997, 2), (13998, 8), (13999, 2), (14000, 40), (14001, 8), (14002, 4), (14003, 8), (14004, 18), (14005, 4), (14006, 8), (14007, 16), (14008, 16), (14009, 2), (14010, 16), (14011, 2), (14012, 12), (14013, 10), (14014, 24), (14015, 4), (14016, 28), (14017, 4), (14018, 8), (14019, 4), (14020, 12), (14021, 4), (14022, 24), (14023, 4), (14024, 8), (14025, 24), (14026, 4), (14027, 6), (14028, 24), (14029, 2), (14030, 16), (14031, 6), (14032, 10), (14033, 2), (14034, 8), (14035, 8), (14036, 18), (14037, 4), (14038, 4), (14039, 4), (14040, 64), (14041, 4), (14042, 16), (14043, 8), (14044, 6), (14045, 6), (14046, 8), (14047, 4), (14048, 12), (14049, 12), (14050, 12), (14051, 2), (14052, 12), (14053, 8), (14054, 4), (14055, 8), (14056, 16), (14057, 2), (14058, 24), (14059, 4), (14060, 24), (14061, 8), (14062, 8), (14063, 8), (14064, 20), (14065, 8), (14066, 8), (14067, 8), (14068, 6), (14069, 4), (14070, 32), (14071, 2), (14072, 8), (14073, 4), (14074, 8), (14075, 6), (14076, 36), (14077, 4), (14078, 4), (14079, 12), (14080, 36), (14081, 2), (14082, 8), (14083, 2), (14084, 12), (14085, 12), (14086, 4), (14087, 2), (14088, 16), (14089, 4), (14090, 8), (14091, 16), (14092, 12), (14093, 4), (14094, 24), (14095, 4), (14096, 10), (14097, 8), (14098, 16), (14099, 4), (14100, 36), (14101, 4), (14102, 8), (14103, 6), (14104, 16), (14105, 16), (14106, 8), (14107, 2), (14108, 6), (14109, 4), (14110, 16), (14111, 4), (14112, 54), (14113, 4), (14114, 4), (14115, 8), (14116, 6), (14117, 4), (14118, 16), (14119, 4), (14120, 16), (14121, 8), (14122, 8), (14123, 4), (14124, 24), (14125, 8), (14126, 8), (14127, 8), (14128, 10), (14129, 4), (14130, 24), (14131, 4), (14132, 6), (14133, 8), (14134, 8), (14135, 8), (14136, 32), (14137, 4), (14138, 4), (14139, 6), (14140, 24), (14141, 4), (14142, 8), (14143, 2), (14144, 28), (14145, 16), (14146, 8), (14147, 8), (14148, 24), (14149, 2), (14150, 12), (14151, 8), (14152, 16), (14153, 2), (14154, 16), (14155, 8), (14156, 6), (14157, 18), (14158, 4), (14159, 2), (14160, 40), (14161, 9), (14162, 8), (14163, 4), (14164, 6), (14165, 4), (14166, 12), (14167, 4), (14168, 32), (14169, 4), (14170, 16), (14171, 4), (14172, 12), (14173, 2), (14174, 8), (14175, 30), (14176, 12), (14177, 2), (14178, 16), (14179, 4), (14180, 12), (14181, 8), (14182, 8), (14183, 4), (14184, 24), (14185, 4), (14186, 8), (14187, 4), (14188, 6), (14189, 4), (14190, 32), (14191, 4), (14192, 10), (14193, 12), (14194, 8), (14195, 8), (14196, 36), (14197, 2), (14198, 8), (14199, 4), (14200, 24), (14201, 4), (14202, 16), (14203, 4), (14204, 12), (14205, 8), (14206, 4), (14207, 2), (14208, 32), (14209, 4), (14210, 24), (14211, 6), (14212, 24), (14213, 4), (14214, 16), (14215, 4), (14216, 8), (14217, 8), (14218, 4), (14219, 4), (14220, 36), (14221, 2), (14222, 8), (14223, 8), (14224, 20), (14225, 6), (14226, 8), (14227, 4), (14228, 6), (14229, 16), (14230, 8), (14231, 8), (14232, 16), (14233, 4), (14234, 8), (14235, 16), (14236, 6), (14237, 4), (14238, 24), (14239, 4), (14240, 24), (14241, 8), (14242, 4), (14243, 2), (14244, 12), (14245, 16), (14246, 8), (14247, 6), (14248, 16), (14249, 2), (14250, 32), (14251, 2), (14252, 12), (14253, 4), (14254, 4), (14255, 4), (14256, 50), (14257, 4), (14258, 4), (14259, 12), (14260, 24), (14261, 4), (14262, 8), (14263, 4), (14264, 8), (14265, 12), (14266, 8), (14267, 4), (14268, 24), (14269, 4), (14270, 8), (14271, 8), (14272, 14), (14273, 4), (14274, 24), (14275, 6), (14276, 12), (14277, 4), (14278, 12), (14279, 4), (14280, 64), (14281, 2), (14282, 8), (14283, 12), (14284, 6), (14285, 4), (14286, 8), (14287, 8), (14288, 20), (14289, 8), (14290, 8), (14291, 4), (14292, 18), (14293, 2), (14294, 8), (14295, 8), (14296, 8), (14297, 6), (14298, 8), (14299, 4), (14300, 36), (14301, 12), (14302, 4), (14303, 2), (14304, 24), (14305, 4), (14306, 8), (14307, 8), (14308, 18), (14309, 4), (14310, 32), (14311, 4), (14312, 8), (14313, 8), (14314, 8), (14315, 8), (14316, 12), (14317, 4), (14318, 4), (14319, 12), (14320, 20), (14321, 2), (14322, 32), (14323, 2), (14324, 6), (14325, 12), (14326, 16), (14327, 2), (14328, 24), (14329, 8), (14330, 8), (14331, 8), (14332, 6), (14333, 4), (14334, 8), (14335, 8), (14336, 24), (14337, 12), (14338, 8), (14339, 4), (14340, 24), (14341, 2), (14342, 8), (14343, 8), (14344, 16), (14345, 8), (14346, 12), (14347, 2), (14348, 12), (14349, 4), (14350, 24), (14351, 4), (14352, 40), (14353, 4), (14354, 4), (14355, 24), (14356, 12), (14357, 6), (14358, 8), (14359, 4), (14360, 16), (14361, 4), (14362, 8), (14363, 4), (14364, 48), (14365, 12), (14366, 8), (14367, 4), (14368, 12), (14369, 2), (14370, 16), (14371, 4), (14372, 6), (14373, 6), (14374, 4), (14375, 10), (14376, 16), (14377, 4), (14378, 16), (14379, 4), (14380, 12), (14381, 4), (14382, 24), (14383, 4), (14384, 20), (14385, 16), (14386, 4), (14387, 2), (14388, 24), (14389, 2), (14390, 8), (14391, 16), (14392, 16), (14393, 4), (14394, 8), (14395, 4), (14396, 12), (14397, 4), (14398, 8), (14399, 12), (14400, 63), (14401, 2), (14402, 8), (14403, 4), (14404, 12), (14405, 8), (14406, 20), (14407, 2), (14408, 8), (14409, 6), (14410, 16), (14411, 2), (14412, 12), (14413, 8), (14414, 4), (14415, 12), (14416, 20), (14417, 4), (14418, 20), (14419, 2), (14420, 24), (14421, 16), (14422, 4), (14423, 2), (14424, 16), (14425, 6), (14426, 4), (14427, 12), (14428, 6), (14429, 4), (14430, 32), (14431, 2), (14432, 24), (14433, 8), (14434, 8), (14435, 4), (14436, 18), (14437, 2), (14438, 4), (14439, 4), (14440, 24), (14441, 4), (14442, 16), (14443, 8), (14444, 12), (14445, 16), (14446, 8), (14447, 2), (14448, 40), (14449, 2), (14450, 18), (14451, 4), (14452, 6), (14453, 4), (14454, 24), (14455, 12), (14456, 16), (14457, 8), (14458, 4), (14459, 4), (14460, 24), (14461, 2), (14462, 8), (14463, 6), (14464, 16), (14465, 8), (14466, 8), (14467, 8), (14468, 6), (14469, 16), (14470, 8), (14471, 4), (14472, 32), (14473, 4), (14474, 4), (14475, 12), (14476, 24), (14477, 4), (14478, 16), (14479, 2), (14480, 20), (14481, 6), (14482, 8), (14483, 4), (14484, 24), (14485, 4), (14486, 4), (14487, 8), (14488, 8), (14489, 2), (14490, 48), (14491, 4), (14492, 6), (14493, 4), (14494, 4), (14495, 8), (14496, 24), (14497, 8), (14498, 8), (14499, 10), (14500, 24), (14501, 4), (14502, 8), (14503, 2), (14504, 24), (14505, 8), (14506, 4), (14507, 4), (14508, 36), (14509, 4), (14510, 8), (14511, 8), (14512, 10), (14513, 4), (14514, 16), (14515, 4), (14516, 12), (14517, 6), (14518, 16), (14519, 2), (14520, 48), (14521, 4), (14522, 8), (14523, 8), (14524, 6), (14525, 12), (14526, 16), (14527, 4), (14528, 14), (14529, 8), (14530, 8), (14531, 4), (14532, 24), (14533, 2), (14534, 12), (14535, 24), (14536, 16), (14537, 2), (14538, 8), (14539, 8), (14540, 12), (14541, 8), (14542, 8), (14543, 2), (14544, 30), (14545, 4), (14546, 8), (14547, 8), (14548, 6), (14549, 2), (14550, 24), (14551, 2), (14552, 16), (14553, 24), (14554, 8), (14555, 8), (14556, 12), (14557, 2), (14558, 8), (14559, 8), (14560, 48), (14561, 2), (14562, 12), (14563, 2), (14564, 12), (14565, 8), (14566, 4), (14567, 4), (14568, 16), (14569, 4), (14570, 16), (14571, 6), (14572, 6), (14573, 8), (14574, 16), (14575, 12), (14576, 10), (14577, 8), (14578, 8), (14579, 4), (14580, 42), (14581, 4), (14582, 8), (14583, 4), (14584, 8), (14585, 4), (14586, 32), (14587, 4), (14588, 12), (14589, 6), (14590, 8), (14591, 2), (14592, 36), (14593, 2), (14594, 4), (14595, 16), (14596, 12), (14597, 4), (14598, 12), (14599, 4), (14600, 24), (14601, 8), (14602, 12), (14603, 4), (14604, 12), (14605, 8), (14606, 8), (14607, 8), (14608, 20), (14609, 4), (14610, 16), (14611, 4), (14612, 12), (14613, 4), (14614, 4), (14615, 8), (14616, 48), (14617, 4), (14618, 4), (14619, 8), (14620, 24), (14621, 2), (14622, 8), (14623, 4), (14624, 12), (14625, 24), (14626, 8), (14627, 2), (14628, 24), (14629, 2), (14630, 32), (14631, 4), (14632, 16), (14633, 2), (14634, 16), (14635, 4), (14636, 6), (14637, 16), (14638, 8), (14639, 2), (14640, 40), (14641, 5), (14642, 4), (14643, 6), (14644, 12), (14645, 8), (14646, 8), (14647, 4), (14648, 8), (14649, 8), (14650, 12), (14651, 12), (14652, 36), (14653, 2), (14654, 8), (14655, 8), (14656, 14), (14657, 2), (14658, 16), (14659, 4), (14660, 12), (14661, 10), (14662, 4), (14663, 8), (14664, 32), (14665, 8), (14666, 4), (14667, 4), (14668, 12), (14669, 2), (14670, 24), (14671, 4), (14672, 20), (14673, 8), (14674, 16), (14675, 6), (14676, 12), (14677, 4), (14678, 8), (14679, 12), (14680, 16), (14681, 4), (14682, 8), (14683, 2), (14684, 6), (14685, 16), (14686, 8), (14687, 4), (14688, 48), (14689, 4), (14690, 16), (14691, 8), (14692, 6), (14693, 4), (14694, 16), (14695, 4), (14696, 16), (14697, 12), (14698, 4), (14699, 2), (14700, 54), (14701, 4), (14702, 4), (14703, 12), (14704, 10), (14705, 8), (14706, 24), (14707, 8), (14708, 6), (14709, 4), (14710, 8), (14711, 4), (14712, 16), (14713, 2), (14714, 8), (14715, 16), (14716, 12), (14717, 2), (14718, 16), (14719, 4), (14720, 32), (14721, 8), (14722, 8), (14723, 2), (14724, 18), (14725, 12), (14726, 8), (14727, 4), (14728, 16), (14729, 8), (14730, 16), (14731, 2), (14732, 12), (14733, 6), (14734, 8), (14735, 8), (14736, 20), (14737, 2), (14738, 4), (14739, 8), (14740, 24), (14741, 2), (14742, 40), (14743, 4), (14744, 16), (14745, 8), (14746, 8), (14747, 2), (14748, 12), (14749, 8), (14750, 16), (14751, 12), (14752, 12), (14753, 2), (14754, 8), (14755, 8), (14756, 24), (14757, 4), (14758, 8), (14759, 2), (14760, 48), (14761, 4), (14762, 12), (14763, 16), (14764, 6), (14765, 4), (14766, 16), (14767, 2), (14768, 20), (14769, 8), (14770, 16), (14771, 2), (14772, 12), (14773, 8), (14774, 8), (14775, 12), (14776, 8), (14777, 4), (14778, 12), (14779, 2), (14780, 12), (14781, 8), (14782, 8), (14783, 2), (14784, 56), (14785, 4), (14786, 4), (14787, 12), (14788, 6), (14789, 4), (14790, 32), (14791, 4), (14792, 12), (14793, 4), (14794, 8), (14795, 8), (14796, 24), (14797, 2), (14798, 12), (14799, 4), (14800, 30), (14801, 6), (14802, 8), (14803, 4), (14804, 6), (14805, 24), (14806, 8), (14807, 8), (14808, 16), (14809, 4), (14810, 8), (14811, 4), (14812, 18), (14813, 2), (14814, 12), (14815, 4), (14816, 12), (14817, 8), (14818, 8), (14819, 8), (14820, 48), (14821, 2), (14822, 4), (14823, 12), (14824, 16), (14825, 6), (14826, 16), (14827, 2), (14828, 12), (14829, 4), (14830, 8), (14831, 2), (14832, 30), (14833, 8), (14834, 4), (14835, 16), (14836, 6), (14837, 4), (14838, 8), (14839, 8), (14840, 32), (14841, 12), (14842, 8), (14843, 2), (14844, 12), (14845, 4), (14846, 8), (14847, 12), (14848, 20), (14849, 4), (14850, 48), (14851, 2), (14852, 12), (14853, 4), (14854, 8), (14855, 4), (14856, 16), (14857, 4), (14858, 16), (14859, 12), (14860, 12), (14861, 8), (14862, 8), (14863, 4), (14864, 10), (14865, 8), (14866, 4), (14867, 2), (14868, 36), (14869, 2), (14870, 8), (14871, 4), (14872, 24), (14873, 4), (14874, 16), (14875, 16), (14876, 6), (14877, 16), (14878, 8), (14879, 2), (14880, 48), (14881, 4), (14882, 8), (14883, 12), (14884, 9), (14885, 8), (14886, 12), (14887, 2), (14888, 8), (14889, 8), (14890, 8), (14891, 2), (14892, 24), (14893, 4), (14894, 8), (14895, 12), (14896, 30), (14897, 2), (14898, 16), (14899, 4), (14900, 18), (14901, 4), (14902, 4), (14903, 4), (14904, 40), (14905, 8), (14906, 8), (14907, 4), (14908, 6), (14909, 4), (14910, 32), (14911, 8), (14912, 14), (14913, 6), (14914, 4), (14915, 8), (14916, 24), (14917, 4), (14918, 4), (14919, 4), (14920, 16), (14921, 4), (14922, 12), (14923, 2), (14924, 24), (14925, 12), (14926, 8), (14927, 8), (14928, 20), (14929, 2), (14930, 8), (14931, 16), (14932, 6), (14933, 4), (14934, 16), (14935, 8), (14936, 8), (14937, 8), (14938, 16), (14939, 2), (14940, 36), (14941, 4), (14942, 8), (14943, 8), (14944, 12), (14945, 12), (14946, 16), (14947, 2), (14948, 12), (14949, 12), (14950, 24), (14951, 2), (14952, 32), (14953, 4), (14954, 4), (14955, 8), (14956, 6), (14957, 2), (14958, 16), (14959, 4), (14960, 40), (14961, 4), (14962, 4), (14963, 4), (14964, 24), (14965, 8), (14966, 8), (14967, 6), (14968, 8), (14969, 2), (14970, 16), (14971, 4), (14972, 12), (14973, 16), (14974, 4), (14975, 6), (14976, 48), (14977, 4), (14978, 4), (14979, 4), (14980, 24), (14981, 4), (14982, 16), (14983, 2), (14984, 8), (14985, 20), (14986, 8), (14987, 4), (14988, 12), (14989, 4), (14990, 8), (14991, 8), (14992, 10), (14993, 8), (14994, 36), (14995, 4), (14996, 12), (14997, 4), (14998, 4), (14999, 4), (15000, 40), (15001, 4), (15002, 8), (15003, 6), (15004, 18), (15005, 4), (15006, 16), (15007, 4), (15008, 24), (15009, 4), (15010, 16), (15011, 4), (15012, 24), (15013, 2), (15014, 4), (15015, 32), (15016, 8), (15017, 2), (15018, 8), (15019, 4), (15020, 12), (15021, 6), (15022, 16), (15023, 4), (15024, 20), (15025, 6), (15026, 8), (15027, 4), (15028, 18), (15029, 8), (15030, 24), (15031, 2), (15032, 8), (15033, 4), (15034, 4), (15035, 8), (15036, 24), (15037, 4), (15038, 8), (15039, 8), (15040, 28), (15041, 6), (15042, 16), (15043, 6), (15044, 6), (15045, 16), (15046, 4), (15047, 4), (15048, 48), (15049, 4), (15050, 24), (15051, 8), (15052, 12), (15053, 2), (15054, 16), (15055, 4), (15056, 10), (15057, 12), (15058, 4), (15059, 6), (15060, 24), (15061, 2), (15062, 8), (15063, 4), (15064, 16), (15065, 8), (15066, 24), (15067, 8), (15068, 6), (15069, 4), (15070, 16), (15071, 4), (15072, 24), (15073, 2), (15074, 4), (15075, 18), (15076, 6), (15077, 2), (15078, 16), (15079, 4), (15080, 32), (15081, 8), (15082, 4), (15083, 2), (15084, 18), (15085, 8), (15086, 8), (15087, 8), (15088, 20), (15089, 4), (15090, 16), (15091, 2), (15092, 24), (15093, 16), (15094, 4), (15095, 4), (15096, 32), (15097, 4), (15098, 4), (15099, 8), (15100, 18), (15101, 2), (15102, 12), (15103, 4), (15104, 18), (15105, 16), (15106, 16), (15107, 2), (15108, 12), (15109, 4), (15110, 8), (15111, 12), (15112, 8), (15113, 8), (15114, 16), (15115, 4), (15116, 6), (15117, 4), (15118, 4), (15119, 4), (15120, 80), (15121, 2), (15122, 4), (15123, 6), (15124, 12), (15125, 12), (15126, 8), (15127, 4), (15128, 16), (15129, 9), (15130, 16), (15131, 2), (15132, 24), (15133, 4), (15134, 16), (15135, 8), (15136, 24), (15137, 2), (15138, 18), (15139, 2), (15140, 12), (15141, 12), (15142, 8), (15143, 4), (15144, 16), (15145, 8), (15146, 4), (15147, 20), (15148, 12), (15149, 2), (15150, 24), (15151, 4), (15152, 10), (15153, 4), (15154, 4), (15155, 8), (15156, 18), (15157, 4), (15158, 16), (15159, 8), (15160, 16), (15161, 2), (15162, 24), (15163, 4), (15164, 12), (15165, 12), (15166, 4), (15167, 4), (15168, 28), (15169, 8), (15170, 16), (15171, 8), (15172, 6), (15173, 2), (15174, 16), (15175, 6), (15176, 16), (15177, 4), (15178, 4), (15179, 4), (15180, 48), (15181, 8), (15182, 4), (15183, 12), (15184, 20), (15185, 4), (15186, 8), (15187, 2), (15188, 6), (15189, 8), (15190, 24), (15191, 4), (15192, 24), (15193, 2), (15194, 8), (15195, 8), (15196, 12), (15197, 8), (15198, 16), (15199, 2), (15200, 36), (15201, 8), (15202, 8), (15203, 4), (15204, 24), (15205, 4), (15206, 4), (15207, 8), (15208, 8), (15209, 4), (15210, 36), (15211, 8), (15212, 6), (15213, 8), (15214, 4), (15215, 8), (15216, 20), (15217, 2), (15218, 8), (15219, 12), (15220, 12), (15221, 4), (15222, 16), (15223, 4), (15224, 16), (15225, 24), (15226, 8), (15227, 2), (15228, 30), (15229, 4), (15230, 8), (15231, 4), (15232, 32), (15233, 2), (15234, 8), (15235, 8), (15236, 12), (15237, 6), (15238, 8), (15239, 6), (15240, 32), (15241, 2), (15242, 4), (15243, 4), (15244, 12), (15245, 4), (15246, 36), (15247, 4), (15248, 10), (15249, 16), (15250, 16), (15251, 4), (15252, 24), (15253, 4), (15254, 8), (15255, 16), (15256, 8), (15257, 8), (15258, 8), (15259, 2), (15260, 24), (15261, 4), (15262, 8), (15263, 2), (15264, 36), (15265, 8), (15266, 8), (15267, 8), (15268, 12), (15269, 2), (15270, 16), (15271, 2), (15272, 16), (15273, 6), (15274, 8), (15275, 12), (15276, 24), (15277, 2), (15278, 4), (15279, 8), (15280, 20), (15281, 8), (15282, 16), (15283, 8), (15284, 6), (15285, 8), (15286, 4), (15287, 2), (15288, 48), (15289, 2), (15290, 16), (15291, 6), (15292, 6), (15293, 4), (15294, 8), (15295, 16), (15296, 14), (15297, 4), (15298, 4), (15299, 2), (15300, 54), (15301, 8), (15302, 8), (15303, 4), (15304, 8), (15305, 4), (15306, 8), (15307, 2), (15308, 12), (15309, 16), (15310, 8), (15311, 4), (15312, 40), (15313, 2), (15314, 16), (15315, 8), (15316, 12), (15317, 6), (15318, 24), (15319, 2), (15320, 16), (15321, 4), (15322, 8), (15323, 8), (15324, 12), (15325, 6), (15326, 8), (15327, 12), (15328, 12), (15329, 2), (15330, 32), (15331, 2), (15332, 6), (15333, 8), (15334, 16), (15335, 4), (15336, 32), (15337, 6), (15338, 4), (15339, 4), (15340, 24), (15341, 6), (15342, 8), (15343, 4), (15344, 20), (15345, 24), (15346, 4), (15347, 4), (15348, 12), (15349, 2), (15350, 12), (15351, 16), (15352, 16), (15353, 4), (15354, 12), (15355, 8), (15356, 12), (15357, 4), (15358, 8), (15359, 2), (15360, 44), (15361, 2), (15362, 4), (15363, 8), (15364, 12), (15365, 8), (15366, 16), (15367, 6), (15368, 16), (15369, 8), (15370, 16), (15371, 4), (15372, 36), (15373, 2), (15374, 4), (15375, 16), (15376, 15), (15377, 2), (15378, 16), (15379, 8), (15380, 12), (15381, 6), (15382, 4), (15383, 2), (15384, 16), (15385, 8), (15386, 12), (15387, 8), (15388, 6), (15389, 4), (15390, 40), (15391, 2), (15392, 24), (15393, 8), (15394, 8), (15395, 4), (15396, 12), (15397, 4), (15398, 4), (15399, 12), (15400, 48), (15401, 2), (15402, 16), (15403, 4), (15404, 6), (15405, 16), (15406, 4), (15407, 8), (15408, 30), (15409, 4), (15410, 16), (15411, 8), (15412, 6), (15413, 2), (15414, 16), (15415, 4), (15416, 16), (15417, 8), (15418, 8), (15419, 4), (15420, 24), (15421, 4), (15422, 8), (15423, 8), (15424, 14), (15425, 6), (15426, 12), (15427, 2), (15428, 24), (15429, 8), (15430, 8), (15431, 4), (15432, 16), (15433, 8), (15434, 4), (15435, 24), (15436, 12), (15437, 4), (15438, 16), (15439, 2), (15440, 20), (15441, 4), (15442, 8), (15443, 2), (15444, 48), (15445, 4), (15446, 4), (15447, 8), (15448, 8), (15449, 4), (15450, 24), (15451, 2), (15452, 6), (15453, 12), (15454, 4), (15455, 8), (15456, 48), (15457, 8), (15458, 8), (15459, 4), (15460, 12), (15461, 2), (15462, 12), (15463, 6), (15464, 8), (15465, 8), (15466, 16), (15467, 2), (15468, 12), (15469, 4), (15470, 32), (15471, 10), (15472, 10), (15473, 2), (15474, 8), (15475, 6), (15476, 12), (15477, 16), (15478, 8), (15479, 4), (15480, 48), (15481, 4), (15482, 4), (15483, 8), (15484, 18), (15485, 8), (15486, 16), (15487, 4), (15488, 24), (15489, 6), (15490, 8), (15491, 4), (15492, 12), (15493, 2), (15494, 8), (15495, 8), (15496, 16), (15497, 2), (15498, 32), (15499, 4), (15500, 24), (15501, 4), (15502, 8), (15503, 4), (15504, 40), (15505, 8), (15506, 4), (15507, 6), (15508, 6), (15509, 4), (15510, 32), (15511, 2), (15512, 16), (15513, 4), (15514, 4), (15515, 8), (15516, 18), (15517, 4), (15518, 4), (15519, 8), (15520, 24), (15521, 8), (15522, 16), (15523, 6), (15524, 6), (15525, 24), (15526, 8), (15527, 2), (15528, 16), (15529, 4), (15530, 8), (15531, 8), (15532, 12), (15533, 6), (15534, 12), (15535, 8), (15536, 10), (15537, 4), (15538, 8), (15539, 4), (15540, 48), (15541, 2), (15542, 8), (15543, 12), (15544, 16), (15545, 4), (15546, 8), (15547, 4), (15548, 18), (15549, 8), (15550, 12), (15551, 2), (15552, 42), (15553, 4), (15554, 16), (15555, 16), (15556, 6), (15557, 4), (15558, 8), (15559, 2), (15560, 16), (15561, 24), (15562, 8), (15563, 4), (15564, 12), (15565, 8), (15566, 8), (15567, 4), (15568, 20), (15569, 2), (15570, 24), (15571, 4), (15572, 12), (15573, 8), (15574, 8), (15575, 12), (15576, 32), (15577, 4), (15578, 4), (15579, 8), (15580, 24), (15581, 2), (15582, 24), (15583, 2), (15584, 12), (15585, 8), (15586, 4), (15587, 8), (15588, 18), (15589, 8), (15590, 8), (15591, 4), (15592, 8), (15593, 4), (15594, 16), (15595, 4), (15596, 12), (15597, 6), (15598, 8), (15599, 4), (15600, 60), (15601, 2), (15602, 8), (15603, 8), (15604, 12), (15605, 4), (15606, 24), (15607, 2), (15608, 8), (15609, 12), (15610, 16), (15611, 4), (15612, 12), (15613, 4), (15614, 8), (15615, 12), (15616, 18), (15617, 8), (15618, 16), (15619, 2), (15620, 24), (15621, 8), (15622, 8), (15623, 4), (15624, 48), (15625, 7), (15626, 8), (15627, 4), (15628, 6), (15629, 2), (15630, 16), (15631, 12), (15632, 10), (15633, 10), (15634, 4), (15635, 8), (15636, 12), (15637, 4), (15638, 8), (15639, 8), (15640, 32), (15641, 2), (15642, 24), (15643, 2), (15644, 6), (15645, 16), (15646, 4), (15647, 2), (15648, 24), (15649, 2), (15650, 12), (15651, 12), (15652, 24), (15653, 4), (15654, 8), (15655, 8), (15656, 16), (15657, 8), (15658, 4), (15659, 4), (15660, 48), (15661, 2), (15662, 8), (15663, 8), (15664, 20), (15665, 8), (15666, 16), (15667, 2), (15668, 6), (15669, 6), (15670, 8), (15671, 2), (15672, 16), (15673, 4), (15674, 8), (15675, 24), (15676, 6), (15677, 4), (15678, 24), (15679, 2), (15680, 42), (15681, 4), (15682, 4), (15683, 2), (15684, 12), (15685, 4), (15686, 16), (15687, 16), (15688, 16), (15689, 4), (15690, 16), (15691, 8), (15692, 6), (15693, 4), (15694, 16), (15695, 8), (15696, 30), (15697, 4), (15698, 8), (15699, 4), (15700, 18), (15701, 4), (15702, 8), (15703, 4), (15704, 16), (15705, 12), (15706, 4), (15707, 4), (15708, 48), (15709, 4), (15710, 8), (15711, 4), (15712, 12), (15713, 4), (15714, 20), (15715, 8), (15716, 6), (15717, 12), (15718, 8), (15719, 4), (15720, 32), (15721, 4), (15722, 8), (15723, 6), (15724, 6), (15725, 12), (15726, 8), (15727, 2), (15728, 10), (15729, 12), (15730, 24), (15731, 2), (15732, 36), (15733, 2), (15734, 4), (15735, 8), (15736, 16), (15737, 2), (15738, 16), (15739, 2), (15740, 12), (15741, 16), (15742, 8), (15743, 8), (15744, 32), (15745, 8), (15746, 4), (15747, 8), (15748, 12), (15749, 2), (15750, 48), (15751, 4), (15752, 16), (15753, 8), (15754, 4), (15755, 8), (15756, 24), (15757, 4), (15758, 4), (15759, 12), (15760, 20), (15761, 2), (15762, 16), (15763, 4), (15764, 12), (15765, 8), (15766, 4), (15767, 2), (15768, 32), (15769, 4), (15770, 16), (15771, 8), (15772, 6), (15773, 2), (15774, 16), (15775, 6), (15776, 24), (15777, 6), (15778, 16), (15779, 4), (15780, 24), (15781, 4), (15782, 8), (15783, 4), (15784, 8), (15785, 16), (15786, 12), (15787, 2), (15788, 6), (15789, 8), (15790, 8), (15791, 2), (15792, 40), (15793, 4), (15794, 8), (15795, 24), (15796, 12), (15797, 2), (15798, 8), (15799, 8), (15800, 24), (15801, 8), (15802, 4), (15803, 2), (15804, 18), (15805, 8), (15806, 8), (15807, 8), (15808, 28), (15809, 2), (15810, 32), (15811, 4), (15812, 12), (15813, 12), (15814, 4), (15815, 4), (15816, 16), (15817, 2), (15818, 8), (15819, 4), (15820, 24), (15821, 4), (15822, 16), (15823, 2), (15824, 20), (15825, 12), (15826, 8), (15827, 12), (15828, 12), (15829, 4), (15830, 8), (15831, 6), (15832, 8), (15833, 4), (15834, 32), (15835, 4), (15836, 12), (15837, 4), (15838, 4), (15839, 4), (15840, 72), (15841, 8), (15842, 6), (15843, 4), (15844, 12), (15845, 4), (15846, 16), (15847, 8), (15848, 16), (15849, 8), (15850, 12), (15851, 6), (15852, 12), (15853, 4), (15854, 4), (15855, 16), (15856, 10), (15857, 4), (15858, 12), (15859, 2), (15860, 24), (15861, 8), (15862, 16), (15863, 4), (15864, 16), (15865, 8), (15866, 4), (15867, 12), (15868, 6), (15869, 4), (15870, 24), (15871, 4), (15872, 20), (15873, 16), (15874, 4), (15875, 8), (15876, 45), (15877, 2), (15878, 8), (15879, 8), (15880, 16), (15881, 2), (15882, 8), (15883, 4), (15884, 18), (15885, 12), (15886, 12), (15887, 2), (15888, 20), (15889, 2), (15890, 16), (15891, 4), (15892, 12), (15893, 4), (15894, 12), (15895, 12), (15896, 8), (15897, 8), (15898, 4), (15899, 4), (15900, 36), (15901, 2), (15902, 4), (15903, 16), (15904, 24), (15905, 4), (15906, 16), (15907, 2), (15908, 12), (15909, 4), (15910, 16), (15911, 4), (15912, 48), (15913, 2), (15914, 8), (15915, 8), (15916, 12), (15917, 4), (15918, 16), (15919, 2), (15920, 20), (15921, 12), (15922, 8), (15923, 2), (15924, 12), (15925, 18), (15926, 4), (15927, 4), (15928, 16), (15929, 4), (15930, 32), (15931, 4), (15932, 12), (15933, 8), (15934, 8), (15935, 4), (15936, 28), (15937, 2), (15938, 8), (15939, 24), (15940, 12), (15941, 4), (15942, 8), (15943, 4), (15944, 8), (15945, 8), (15946, 16), (15947, 4), (15948, 18), (15949, 4), (15950, 24), (15951, 8), (15952, 10), (15953, 8), (15954, 8), (15955, 4), (15956, 6), (15957, 10), (15958, 8), (15959, 2), (15960, 64), (15961, 4), (15962, 8), (15963, 8), (15964, 12), (15965, 8), (15966, 12), (15967, 4), (15968, 12), (15969, 4), (15970, 8), (15971, 2), (15972, 24), (15973, 2), (15974, 12), (15975, 18), (15976, 8), (15977, 4), (15978, 8), (15979, 6), (15980, 24), (15981, 8), (15982, 8), (15983, 4), (15984, 40), (15985, 8), (15986, 4), (15987, 6), (15988, 12), (15989, 4), (15990, 32), (15991, 2), (15992, 8), (15993, 6), (15994, 8), (15995, 8), (15996, 24), (15997, 4), (15998, 8), (15999, 4), (16000, 32), (16001, 2), (16002, 24), (16003, 4), (16004, 6), (16005, 16), (16006, 8), (16007, 2), (16008, 32), (16009, 4), (16010, 8), (16011, 8), (16012, 6), (16013, 4), (16014, 16), (16015, 4), (16016, 40), (16017, 8), (16018, 4), (16019, 4), (16020, 36), (16021, 4), (16022, 4), (16023, 12), (16024, 8), (16025, 6), (16026, 8), (16027, 8), (16028, 6), (16029, 12), (16030, 16), (16031, 8), (16032, 24), (16033, 2), (16034, 4), (16035, 8), (16036, 12), (16037, 8), (16038, 28), (16039, 4), (16040, 16), (16041, 4), (16042, 8), (16043, 4), (16044, 24), (16045, 4), (16046, 8), (16047, 6), (16048, 20), (16049, 4), (16050, 24), (16051, 4), (16052, 6), (16053, 4), (16054, 8), (16055, 12), (16056, 24), (16057, 2), (16058, 16), (16059, 8), (16060, 24), (16061, 2), (16062, 8), (16063, 2), (16064, 14), (16065, 32), (16066, 8), (16067, 2), (16068, 24), (16069, 2), (16070, 8), (16071, 8), (16072, 24), (16073, 2), (16074, 24), (16075, 6), (16076, 6), (16077, 8), (16078, 4), (16079, 4), (16080, 40), (16081, 4), (16082, 16), (16083, 6), (16084, 6), (16085, 4), (16086, 16), (16087, 2), (16088, 8), (16089, 8), (16090, 8), (16091, 2), (16092, 24), (16093, 12), (16094, 8), (16095, 16), (16096, 12), (16097, 2), (16098, 8), (16099, 4), (16100, 36), (16101, 6), (16102, 8), (16103, 2), (16104, 32), (16105, 4), (16106, 4), (16107, 16), (16108, 6), (16109, 4), (16110, 24), (16111, 2), (16112, 20), (16113, 8), (16114, 8), (16115, 8), (16116, 24), (16117, 4), (16118, 4), (16119, 10), (16120, 32), (16121, 8), (16122, 8), (16123, 4), (16124, 12), (16125, 16), (16126, 8), (16127, 2), (16128, 54), (16129, 3), (16130, 8), (16131, 8), (16132, 12), (16133, 8), (16134, 8), (16135, 8), (16136, 8), (16137, 12), (16138, 4), (16139, 2), (16140, 24), (16141, 2), (16142, 8), (16143, 4), (16144, 10), (16145, 4), (16146, 32), (16147, 4), (16148, 12), (16149, 8), (16150, 24), (16151, 4), (16152, 16), (16153, 4), (16154, 8), (16155, 12), (16156, 12), (16157, 4), (16158, 8), (16159, 8), (16160, 24), (16161, 4), (16162, 4), (16163, 4), (16164, 18), (16165, 8), (16166, 8), (16167, 8), (16168, 16), (16169, 8), (16170, 48), (16171, 4), (16172, 12), (16173, 8), (16174, 4), (16175, 6), (16176, 20), (16177, 4), (16178, 4), (16179, 4), (16180, 12), (16181, 4), (16182, 24), (16183, 2), (16184, 24), (16185, 16), (16186, 4), (16187, 2), (16188, 24), (16189, 2), (16190, 8), (16191, 12), (16192, 28), (16193, 2), (16194, 8), (16195, 8), (16196, 6), (16197, 4), (16198, 16), (16199, 4), (16200, 60), (16201, 4), (16202, 4), (16203, 8), (16204, 6), (16205, 8), (16206, 16), (16207, 4), (16208, 10), (16209, 6), (16210, 8), (16211, 8), (16212, 24), (16213, 4), (16214, 12), (16215, 16), (16216, 8), (16217, 2), (16218, 24), (16219, 6), (16220, 12), (16221, 4), (16222, 4), (16223, 2), (16224, 36), (16225, 12), (16226, 16), (16227, 8), (16228, 6), (16229, 2), (16230, 16), (16231, 2), (16232, 8), (16233, 8), (16234, 4), (16235, 8), (16236, 36), (16237, 4), (16238, 8), (16239, 4), (16240, 40), (16241, 4), (16242, 8), (16243, 4), (16244, 12), (16245, 18), (16246, 4), (16247, 8), (16248, 16), (16249, 2), (16250, 20), (16251, 4), (16252, 12), (16253, 2), (16254, 32), (16255, 4), (16256, 16), (16257, 4), (16258, 8), (16259, 4), (16260, 24), (16261, 8), (16262, 8), (16263, 12), (16264, 16), (16265, 4), (16266, 8), (16267, 2), (16268, 18), (16269, 16), (16270, 8), (16271, 4), (16272, 30), (16273, 2), (16274, 8), (16275, 24), (16276, 12), (16277, 4), (16278, 8), (16279, 4), (16280, 32), (16281, 12), (16282, 8), (16283, 4), (16284, 24), (16285, 4), (16286, 8), (16287, 8), (16288, 12), (16289, 8), (16290, 24), (16291, 4), (16292, 6), (16293, 4), (16294, 4), (16295, 4), (16296, 32), (16297, 4), (16298, 8), (16299, 6), (16300, 18), (16301, 2), (16302, 32), (16303, 8), (16304, 10), (16305, 8), (16306, 8), (16307, 4), (16308, 24), (16309, 4), (16310, 16), (16311, 4), (16312, 8), (16313, 4), (16314, 8), (16315, 8), (16316, 6), (16317, 18), (16318, 8), (16319, 2), (16320, 56), (16321, 4), (16322, 4), (16323, 4), (16324, 24), (16325, 6), (16326, 12), (16327, 4), (16328, 16), (16329, 4), (16330, 16), (16331, 4), (16332, 12), (16333, 2), (16334, 4), (16335, 24), (16336, 10), (16337, 6), (16338, 16), (16339, 2), (16340, 24), (16341, 8), (16342, 4), (16343, 4), (16344, 24), (16345, 8), (16346, 8), (16347, 4), (16348, 12), (16349, 2), (16350, 24), (16351, 4), (16352, 24), (16353, 12), (16354, 16), (16355, 4), (16356, 24), (16357, 4), (16358, 4), (16359, 16), (16360, 16), (16361, 2), (16362, 20), (16363, 2), (16364, 6), (16365, 8), (16366, 12), (16367, 4), (16368, 40), (16369, 2), (16370, 8), (16371, 12), (16372, 6), (16373, 4), (16374, 8), (16375, 8), (16376, 16), (16377, 8), (16378, 8), (16379, 4), (16380, 72), (16381, 2), (16382, 4), (16383, 8), (16384, 15), (16385, 8), (16386, 8), (16387, 4), (16388, 12), (16389, 8), (16390, 16), (16391, 4), (16392, 16), (16393, 6), (16394, 8), (16395, 8), (16396, 6), (16397, 4), (16398, 12), (16399, 6), (16400, 30), (16401, 16), (16402, 8), (16403, 4), (16404, 12), (16405, 8), (16406, 8), (16407, 6), (16408, 16), (16409, 4), (16410, 16), (16411, 2), (16412, 12), (16413, 4), (16414, 8), (16415, 12), (16416, 48), (16417, 2), (16418, 4), (16419, 8), (16420, 12), (16421, 2), (16422, 32), (16423, 4), (16424, 8), (16425, 18), (16426, 8), (16427, 2), (16428, 18), (16429, 4), (16430, 16), (16431, 4), (16432, 20), (16433, 2), (16434, 24), (16435, 8), (16436, 12), (16437, 4), (16438, 4), (16439, 4), (16440, 32), (16441, 4), (16442, 4), (16443, 20), (16444, 6), (16445, 16), (16446, 8), (16447, 2), (16448, 14), (16449, 4), (16450, 24), (16451, 2), (16452, 18), (16453, 2), (16454, 8), (16455, 8), (16456, 24), (16457, 4), (16458, 16), (16459, 4), (16460, 12), (16461, 12), (16462, 4), (16463, 4), (16464, 40), (16465, 8), (16466, 4), (16467, 8), (16468, 12), (16469, 4), (16470, 32), (16471, 8), (16472, 16), (16473, 12), (16474, 4), (16475, 6), (16476, 12), (16477, 2), (16478, 16), (16479, 6), (16480, 24), (16481, 2), (16482, 16), (16483, 4), (16484, 12), (16485, 16), (16486, 4), (16487, 2), (16488, 24), (16489, 4), (16490, 16), (16491, 8), (16492, 24), (16493, 2), (16494, 8), (16495, 4), (16496, 10), (16497, 16), (16498, 8), (16499, 4), (16500, 48), (16501, 4), (16502, 8), (16503, 4), (16504, 8), (16505, 4), (16506, 24), (16507, 4), (16508, 6), (16509, 4), (16510, 16), (16511, 8), (16512, 32), (16513, 6), (16514, 8), (16515, 12), (16516, 6), (16517, 4), (16518, 8), (16519, 2), (16520, 32), (16521, 4), (16522, 8), (16523, 8), (16524, 36), (16525, 6), (16526, 4), (16527, 8), (16528, 10), (16529, 2), (16530, 32), (16531, 4), (16532, 6), (16533, 12), (16534, 8), (16535, 4), (16536, 32), (16537, 4), (16538, 4), (16539, 8), (16540, 12), (16541, 8), (16542, 12), (16543, 4), (16544, 24), (16545, 8), (16546, 4), (16547, 2), (16548, 24), (16549, 8), (16550, 12), (16551, 8), (16552, 8), (16553, 2), (16554, 16), (16555, 16), (16556, 6), (16557, 4), (16558, 8), (16559, 4), (16560, 60), (16561, 2), (16562, 18), (16563, 4), (16564, 12), (16565, 4), (16566, 16), (16567, 2), (16568, 16), (16569, 12), (16570, 8), (16571, 4), (16572, 12), (16573, 2), (16574, 4), (16575, 24), (16576, 28), (16577, 6), (16578, 16), (16579, 4), (16580, 12), (16581, 4), (16582, 4), (16583, 8), (16584, 16), (16585, 8), (16586, 4), (16587, 12), (16588, 24), (16589, 4), (16590, 32), (16591, 4), (16592, 20), (16593, 4), (16594, 4), (16595, 4), (16596, 18), (16597, 4), (16598, 8), (16599, 8), (16600, 24), (16601, 4), (16602, 8), (16603, 2), (16604, 12), (16605, 20), (16606, 12), (16607, 2), (16608, 24), (16609, 4), (16610, 16), (16611, 12), (16612, 6), (16613, 4), (16614, 24), (16615, 4), (16616, 16), (16617, 8), (16618, 8), (16619, 2), (16620, 24), (16621, 4), (16622, 4), (16623, 6), (16624, 10), (16625, 16), (16626, 16), (16627, 4), (16628, 6), (16629, 8), (16630, 8), (16631, 2), (16632, 64), (16633, 2), (16634, 4), (16635, 8), (16636, 6), (16637, 4), (16638, 16), (16639, 4), (16640, 36), (16641, 9), (16642, 8), (16643, 8), (16644, 24), (16645, 4), (16646, 16), (16647, 8), (16648, 8), (16649, 2), (16650, 36), (16651, 2), (16652, 12), (16653, 16), (16654, 8), (16655, 4), (16656, 20), (16657, 2), (16658, 4), (16659, 8), (16660, 36), (16661, 2), (16662, 8), (16663, 4), (16664, 8), (16665, 16), (16666, 8), (16667, 4), (16668, 18), (16669, 4), (16670, 8), (16671, 4), (16672, 12), (16673, 2), (16674, 16), (16675, 12), (16676, 12), (16677, 12), (16678, 8), (16679, 4), (16680, 32), (16681, 4), (16682, 8), (16683, 8), (16684, 12), (16685, 8), (16686, 20), (16687, 8), (16688, 20), (16689, 4), (16690, 8), (16691, 2), (16692, 24), (16693, 2), (16694, 8), (16695, 24), (16696, 8), (16697, 4), (16698, 24), (16699, 2), (16700, 18), (16701, 8), (16702, 8), (16703, 2), (16704, 42), (16705, 8), (16706, 4), (16707, 4), (16708, 6), (16709, 12), (16710, 16), (16711, 4), (16712, 8), (16713, 8), (16714, 8), (16715, 4), (16716, 24), (16717, 4), (16718, 8), (16719, 4), (16720, 40), (16721, 4), (16722, 12), (16723, 4), (16724, 12), (16725, 12), (16726, 4), (16727, 4), (16728, 32), (16729, 2), (16730, 16), (16731, 18), (16732, 12), (16733, 4), (16734, 8), (16735, 4), (16736, 12), (16737, 8), (16738, 4), (16739, 4), (16740, 48), (16741, 2), (16742, 8), (16743, 4), (16744, 32), (16745, 8), (16746, 8), (16747, 2), (16748, 12), (16749, 6), (16750, 16), (16751, 4), (16752, 20), (16753, 4), (16754, 4), (16755, 8), (16756, 12), (16757, 4), (16758, 36), (16759, 2), (16760, 16), (16761, 8), (16762, 12), (16763, 2), (16764, 24), (16765, 8), (16766, 8), (16767, 14), (16768, 16), (16769, 4), (16770, 32), (16771, 4), (16772, 12), (16773, 4), (16774, 4), (16775, 12), (16776, 24), (16777, 4), (16778, 4), (16779, 16), (16780, 12), (16781, 4), (16782, 8), (16783, 4), (16784, 10), (16785, 12), (16786, 16), (16787, 2), (16788, 12), (16789, 4), (16790, 16), (16791, 8), (16792, 8), (16793, 4), (16794, 16), (16795, 4), (16796, 24), (16797, 8), (16798, 8), (16799, 4), (16800, 72), (16801, 4), (16802, 8), (16803, 6), (16804, 6), (16805, 4), (16806, 8), (16807, 6), (16808, 16), (16809, 8), (16810, 12), (16811, 2), (16812, 18), (16813, 8), (16814, 8), (16815, 16), (16816, 10), (16817, 4), (16818, 8), (16819, 6), (16820, 18), (16821, 16), (16822, 8), (16823, 2), (16824, 16), (16825, 6), (16826, 8), (16827, 8), (16828, 12), (16829, 2), (16830, 48), (16831, 2), (16832, 14), (16833, 8), (16834, 8), (16835, 16), (16836, 24), (16837, 4), (16838, 4), (16839, 6), (16840, 16), (16841, 4), (16842, 16), (16843, 2), (16844, 6), (16845, 8), (16846, 4), (16847, 4), (16848, 50), (16849, 8), (16850, 12), (16851, 8), (16852, 12), (16853, 4), (16854, 12), (16855, 4), (16856, 24), (16857, 6), (16858, 4), (16859, 4), (16860, 24), (16861, 4), (16862, 4), (16863, 16), (16864, 24), (16865, 4), (16866, 12), (16867, 4), (16868, 6), (16869, 4), (16870, 16), (16871, 2), (16872, 32), (16873, 4), (16874, 16), (16875, 20), (16876, 6), (16877, 4), (16878, 16), (16879, 2), (16880, 20), (16881, 8), (16882, 8), (16883, 2), (16884, 36), (16885, 8), (16886, 4), (16887, 8), (16888, 8), (16889, 2), (16890, 16), (16891, 8), (16892, 12), (16893, 6), (16894, 4), (16895, 8), (16896, 40), (16897, 4), (16898, 16), (16899, 8), (16900, 27), (16901, 2), (16902, 16), (16903, 2), (16904, 8), (16905, 24), (16906, 8), (16907, 8), (16908, 12), (16909, 4), (16910, 16), (16911, 6), (16912, 20), (16913, 4), (16914, 8), (16915, 8), (16916, 6), (16917, 4), (16918, 8), (16919, 4), (16920, 48), (16921, 2), (16922, 4), (16923, 4), (16924, 6), (16925, 6), (16926, 32), (16927, 2), (16928, 18), (16929, 20), (16930, 8), (16931, 2), (16932, 24), (16933, 8), (16934, 4), (16935, 8), (16936, 16), (16937, 2), (16938, 12), (16939, 4), (16940, 36), (16941, 4), (16942, 8), (16943, 2), (16944, 20), (16945, 4), (16946, 8), (16947, 12), (16948, 12), (16949, 4), (16950, 24), (16951, 8), (16952, 16), (16953, 4), (16954, 12), (16955, 4), (16956, 24), (16957, 4), (16958, 8), (16959, 4), (16960, 28), (16961, 4), (16962, 16), (16963, 2), (16964, 6), (16965, 24), (16966, 8), (16967, 6), (16968, 32), (16969, 4), (16970, 8), (16971, 4), (16972, 6), (16973, 4), (16974, 24), (16975, 12), (16976, 10), (16977, 4), (16978, 8), (16979, 2), (16980, 24), (16981, 2), (16982, 8), (16983, 16), (16984, 16), (16985, 8), (16986, 16), (16987, 2), (16988, 12), (16989, 8), (16990, 8), (16991, 4), (16992, 36), (16993, 2), (16994, 8), (16995, 16), (16996, 12), (16997, 4), (16998, 8), (16999, 4), (17000, 32), (17001, 6), (17002, 4), (17003, 6), (17004, 24), (17005, 8), (17006, 8), (17007, 4), (17008, 10), (17009, 4), (17010, 48), (17011, 2), (17012, 6), (17013, 8), (17014, 8), (17015, 8), (17016, 16), (17017, 16), (17018, 8), (17019, 12), (17020, 24), (17021, 2), (17022, 8), (17023, 4), (17024, 32), (17025, 12), (17026, 4), (17027, 2), (17028, 36), (17029, 2), (17030, 16), (17031, 8), (17032, 8), (17033, 2), (17034, 16), (17035, 4), (17036, 6), (17037, 8), (17038, 8), (17039, 4), (17040, 40), (17041, 2), (17042, 4), (17043, 16), (17044, 6), (17045, 8), (17046, 12), (17047, 2), (17048, 8), (17049, 4), (17050, 24), (17051, 6), (17052, 36), (17053, 2), (17054, 4), (17055, 12), (17056, 24), (17057, 4), (17058, 8), (17059, 4), (17060, 12), (17061, 12), (17062, 8), (17063, 4), (17064, 32), (17065, 4), (17066, 16), (17067, 4), (17068, 12), (17069, 6), (17070, 16), (17071, 4), (17072, 20), (17073, 12), (17074, 4), (17075, 6), (17076, 12), (17077, 2), (17078, 4), (17079, 4), (17080, 32), (17081, 8), (17082, 24), (17083, 4), (17084, 6), (17085, 16), (17086, 4), (17087, 4), (17088, 28), (17089, 4), (17090, 8), (17091, 10), (17092, 6), (17093, 2), (17094, 32), (17095, 8), (17096, 8), (17097, 8), (17098, 8), (17099, 2), (17100, 54), (17101, 6), (17102, 8), (17103, 4), (17104, 10), (17105, 8), (17106, 8), (17107, 2), (17108, 24), (17109, 6), (17110, 16), (17111, 4), (17112, 32), (17113, 4), (17114, 8), (17115, 16), (17116, 12), (17117, 2), (17118, 16), (17119, 8), (17120, 24), (17121, 8), (17122, 8), (17123, 2), (17124, 12), (17125, 8), (17126, 4), (17127, 12), (17128, 8), (17129, 4), (17130, 16), (17131, 4), (17132, 6), (17133, 4), (17134, 8), (17135, 8), (17136, 60), (17137, 2), (17138, 16), (17139, 8), (17140, 12), (17141, 4), (17142, 8), (17143, 8), (17144, 8), (17145, 16), (17146, 4), (17147, 4), (17148, 12), (17149, 4), (17150, 24), (17151, 4), (17152, 18), (17153, 4), (17154, 12), (17155, 8), (17156, 6), (17157, 16), (17158, 8), (17159, 2), (17160, 64), (17161, 3), (17162, 4), (17163, 6), (17164, 12), (17165, 4), (17166, 8), (17167, 2), (17168, 20), (17169, 8), (17170, 16), (17171, 8), (17172, 30), (17173, 4), (17174, 8), (17175, 12), (17176, 16), (17177, 4), (17178, 16), (17179, 4), (17180, 12), (17181, 12), (17182, 12), (17183, 2), (17184, 24), (17185, 8), (17186, 8), (17187, 8), (17188, 6), (17189, 2), (17190, 24), (17191, 2), (17192, 16), (17193, 8), (17194, 4), (17195, 8), (17196, 12), (17197, 4), (17198, 4), (17199, 24), (17200, 30), (17201, 4), (17202, 16), (17203, 2), (17204, 24), (17205, 16), (17206, 8), (17207, 2), (17208, 24), (17209, 2), (17210, 8), (17211, 4), (17212, 12), (17213, 4), (17214, 16), (17215, 8), (17216, 14), (17217, 6), (17218, 4), (17219, 4), (17220, 48), (17221, 4), (17222, 8), (17223, 4), (17224, 8), (17225, 12), (17226, 32), (17227, 8), (17228, 12), (17229, 4), (17230, 8), (17231, 2), (17232, 20), (17233, 4), (17234, 8), (17235, 12), (17236, 12), (17237, 4), (17238, 24), (17239, 2), (17240, 16), (17241, 8), (17242, 8), (17243, 4), (17244, 18), (17245, 4), (17246, 4), (17247, 4), (17248, 36), (17249, 4), (17250, 32), (17251, 4), (17252, 12), (17253, 12), (17254, 4), (17255, 16), (17256, 16), (17257, 2), (17258, 4), (17259, 8), (17260, 12), (17261, 4), (17262, 24), (17263, 4), (17264, 20), (17265, 8), (17266, 8), (17267, 4), (17268, 12), (17269, 4), (17270, 16), (17271, 12), (17272, 16), (17273, 4), (17274, 8), (17275, 6), (17276, 12), (17277, 8), (17278, 8), (17279, 4), (17280, 64), (17281, 4), (17282, 4), (17283, 8), (17284, 12), (17285, 4), (17286, 16), (17287, 4), (17288, 8), (17289, 12), (17290, 32), (17291, 2), (17292, 24), (17293, 2), (17294, 4), (17295, 8), (17296, 20), (17297, 6), (17298, 18), (17299, 2), (17300, 18), (17301, 8), (17302, 8), (17303, 8), (17304, 32), (17305, 4), (17306, 8), (17307, 8), (17308, 6), (17309, 4), (17310, 16), (17311, 4), (17312, 12), (17313, 8), (17314, 8), (17315, 4), (17316, 36), (17317, 2), (17318, 8), (17319, 8), (17320, 16), (17321, 2), (17322, 8), (17323, 4), (17324, 12), (17325, 36), (17326, 4), (17327, 2), (17328, 30), (17329, 8), (17330, 8), (17331, 8), (17332, 12), (17333, 2), (17334, 20), (17335, 4), (17336, 16), (17337, 4), (17338, 4), (17339, 4), (17340, 36), (17341, 2), (17342, 16), (17343, 12), (17344, 14), (17345, 4), (17346, 24), (17347, 8), (17348, 6), (17349, 4), (17350, 12), (17351, 2), (17352, 24), (17353, 8), (17354, 4), (17355, 16), (17356, 6), (17357, 4), (17358, 16), (17359, 2), (17360, 40), (17361, 8), (17362, 4), (17363, 4), (17364, 12), (17365, 8), (17366, 8), (17367, 8), (17368, 16), (17369, 4), (17370, 24), (17371, 4), (17372, 12), (17373, 4), (17374, 16), (17375, 8), (17376, 24), (17377, 2), (17378, 4), (17379, 6), (17380, 24), (17381, 8), (17382, 8), (17383, 2), (17384, 16), (17385, 16), (17386, 4), (17387, 2), (17388, 48), (17389, 2), (17390, 16), (17391, 16), (17392, 10), (17393, 2), (17394, 16), (17395, 12), (17396, 6), (17397, 6), (17398, 4), (17399, 4), (17400, 48), (17401, 2), (17402, 16), (17403, 4), (17404, 12), (17405, 6), (17406, 12), (17407, 6), (17408, 22), (17409, 8), (17410, 8), (17411, 4), (17412, 12), (17413, 4), (17414, 4), (17415, 20), (17416, 16), (17417, 2), (17418, 8), (17419, 2), (17420, 24), (17421, 4), (17422, 8), (17423, 8), (17424, 45), (17425, 12), (17426, 4), (17427, 8), (17428, 6), (17429, 4), (17430, 32), (17431, 2), (17432, 8), (17433, 12), (17434, 8), (17435, 8), (17436, 12), (17437, 8), (17438, 4), (17439, 4), (17440, 24), (17441, 4), (17442, 32), (17443, 2), (17444, 18), (17445, 8), (17446, 16), (17447, 4), (17448, 16), (17449, 2), (17450, 12), (17451, 12), (17452, 6), (17453, 4), (17454, 8), (17455, 4), (17456, 10), (17457, 12), (17458, 16), (17459, 8), (17460, 36), (17461, 4), (17462, 4), (17463, 4), (17464, 16), (17465, 8), (17466, 16), (17467, 2), (17468, 12), (17469, 8), (17470, 8), (17471, 2), (17472, 56), (17473, 4), (17474, 4), (17475, 12), (17476, 12), (17477, 2), (17478, 12), (17479, 8), (17480, 32), (17481, 4), (17482, 4), (17483, 2), (17484, 24), (17485, 8), (17486, 8), (17487, 12), (17488, 10), (17489, 2), (17490, 32), (17491, 2), (17492, 6), (17493, 16), (17494, 4), (17495, 4), (17496, 32), (17497, 2), (17498, 8), (17499, 8), (17500, 30), (17501, 8), (17502, 8), (17503, 4), (17504, 12), (17505, 12), (17506, 4), (17507, 8), (17508, 12), (17509, 2), (17510, 16), (17511, 8), (17512, 16), (17513, 4), (17514, 24), (17515, 8), (17516, 12), (17517, 4), (17518, 8), (17519, 2), (17520, 40), (17521, 4), (17522, 4), (17523, 16), (17524, 12), (17525, 6), (17526, 16), (17527, 4), (17528, 16), (17529, 4), (17530, 8), (17531, 4), (17532, 18), (17533, 4), (17534, 8), (17535, 16), (17536, 16), (17537, 8), (17538, 16), (17539, 2), (17540, 12), (17541, 6), (17542, 12), (17543, 4), (17544, 32), (17545, 12), (17546, 8), (17547, 4), (17548, 12), (17549, 8), (17550, 48), (17551, 2), (17552, 10), (17553, 4), (17554, 8), (17555, 4), (17556, 48), (17557, 4), (17558, 4), (17559, 6), (17560, 16), (17561, 4), (17562, 8), (17563, 8), (17564, 6), (17565, 8), (17566, 4), (17567, 4), (17568, 36), (17569, 2), (17570, 16), (17571, 4), (17572, 12), (17573, 2), (17574, 16), (17575, 12), (17576, 16), (17577, 20), (17578, 16), (17579, 2), (17580, 24), (17581, 2), (17582, 8), (17583, 4), (17584, 20), (17585, 4), (17586, 12), (17587, 4), (17588, 6), (17589, 16), (17590, 8), (17591, 6), (17592, 16), (17593, 4), (17594, 8), (17595, 24), (17596, 12), (17597, 2), (17598, 16), (17599, 2), (17600, 42), (17601, 4), (17602, 8), (17603, 4), (17604, 24), (17605, 8), (17606, 4), (17607, 4), (17608, 16), (17609, 2), (17610, 16), (17611, 4), (17612, 24), (17613, 12), (17614, 4), (17615, 8), (17616, 20), (17617, 4), (17618, 8), (17619, 8), (17620, 12), (17621, 4), (17622, 24), (17623, 2), (17624, 8), (17625, 16), (17626, 8), (17627, 2), (17628, 24), (17629, 6), (17630, 16), (17631, 8), (17632, 24), (17633, 8), (17634, 8), (17635, 4), (17636, 6), (17637, 4), (17638, 4), (17639, 4), (17640, 72), (17641, 8), (17642, 4), (17643, 4), (17644, 12), (17645, 4), (17646, 16), (17647, 4), (17648, 10), (17649, 12), (17650, 12), (17651, 4), (17652, 12), (17653, 4), (17654, 16), (17655, 16), (17656, 8), (17657, 2), (17658, 20), (17659, 2), (17660, 12), (17661, 12), (17662, 4), (17663, 4), (17664, 36), (17665, 4), (17666, 12), (17667, 12), (17668, 12), (17669, 2), (17670, 32), (17671, 4), (17672, 12), (17673, 8), (17674, 4), (17675, 12), (17676, 18), (17677, 4), (17678, 4), (17679, 8), (17680, 40), (17681, 2), (17682, 16), (17683, 2), (17684, 6), (17685, 16), (17686, 8), (17687, 4), (17688, 32), (17689, 9), (17690, 16), (17691, 4), (17692, 6), (17693, 4), (17694, 12), (17695, 4), (17696, 24), (17697, 8), (17698, 4), (17699, 4), (17700, 36), (17701, 4), (17702, 8), (17703, 12), (17704, 8), (17705, 4), (17706, 16), (17707, 2), (17708, 12), (17709, 4), (17710, 32), (17711, 4), (17712, 40), (17713, 2), (17714, 8), (17715, 8), (17716, 12), (17717, 4), (17718, 8), (17719, 8), (17720, 16), (17721, 12), (17722, 4), (17723, 4), (17724, 24), (17725, 6), (17726, 4), (17727, 8), (17728, 14), (17729, 2), (17730, 24), (17731, 8), (17732, 24), (17733, 8), (17734, 4), (17735, 4), (17736, 16), (17737, 2), (17738, 12), (17739, 12), (17740, 12), (17741, 4), (17742, 8), (17743, 4), (17744, 10), (17745, 24), (17746, 8), (17747, 2), (17748, 36), (17749, 2), (17750, 16), (17751, 8), (17752, 16), (17753, 4), (17754, 16), (17755, 8), (17756, 12), (17757, 6), (17758, 8), (17759, 8), (17760, 48), (17761, 2), (17762, 8), (17763, 8), (17764, 6), (17765, 16), (17766, 32), (17767, 4), (17768, 8), (17769, 4), (17770, 8), (17771, 4), (17772, 12), (17773, 4), (17774, 4), (17775, 18), (17776, 20), (17777, 4), (17778, 8), (17779, 4), (17780, 24), (17781, 4), (17782, 8), (17783, 2), (17784, 48), (17785, 4), (17786, 4), (17787, 18), (17788, 6), (17789, 2), (17790, 16), (17791, 2), (17792, 16), (17793, 8), (17794, 16), (17795, 4), (17796, 12), (17797, 6), (17798, 8), (17799, 8), (17800, 24), (17801, 4), (17802, 24), (17803, 4), (17804, 6), (17805, 8), (17806, 8), (17807, 2), (17808, 40), (17809, 4), (17810, 16), (17811, 6), (17812, 12), (17813, 4), (17814, 8), (17815, 8), (17816, 16), (17817, 4), (17818, 8), (17819, 4), (17820, 60), (17821, 4), (17822, 16), (17823, 8), (17824, 12), (17825, 12), (17826, 8), (17827, 2), (17828, 6), (17829, 12), (17830, 8), (17831, 4), (17832, 16), (17833, 4), (17834, 8), (17835, 16), (17836, 24), (17837, 2), (17838, 12), (17839, 2), (17840, 20), (17841, 8), (17842, 8), (17843, 4), (17844, 12), (17845, 8), (17846, 4), (17847, 8), (17848, 16), (17849, 4), (17850, 48), (17851, 2), (17852, 6), (17853, 8), (17854, 8), (17855, 4), (17856, 42), (17857, 4), (17858, 4), (17859, 4), (17860, 24), (17861, 4), (17862, 16), (17863, 2), (17864, 32), (17865, 12), (17866, 4), (17867, 4), (17868, 12), (17869, 4), (17870, 8), (17871, 16), (17872, 10), (17873, 4), (17874, 16), (17875, 16), (17876, 12), (17877, 8), (17878, 8), (17879, 4), (17880, 32), (17881, 2), (17882, 4), (17883, 6), (17884, 12), (17885, 12), (17886, 16), (17887, 4), (17888, 24), (17889, 8), (17890, 8), (17891, 2), (17892, 36), (17893, 4), (17894, 8), (17895, 8), (17896, 8), (17897, 4), (17898, 16), (17899, 4), (17900, 18), (17901, 20), (17902, 4), (17903, 2), (17904, 20), (17905, 4), (17906, 8), (17907, 8), (17908, 18), (17909, 2), (17910, 24), (17911, 2), (17912, 8), (17913, 8), (17914, 12), (17915, 4), (17916, 12), (17917, 8), (17918, 12), (17919, 12), (17920, 40), (17921, 2), (17922, 16), (17923, 2), (17924, 6), (17925, 12), (17926, 4), (17927, 8), (17928, 32), (17929, 2), (17930, 16), (17931, 8), (17932, 6), (17933, 4), (17934, 24), (17935, 8), (17936, 20), (17937, 6), (17938, 4), (17939, 2), (17940, 48), (17941, 8), (17942, 4), (17943, 4), (17944, 8), (17945, 8), (17946, 12), (17947, 4), (17948, 12), (17949, 8), (17950, 12), (17951, 4), (17952, 48), (17953, 4), (17954, 8), (17955, 32), (17956, 9), (17957, 2), (17958, 16), (17959, 2), (17960, 16), (17961, 4), (17962, 8), (17963, 8), (17964, 18), (17965, 4), (17966, 8), (17967, 8), (17968, 10), (17969, 8), (17970, 16), (17971, 2), (17972, 6), (17973, 6), (17974, 16), (17975, 6), (17976, 32), (17977, 2), (17978, 8), (17979, 8), (17980, 24), (17981, 2), (17982, 24), (17983, 6), (17984, 14), (17985, 16), (17986, 12), (17987, 2), (17988, 12), (17989, 2), (17990, 16), (17991, 6), (17992, 16), (17993, 4), (17994, 8), (17995, 8), (17996, 12), (17997, 8), (17998, 4), (17999, 4), (18000, 60), (18001, 4), (18002, 4), (18003, 8), (18004, 12), (18005, 8), (18006, 8), (18007, 4), (18008, 8), (18009, 16), (18010, 8), (18011, 8), (18012, 24), (18013, 2), (18014, 4), (18015, 8), (18016, 12), (18017, 4), (18018, 48), (18019, 4), (18020, 24), (18021, 4), (18022, 4), (18023, 4), (18024, 16), (18025, 12), (18026, 4), (18027, 6), (18028, 6), (18029, 6), (18030, 16), (18031, 8), (18032, 30), (18033, 4), (18034, 8), (18035, 4), (18036, 24), (18037, 4), (18038, 8), (18039, 8), (18040, 32), (18041, 2), (18042, 16), (18043, 2), (18044, 12), (18045, 12), (18046, 8), (18047, 2), (18048, 32), (18049, 2), (18050, 18), (18051, 8), (18052, 6), (18053, 4), (18054, 24), (18055, 8), (18056, 16), (18057, 8), (18058, 4), (18059, 2), (18060, 48), (18061, 2), (18062, 8), (18063, 10), (18064, 10), (18065, 4), (18066, 8), (18067, 8), (18068, 6), (18069, 8), (18070, 16), (18071, 4), (18072, 24), (18073, 8), (18074, 8), (18075, 12), (18076, 6), (18077, 2), (18078, 16), (18079, 4), (18080, 24), (18081, 18), (18082, 4), (18083, 6), (18084, 24), (18085, 4), (18086, 4), (18087, 4), (18088, 32), (18089, 2), (18090, 32), (18091, 4), (18092, 6), (18093, 8), (18094, 8), (18095, 16), (18096, 40), (18097, 2), (18098, 4), (18099, 6), (18100, 18), (18101, 4), (18102, 16), (18103, 4), (18104, 16), (18105, 16), (18106, 8), (18107, 4), (18108, 18), (18109, 8), (18110, 8), (18111, 4), (18112, 14), (18113, 4), (18114, 8), (18115, 4), (18116, 12), (18117, 16), (18118, 4), (18119, 2), (18120, 32), (18121, 2), (18122, 16), (18123, 8), (18124, 12), (18125, 10), (18126, 24), (18127, 2), (18128, 20), (18129, 4), (18130, 24), (18131, 2), (18132, 12), (18133, 2), (18134, 4), (18135, 24), (18136, 8), (18137, 4), (18138, 8), (18139, 8), (18140, 12), (18141, 4), (18142, 8), (18143, 2), (18144, 60), (18145, 8), (18146, 8), (18147, 8), (18148, 12), (18149, 2), (18150, 36), (18151, 4), (18152, 8), (18153, 6), (18154, 8), (18155, 4), (18156, 24), (18157, 4), (18158, 8), (18159, 4), (18160, 20), (18161, 8), (18162, 12), (18163, 4), (18164, 12), (18165, 16), (18166, 8), (18167, 4), (18168, 16), (18169, 2), (18170, 16), (18171, 8), (18172, 24), (18173, 4), (18174, 16), (18175, 6), (18176, 18), (18177, 8), (18178, 8), (18179, 8), (18180, 36), (18181, 2), (18182, 4), (18183, 16), (18184, 8), (18185, 4), (18186, 16), (18187, 4), (18188, 6), (18189, 12), (18190, 16), (18191, 2), (18192, 20), (18193, 8), (18194, 8), (18195, 8), (18196, 6), (18197, 4), (18198, 16), (18199, 2), (18200, 48), (18201, 4), (18202, 8), (18203, 4), (18204, 24), (18205, 8), (18206, 4), (18207, 18), (18208, 12), (18209, 4), (18210, 16), (18211, 2), (18212, 12), (18213, 8), (18214, 8), (18215, 4), (18216, 48), (18217, 2), (18218, 4), (18219, 4), (18220, 12), (18221, 8), (18222, 8), (18223, 2), (18224, 20), (18225, 21), (18226, 8), (18227, 4), (18228, 36), (18229, 2), (18230, 8), (18231, 8), (18232, 16), (18233, 2), (18234, 12), (18235, 8), (18236, 12), (18237, 4), (18238, 8), (18239, 8), (18240, 56), (18241, 8), (18242, 8), (18243, 6), (18244, 6), (18245, 8), (18246, 8), (18247, 4), (18248, 8), (18249, 16), (18250, 16), (18251, 2), (18252, 36), (18253, 2), (18254, 4), (18255, 8), (18256, 20), (18257, 2), (18258, 16), (18259, 6), (18260, 24), (18261, 6), (18262, 8), (18263, 4), (18264, 16), (18265, 8), (18266, 4), (18267, 4), (18268, 6), (18269, 2), (18270, 48), (18271, 6), (18272, 12), (18273, 4), (18274, 4), (18275, 12), (18276, 12), (18277, 6), (18278, 16), (18279, 8), (18280, 16), (18281, 4), (18282, 16), (18283, 4), (18284, 12), (18285, 16), (18286, 8), (18287, 2), (18288, 30), (18289, 2), (18290, 16), (18291, 16), (18292, 12), (18293, 4), (18294, 8), (18295, 4), (18296, 8), (18297, 12), (18298, 8), (18299, 4), (18300, 36), (18301, 2), (18302, 4), (18303, 4), (18304, 32), (18305, 8), (18306, 20), (18307, 2), (18308, 12), (18309, 8), (18310, 8), (18311, 2), (18312, 32), (18313, 2), (18314, 4), (18315, 24), (18316, 12), (18317, 4), (18318, 16), (18319, 4), (18320, 20), (18321, 8), (18322, 4), (18323, 4), (18324, 18), (18325, 6), (18326, 24), (18327, 8), (18328, 16), (18329, 2), (18330, 32), (18331, 4), (18332, 6), (18333, 16), (18334, 8), (18335, 8), (18336, 24), (18337, 4), (18338, 8), (18339, 4), (18340, 24), (18341, 2), (18342, 12), (18343, 8), (18344, 8), (18345, 8), (18346, 4), (18347, 4), (18348, 24), (18349, 4), (18350, 12), (18351, 6), (18352, 20), (18353, 2), (18354, 32), (18355, 4), (18356, 12), (18357, 8), (18358, 8), (18359, 4), (18360, 64), (18361, 8), (18362, 4), (18363, 4), (18364, 6), (18365, 4), (18366, 8), (18367, 2), (18368, 28), (18369, 12), (18370, 16), (18371, 2), (18372, 12), (18373, 4), (18374, 4), (18375, 24), (18376, 8), (18377, 8), (18378, 12), (18379, 2), (18380, 12), (18381, 8), (18382, 16), (18383, 4), (18384, 20), (18385, 4), (18386, 8), (18387, 10), (18388, 6), (18389, 8), (18390, 16), (18391, 4), (18392, 24), (18393, 4), (18394, 8), (18395, 8), (18396, 36), (18397, 2), (18398, 4), (18399, 4), (18400, 36), (18401, 2), (18402, 8), (18403, 8), (18404, 12), (18405, 12), (18406, 4), (18407, 4), (18408, 32), (18409, 4), (18410, 16), (18411, 12), (18412, 6), (18413, 2), (18414, 32), (18415, 8), (18416, 10), (18417, 8), (18418, 4), (18419, 4), (18420, 24), (18421, 6), (18422, 8), (18423, 12), (18424, 24), (18425, 12), (18426, 16), (18427, 2), (18428, 12), (18429, 4), (18430, 16), (18431, 4), (18432, 36), (18433, 2), (18434, 8), (18435, 8), (18436, 12), (18437, 4), (18438, 16), (18439, 2), (18440, 16), (18441, 8), (18442, 4), (18443, 2), (18444, 24), (18445, 16), (18446, 8), (18447, 16), (18448, 10), (18449, 4), (18450, 36), (18451, 2), (18452, 12), (18453, 4), (18454, 4), (18455, 4), (18456, 16), (18457, 2), (18458, 8), (18459, 12), (18460, 24), (18461, 2), (18462, 16), (18463, 4), (18464, 12), (18465, 8), (18466, 8), (18467, 4), (18468, 36), (18469, 8), (18470, 8), (18471, 8), (18472, 8), (18473, 12), (18474, 8), (18475, 6), (18476, 12), (18477, 6), (18478, 4), (18479, 4), (18480, 80), (18481, 2), (18482, 4), (18483, 8), (18484, 6), (18485, 4), (18486, 24), (18487, 8), (18488, 8), (18489, 4), (18490, 12), (18491, 6), (18492, 24), (18493, 2), (18494, 8), (18495, 16), (18496, 21), (18497, 4), (18498, 8), (18499, 4), (18500, 24), (18501, 8), (18502, 12), (18503, 2), (18504, 24), (18505, 4), (18506, 8), (18507, 8), (18508, 12), (18509, 4), (18510, 16), (18511, 4), (18512, 20), (18513, 18), (18514, 4), (18515, 12), (18516, 12), (18517, 2), (18518, 8), (18519, 4), (18520, 16), (18521, 2), (18522, 32), (18523, 2), (18524, 12), (18525, 24), (18526, 8), (18527, 4), (18528, 24), (18529, 4), (18530, 16), (18531, 12), (18532, 12), (18533, 4), (18534, 8), (18535, 8), (18536, 16), (18537, 8), (18538, 16), (18539, 2), (18540, 36), (18541, 2), (18542, 8), (18543, 8), (18544, 20), (18545, 4), (18546, 16), (18547, 4), (18548, 6), (18549, 10), (18550, 24), (18551, 4), (18552, 16), (18553, 2), (18554, 4), (18555, 8), (18556, 6), (18557, 8), (18558, 12), (18559, 4), (18560, 32), (18561, 8), (18562, 4), (18563, 4), (18564, 48), (18565, 8), (18566, 4), (18567, 6), (18568, 16), (18569, 4), (18570, 16), (18571, 6), (18572, 6), (18573, 8), (18574, 8), (18575, 6), (18576, 40), (18577, 4), (18578, 8), (18579, 8), (18580, 12), (18581, 4), (18582, 16), (18583, 2), (18584, 16), (18585, 24), (18586, 4), (18587, 2), (18588, 12), (18589, 4), (18590, 24), (18591, 4), (18592, 24), (18593, 2), (18594, 12), (18595, 4), (18596, 6), (18597, 4), (18598, 8), (18599, 4), (18600, 48), (18601, 8), (18602, 8), (18603, 16), (18604, 6), (18605, 6), (18606, 16), (18607, 4), (18608, 10), (18609, 4), (18610, 8), (18611, 4), (18612, 36), (18613, 4), (18614, 8), (18615, 16), (18616, 16), (18617, 2), (18618, 16), (18619, 4), (18620, 36), (18621, 6), (18622, 4), (18623, 4), (18624, 28), (18625, 8), (18626, 8), (18627, 8), (18628, 6), (18629, 4), (18630, 40), (18631, 4), (18632, 16), (18633, 4), (18634, 16), (18635, 4), (18636, 12), (18637, 2), (18638, 4), (18639, 12), (18640, 20), (18641, 4), (18642, 16), (18643, 4), (18644, 12), (18645, 16), (18646, 4), (18647, 4), (18648, 48), (18649, 4), (18650, 12), (18651, 4), (18652, 6), (18653, 4), (18654, 8), (18655, 16), (18656, 24), (18657, 8), (18658, 8), (18659, 4), (18660, 24), (18661, 2), (18662, 16), (18663, 4), (18664, 8), (18665, 4), (18666, 24), (18667, 4), (18668, 12), (18669, 12), (18670, 8), (18671, 2), (18672, 20), (18673, 4), (18674, 4), (18675, 18), (18676, 24), (18677, 4), (18678, 16), (18679, 2), (18680, 16), (18681, 8), (18682, 4), (18683, 8), (18684, 24), (18685, 8), (18686, 4), (18687, 4), (18688, 18), (18689, 4), (18690, 32), (18691, 2), (18692, 6), (18693, 12), (18694, 8), (18695, 4), (18696, 32), (18697, 4), (18698, 4), (18699, 8), (18700, 36), (18701, 2), (18702, 12), (18703, 4), (18704, 20), (18705, 16), (18706, 8), (18707, 4), (18708, 12), (18709, 4), (18710, 8), (18711, 24), (18712, 8), (18713, 2), (18714, 8), (18715, 8), (18716, 6), (18717, 8), (18718, 12), (18719, 2), (18720, 72), (18721, 4), (18722, 16), (18723, 6), (18724, 12), (18725, 12), (18726, 8), (18727, 4), (18728, 8), (18729, 6), (18730, 8), (18731, 2), (18732, 24), (18733, 8), (18734, 16), (18735, 8), (18736, 10), (18737, 4), (18738, 16), (18739, 4), (18740, 12), (18741, 4), (18742, 4), (18743, 2), (18744, 32), (18745, 8), (18746, 16), (18747, 6), (18748, 12), (18749, 2), (18750, 24), (18751, 4), (18752, 14), (18753, 16), (18754, 4), (18755, 12), (18756, 18), (18757, 2), (18758, 8), (18759, 12), (18760, 32), (18761, 4), (18762, 16), (18763, 4), (18764, 6), (18765, 16), (18766, 8), (18767, 6), (18768, 40), (18769, 3), (18770, 8), (18771, 4), (18772, 18), (18773, 2), (18774, 24), (18775, 6), (18776, 8), (18777, 8), (18778, 8), (18779, 4), (18780, 24), (18781, 4), (18782, 4), (18783, 6), (18784, 12), (18785, 12), (18786, 16), (18787, 2), (18788, 24), (18789, 4), (18790, 8), (18791, 8), (18792, 40), (18793, 2), (18794, 4), (18795, 16), (18796, 12), (18797, 2), (18798, 16), (18799, 4), (18800, 30), (18801, 6), (18802, 16), (18803, 2), (18804, 12), (18805, 4), (18806, 4), (18807, 4), (18808, 8), (18809, 4), (18810, 48), (18811, 4), (18812, 6), (18813, 4), (18814, 8), (18815, 8), (18816, 48), (18817, 4), (18818, 6), (18819, 16), (18820, 12), (18821, 8), (18822, 8), (18823, 4), (18824, 16), (18825, 12), (18826, 4), (18827, 4), (18828, 18), (18829, 4), (18830, 16), (18831, 4), (18832, 20), (18833, 4), (18834, 16), (18835, 4), (18836, 12), (18837, 24), (18838, 4), (18839, 2), (18840, 32), (18841, 4), (18842, 4), (18843, 8), (18844, 12), (18845, 4), (18846, 16), (18847, 4), (18848, 24), (18849, 8), (18850, 24), (18851, 4), (18852, 12), (18853, 4), (18854, 8), (18855, 12), (18856, 8), (18857, 4), (18858, 16), (18859, 2), (18860, 24), (18861, 4), (18862, 4), (18863, 4), (18864, 30), (18865, 16), (18866, 4), (18867, 8), (18868, 12), (18869, 2), (18870, 32), (18871, 4), (18872, 16), (18873, 10), (18874, 4), (18875, 8), (18876, 36), (18877, 4), (18878, 4), (18879, 16), (18880, 28), (18881, 4), (18882, 12), (18883, 4), (18884, 6), (18885, 8), (18886, 16), (18887, 8), (18888, 16), (18889, 4), (18890, 8), (18891, 6), (18892, 6), (18893, 4), (18894, 16), (18895, 4), (18896, 10), (18897, 4), (18898, 8), (18899, 2), (18900, 72), (18901, 4), (18902, 8), (18903, 4), (18904, 16), (18905, 8), (18906, 16), (18907, 8), (18908, 12), (18909, 12), (18910, 16), (18911, 2), (18912, 24), (18913, 2), (18914, 12), (18915, 16), (18916, 6), (18917, 2), (18918, 12), (18919, 2), (18920, 32), (18921, 16), (18922, 4), (18923, 4), (18924, 24), (18925, 6), (18926, 4), (18927, 8), (18928, 30), (18929, 4), (18930, 16), (18931, 4), (18932, 6), (18933, 4), (18934, 4), (18935, 8), (18936, 24), (18937, 4), (18938, 8), (18939, 8), (18940, 12), (18941, 8), (18942, 32), (18943, 4), (18944, 20), (18945, 12), (18946, 4), (18947, 2), (18948, 12), (18949, 4), (18950, 12), (18951, 4), (18952, 16), (18953, 4), (18954, 28), (18955, 8), (18956, 12), (18957, 8), (18958, 4), (18959, 2), (18960, 40), (18961, 4), (18962, 8), (18963, 18), (18964, 12), (18965, 4), (18966, 16), (18967, 4), (18968, 8), (18969, 4), (18970, 16), (18971, 4), (18972, 36), (18973, 2), (18974, 8), (18975, 24), (18976, 12), (18977, 4), (18978, 8), (18979, 2), (18980, 24), (18981, 16), (18982, 4), (18983, 4), (18984, 32), (18985, 4), (18986, 8), (18987, 4), (18988, 12), (18989, 4), (18990, 24), (18991, 4), (18992, 10), (18993, 8), (18994, 4), (18995, 8), (18996, 12), (18997, 6), (18998, 16), (18999, 6), (19000, 32), (19001, 2), (19002, 8), (19003, 4), (19004, 6), (19005, 16), (19006, 16), (19007, 4), (19008, 56), (19009, 2), (19010, 8), (19011, 4), (19012, 18), (19013, 2), (19014, 8), (19015, 4), (19016, 8), (19017, 6), (19018, 8), (19019, 16), (19020, 24), (19021, 4), (19022, 4), (19023, 8), (19024, 20), (19025, 6), (19026, 24), (19027, 4), (19028, 12), (19029, 4), (19030, 16), (19031, 2), (19032, 32), (19033, 4), (19034, 8), (19035, 20), (19036, 6), (19037, 2), (19038, 16), (19039, 4), (19040, 48), (19041, 8), (19042, 4), (19043, 4), (19044, 27), (19045, 8), (19046, 8), (19047, 8), (19048, 8), (19049, 4), (19050, 24), (19051, 2), (19052, 12), (19053, 12), (19054, 8), (19055, 8), (19056, 20), (19057, 8), (19058, 8), (19059, 4), (19060, 12), (19061, 6), (19062, 16), (19063, 4), (19064, 8), (19065, 16), (19066, 4), (19067, 4), (19068, 24), (19069, 2), (19070, 8), (19071, 12), (19072, 16), (19073, 2), (19074, 24), (19075, 12), (19076, 12), (19077, 4), (19078, 4), (19079, 2), (19080, 48), (19081, 2), (19082, 16), (19083, 4), (19084, 12), (19085, 8), (19086, 8), (19087, 2), (19088, 10), (19089, 16), (19090, 16), (19091, 4), (19092, 24), (19093, 4), (19094, 4), (19095, 16), (19096, 32), (19097, 6), (19098, 12), (19099, 4), (19100, 18), (19101, 4), (19102, 4), (19103, 4), (19104, 24), (19105, 4), (19106, 8), (19107, 12), (19108, 12), (19109, 4), (19110, 48), (19111, 4), (19112, 8), (19113, 8), (19114, 8), (19115, 4), (19116, 30), (19117, 4), (19118, 12), (19119, 4), (19120, 20), (19121, 2), (19122, 8), (19123, 4), (19124, 12), (19125, 24), (19126, 8), (19127, 4), (19128, 16), (19129, 8), (19130, 8), (19131, 8), (19132, 6), (19133, 6), (19134, 12), (19135, 8), (19136, 28), (19137, 4), (19138, 8), (19139, 2), (19140, 48), (19141, 2), (19142, 8), (19143, 8), (19144, 8), (19145, 8), (19146, 8), (19147, 4), (19148, 6), (19149, 8), (19150, 12), (19151, 4), (19152, 60), (19153, 4), (19154, 8), (19155, 8), (19156, 6), (19157, 2), (19158, 16), (19159, 12), (19160, 16), (19161, 6), (19162, 16), (19163, 2), (19164, 12), (19165, 4), (19166, 12), (19167, 4), (19168, 12), (19169, 4), (19170, 32), (19171, 4), (19172, 6), (19173, 16), (19174, 4), (19175, 12), (19176, 32), (19177, 4), (19178, 8), (19179, 6), (19180, 24), (19181, 2), (19182, 16), (19183, 2), (19184, 20), (19185, 8), (19186, 8), (19187, 4), (19188, 36), (19189, 4), (19190, 16), (19191, 4), (19192, 8), (19193, 4), (19194, 16), (19195, 8), (19196, 6), (19197, 12), (19198, 8), (19199, 4), (19200, 54), (19201, 8), (19202, 4), (19203, 8), (19204, 6), (19205, 8), (19206, 24), (19207, 2), (19208, 20), (19209, 8), (19210, 16), (19211, 2), (19212, 12), (19213, 2), (19214, 8), (19215, 24), (19216, 10), (19217, 4), (19218, 8), (19219, 2), (19220, 18), (19221, 8), (19222, 8), (19223, 4), (19224, 32), (19225, 6), (19226, 4), (19227, 16), (19228, 24), (19229, 8), (19230, 16), (19231, 2), (19232, 12), (19233, 6), (19234, 8), (19235, 4), (19236, 24), (19237, 2), (19238, 4), (19239, 12), (19240, 32), (19241, 4), (19242, 12), (19243, 4), (19244, 12), (19245, 8), (19246, 4), (19247, 4), (19248, 20), (19249, 2), (19250, 32), (19251, 16), (19252, 6), (19253, 4), (19254, 8), (19255, 4), (19256, 16), (19257, 12), (19258, 4), (19259, 2), (19260, 36), (19261, 8), (19262, 4), (19263, 4), (19264, 28), (19265, 4), (19266, 24), (19267, 2), (19268, 6), (19269, 6), (19270, 16), (19271, 4), (19272, 32), (19273, 2), (19274, 8), (19275, 12), (19276, 12), (19277, 4), (19278, 40), (19279, 4), (19280, 20), (19281, 4), (19282, 8), (19283, 4), (19284, 12), (19285, 16), (19286, 4), (19287, 6), (19288, 8), (19289, 2), (19290, 16), (19291, 4), (19292, 24), (19293, 8), (19294, 8), (19295, 8), (19296, 36), (19297, 4), (19298, 4), (19299, 8), (19300, 18), (19301, 2), (19302, 8), (19303, 4), (19304, 16), (19305, 32), (19306, 12), (19307, 4), (19308, 12), (19309, 2), (19310, 8), (19311, 8), (19312, 20), (19313, 8), (19314, 24), (19315, 4), (19316, 12), (19317, 8), (19318, 8), (19319, 2), (19320, 64), (19321, 3), (19322, 4), (19323, 12), (19324, 6), (19325, 6), (19326, 8), (19327, 8), (19328, 16), (19329, 8), (19330, 8), (19331, 4), (19332, 24), (19333, 2), (19334, 8), (19335, 8), (19336, 8), (19337, 4), (19338, 16), (19339, 4), (19340, 12), (19341, 12), (19342, 8), (19343, 6), (19344, 40), (19345, 8), (19346, 8), (19347, 4), (19348, 12), (19349, 4), (19350, 36), (19351, 4), (19352, 16), (19353, 4), (19354, 4), (19355, 12), (19356, 12), (19357, 4), (19358, 4), (19359, 10), (19360, 36), (19361, 4), (19362, 16), (19363, 6), (19364, 12), (19365, 8), (19366, 8), (19367, 4), (19368, 24), (19369, 4), (19370, 16), (19371, 8), (19372, 12), (19373, 2), (19374, 8), (19375, 10), (19376, 20), (19377, 6), (19378, 4), (19379, 2), (19380, 48), (19381, 2), (19382, 8), (19383, 16), (19384, 8), (19385, 4), (19386, 16), (19387, 2), (19388, 12), (19389, 8), (19390, 16), (19391, 2), (19392, 28), (19393, 8), (19394, 4), (19395, 12), (19396, 12), (19397, 8), (19398, 16), (19399, 4), (19400, 24), (19401, 8), (19402, 8), (19403, 2), (19404, 54), (19405, 4), (19406, 8), (19407, 4), (19408, 10), (19409, 4), (19410, 16), (19411, 8), (19412, 12), (19413, 8), (19414, 8), (19415, 8), (19416, 16), (19417, 2), (19418, 16), (19419, 4), (19420, 12), (19421, 2), (19422, 24), (19423, 2), (19424, 12), (19425, 24), (19426, 8), (19427, 2), (19428, 12), (19429, 2), (19430, 16), (19431, 12), (19432, 16), (19433, 2), (19434, 16), (19435, 12), (19436, 12), (19437, 16), (19438, 4), (19439, 4), (19440, 60), (19441, 2), (19442, 4), (19443, 4), (19444, 6), (19445, 4), (19446, 16), (19447, 2), (19448, 32), (19449, 6), (19450, 12), (19451, 4), (19452, 12), (19453, 6), (19454, 8), (19455, 8), (19456, 22), (19457, 2), (19458, 24), (19459, 8), (19460, 24), (19461, 8), (19462, 8), (19463, 2), (19464, 16), (19465, 8), (19466, 4), (19467, 16), (19468, 12), (19469, 2), (19470, 32), (19471, 2), (19472, 10), (19473, 4), (19474, 16), (19475, 12), (19476, 18), (19477, 2), (19478, 4), (19479, 8), (19480, 16), (19481, 12), (19482, 16), (19483, 2), (19484, 6), (19485, 12), (19486, 4), (19487, 4), (19488, 48), (19489, 2), (19490, 8), (19491, 8), (19492, 12), (19493, 4), (19494, 24), (19495, 8), (19496, 8), (19497, 8), (19498, 4), (19499, 8), (19500, 48), (19501, 2), (19502, 12), (19503, 12), (19504, 20), (19505, 8), (19506, 8), (19507, 2), (19508, 6), (19509, 8), (19510, 8), (19511, 4), (19512, 24), (19513, 8), (19514, 8), (19515, 8), (19516, 24), (19517, 4), (19518, 8), (19519, 4), (19520, 28), (19521, 10), (19522, 8), (19523, 4), (19524, 12), (19525, 12), (19526, 8), (19527, 8), (19528, 8), (19529, 4), (19530, 48), (19531, 2), (19532, 12), (19533, 8), (19534, 4), (19535, 4), (19536, 40), (19537, 4), (19538, 4), (19539, 12), (19540, 12), (19541, 2), (19542, 8), (19543, 2), (19544, 16), (19545, 8), (19546, 8), (19547, 4), (19548, 24), (19549, 4), (19550, 24), (19551, 16), (19552, 24), (19553, 2), (19554, 8), (19555, 4), (19556, 6), (19557, 12), (19558, 16), (19559, 2), (19560, 32), (19561, 4), (19562, 4), (19563, 4), (19564, 12), (19565, 16), (19566, 12), (19567, 4), (19568, 10), (19569, 8), (19570, 16), (19571, 2), (19572, 24), (19573, 6), (19574, 4), (19575, 24), (19576, 8), (19577, 2), (19578, 16), (19579, 4), (19580, 24), (19581, 8), (19582, 4), (19583, 2), (19584, 48), (19585, 4), (19586, 8), (19587, 4), (19588, 12), (19589, 4), (19590, 16), (19591, 8), (19592, 16), (19593, 12), (19594, 8), (19595, 4), (19596, 24), (19597, 2), (19598, 8), (19599, 8), (19600, 45), (19601, 4), (19602, 30), (19603, 2), (19604, 18), (19605, 8), (19606, 4), (19607, 4), (19608, 32), (19609, 2), (19610, 16), (19611, 6), (19612, 6), (19613, 4), (19614, 16), (19615, 4), (19616, 12), (19617, 8), (19618, 8), (19619, 4), (19620, 36), (19621, 4), (19622, 4), (19623, 8), (19624, 16), (19625, 8), (19626, 8), (19627, 4), (19628, 12), (19629, 8), (19630, 16), (19631, 4), (19632, 20), (19633, 4), (19634, 4), (19635, 32), (19636, 6), (19637, 4), (19638, 12), (19639, 4), (19640, 16), (19641, 4), (19642, 16), (19643, 4), (19644, 12), (19645, 4), (19646, 16), (19647, 12), (19648, 14), (19649, 6), (19650, 24), (19651, 4), (19652, 12), (19653, 4), (19654, 8), (19655, 4), (19656, 64), (19657, 4), (19658, 4), (19659, 4), (19660, 12), (19661, 2), (19662, 16), (19663, 6), (19664, 10), (19665, 24), (19666, 4), (19667, 4), (19668, 24), (19669, 8), (19670, 16), (19671, 8), (19672, 8), (19673, 4), (19674, 12), (19675, 6), (19676, 6), (19677, 8), (19678, 4), (19679, 4), (19680, 48), (19681, 2), (19682, 8), (19683, 10), (19684, 24), (19685, 8), (19686, 16), (19687, 2), (19688, 16), (19689, 4), (19690, 16), (19691, 8), (19692, 18), (19693, 4), (19694, 8), (19695, 16), (19696, 10), (19697, 2), (19698, 24), (19699, 2), (19700, 18), (19701, 12), (19702, 4), (19703, 8), (19704, 16), (19705, 8), (19706, 8), (19707, 4), (19708, 12), (19709, 2), (19710, 32), (19711, 4), (19712, 36), (19713, 4), (19714, 4), (19715, 4), (19716, 24), (19717, 2), (19718, 4), (19719, 12), (19720, 32), (19721, 8), (19722, 16), (19723, 6), (19724, 6), (19725, 12), (19726, 8), (19727, 2), (19728, 30), (19729, 4), (19730, 8), (19731, 4), (19732, 6), (19733, 4), (19734, 32), (19735, 4), (19736, 8), (19737, 16), (19738, 8), (19739, 2), (19740, 48), (19741, 4), (19742, 4), (19743, 4), (19744, 12), (19745, 8), (19746, 12), (19747, 12), (19748, 6), (19749, 8), (19750, 16), (19751, 2), (19752, 16), (19753, 2), (19754, 16), (19755, 12), (19756, 12), (19757, 4), (19758, 16), (19759, 2), (19760, 40), (19761, 8), (19762, 8), (19763, 2), (19764, 30), (19765, 8), (19766, 4), (19767, 8), (19768, 16), (19769, 4), (19770, 16), (19771, 4), (19772, 6), (19773, 12), (19774, 4), (19775, 12), (19776, 28), (19777, 2), (19778, 16), (19779, 8), (19780, 24), (19781, 4), (19782, 24), (19783, 4), (19784, 8), (19785, 8), (19786, 8), (19787, 4), (19788, 24), (19789, 8), (19790, 8), (19791, 8), (19792, 10), (19793, 2), (19794, 8), (19795, 8), (19796, 18), (19797, 4), (19798, 8), (19799, 4), (19800, 72), (19801, 2), (19802, 4), (19803, 16), (19804, 6), (19805, 8), (19806, 8), (19807, 4), (19808, 12), (19809, 12), (19810, 16), (19811, 4), (19812, 24), (19813, 2), (19814, 4), (19815, 8), (19816, 8), (19817, 8), (19818, 16), (19819, 2), (19820, 12), (19821, 4), (19822, 16), (19823, 4), (19824, 40), (19825, 12), (19826, 8), (19827, 6), (19828, 6), (19829, 4), (19830, 16), (19831, 4), (19832, 16), (19833, 8), (19834, 8), (19835, 4), (19836, 36), (19837, 4), (19838, 16), (19839, 8), (19840, 32), (19841, 2), (19842, 8), (19843, 2), (19844, 18), (19845, 30), (19846, 4), (19847, 4), (19848, 16), (19849, 4), (19850, 12), (19851, 8), (19852, 12), (19853, 2), (19854, 12), (19855, 12), (19856, 20), (19857, 4), (19858, 4), (19859, 4), (19860, 24), (19861, 2), (19862, 4), (19863, 6), (19864, 16), (19865, 8), (19866, 32), (19867, 2), (19868, 6), (19869, 8), (19870, 8), (19871, 4), (19872, 48), (19873, 8), (19874, 8), (19875, 16), (19876, 6), (19877, 8), (19878, 8), (19879, 4), (19880, 32), (19881, 9), (19882, 4), (19883, 4), (19884, 12), (19885, 8), (19886, 8), (19887, 8), (19888, 20), (19889, 2), (19890, 48), (19891, 2), (19892, 6), (19893, 8), (19894, 16), (19895, 8), (19896, 16), (19897, 4), (19898, 4), (19899, 16), (19900, 18), (19901, 4), (19902, 16), (19903, 4), (19904, 14), (19905, 8), (19906, 8), (19907, 4), (19908, 36), (19909, 4), (19910, 16), (19911, 4), (19912, 16), (19913, 2), (19914, 8), (19915, 8), (19916, 12), (19917, 6), (19918, 8), (19919, 2), (19920, 40), (19921, 4), (19922, 8), (19923, 8), (19924, 12), (19925, 6), (19926, 24), (19927, 2), (19928, 16), (19929, 16), (19930, 8), (19931, 4), (19932, 24), (19933, 4), (19934, 4), (19935, 12), (19936, 24), (19937, 2), (19938, 8), (19939, 4), (19940, 12), (19941, 12), (19942, 12), (19943, 12), (19944, 24), (19945, 4), (19946, 4), (19947, 8), (19948, 6), (19949, 2), (19950, 48), (19951, 4), (19952, 20), (19953, 8), (19954, 8), (19955, 8), (19956, 12), (19957, 4), (19958, 8), (19959, 4), (19960, 16), (19961, 2), (19962, 12), (19963, 2), (19964, 24), (19965, 16), (19966, 8), (19967, 4), (19968, 40), (19969, 4), (19970, 8), (19971, 12), (19972, 6), (19973, 2), (19974, 8), (19975, 12), (19976, 16), (19977, 4), (19978, 8), (19979, 2), (19980, 48), (19981, 8), (19982, 8), (19983, 4), (19984, 10), (19985, 8), (19986, 8), (19987, 8), (19988, 12), (19989, 6), (19990, 8), (19991, 2), (19992, 48), (19993, 2), (19994, 8), (19995, 16), (19996, 6), (19997, 2), (19998, 24), (19999, 4), (20000, 30), (20001, 8), (20002, 8), (20003, 4), (20004, 12), (20005, 4), (20006, 8), (20007, 20), (20008, 16), (20009, 8), (20010, 32), (20011, 2), (20012, 6), (20013, 8), (20014, 4), (20015, 4), (20016, 30), (20017, 4), (20018, 4), (20019, 4), (20020, 48), (20021, 2), (20022, 16), (20023, 2), (20024, 8), (20025, 18), (20026, 16), (20027, 4), (20028, 12), (20029, 2), (20030, 8), (20031, 8), (20032, 14), (20033, 8), (20034, 32), (20035, 4), (20036, 6), (20037, 4), (20038, 8), (20039, 4), (20040, 32), (20041, 6), (20042, 8), (20043, 12), (20044, 6), (20045, 8), (20046, 16), (20047, 2), (20048, 20), (20049, 8), (20050, 12), (20051, 2), (20052, 18), (20053, 4), (20054, 8), (20055, 16), (20056, 16), (20057, 4), (20058, 8), (20059, 4), (20060, 24), (20061, 8), (20062, 8), (20063, 2), (20064, 48), (20065, 4), (20066, 8), (20067, 4), (20068, 12), (20069, 8), (20070, 24), (20071, 2), (20072, 16), (20073, 4), (20074, 4), (20075, 12), (20076, 24), (20077, 4), (20078, 4), (20079, 12), (20080, 20), (20081, 4), (20082, 8), (20083, 8), (20084, 6), (20085, 16), (20086, 12), (20087, 4), (20088, 40), (20089, 2), (20090, 24), (20091, 8), (20092, 6), (20093, 4), (20094, 16), (20095, 4), (20096, 16), (20097, 24), (20098, 8), (20099, 4), (20100, 36), (20101, 2), (20102, 12), (20103, 4), (20104, 16), (20105, 4), (20106, 12), (20107, 2), (20108, 12), (20109, 4), (20110, 8), (20111, 12), (20112, 20), (20113, 2), (20114, 8), (20115, 16), (20116, 12), (20117, 2), (20118, 16), (20119, 8), (20120, 16), (20121, 8), (20122, 4), (20123, 2), (20124, 36), (20125, 16), (20126, 8), (20127, 4), (20128, 24), (20129, 2), (20130, 32), (20131, 4), (20132, 12), (20133, 6), (20134, 4), (20135, 4), (20136, 16), (20137, 4), (20138, 4), (20139, 12), (20140, 24), (20141, 4), (20142, 16), (20143, 2), (20144, 10), (20145, 16), (20146, 8), (20147, 2), (20148, 24), (20149, 2), (20150, 24), (20151, 6), (20152, 16), (20153, 4), (20154, 8), (20155, 8), (20156, 6), (20157, 4), (20158, 4), (20159, 4), (20160, 84), (20161, 2), (20162, 8), (20163, 16), (20164, 9), (20165, 8), (20166, 8), (20167, 8), (20168, 8), (20169, 12), (20170, 8), (20171, 4), (20172, 18), (20173, 2), (20174, 16), (20175, 12), (20176, 20), (20177, 2), (20178, 24), (20179, 4), (20180, 12), (20181, 12), (20182, 4), (20183, 2), (20184, 24), (20185, 8), (20186, 4), (20187, 6), (20188, 18), (20189, 4), (20190, 16), (20191, 4), (20192, 12), (20193, 8), (20194, 8), (20195, 8), (20196, 48), (20197, 4), (20198, 4), (20199, 4), (20200, 24), (20201, 2), (20202, 32), (20203, 4), (20204, 6), (20205, 12), (20206, 4), (20207, 6), (20208, 20), (20209, 4), (20210, 16), (20211, 4), (20212, 12), (20213, 8), (20214, 12), (20215, 8), (20216, 24), (20217, 8), (20218, 8), (20219, 2), (20220, 24), (20221, 4), (20222, 4), (20223, 16), (20224, 18), (20225, 6), (20226, 8), (20227, 4), (20228, 12), (20229, 8), (20230, 24), (20231, 2), (20232, 24), (20233, 2), (20234, 8), (20235, 16), (20236, 6), (20237, 8), (20238, 8), (20239, 4), (20240, 40), (20241, 12), (20242, 8), (20243, 4), (20244, 24), (20245, 4), (20246, 8), (20247, 8), (20248, 8), (20249, 2), (20250, 40), (20251, 8), (20252, 12), (20253, 8), (20254, 16), (20255, 4), (20256, 24), (20257, 4), (20258, 8), (20259, 6), (20260, 12), (20261, 2), (20262, 16), (20263, 4), (20264, 16), (20265, 16), (20266, 4), (20267, 4), (20268, 18), (20269, 2), (20270, 8), (20271, 8), (20272, 20), (20273, 8), (20274, 16), (20275, 6), (20276, 12), (20277, 8), (20278, 4), (20279, 4), (20280, 48), (20281, 4), (20282, 4), (20283, 4), (20284, 12), (20285, 4), (20286, 36), (20287, 2), (20288, 14), (20289, 4), (20290, 8), (20291, 4), (20292, 24), (20293, 8), (20294, 8), (20295, 24), (20296, 16), (20297, 2), (20298, 16), (20299, 4), (20300, 36), (20301, 8), (20302, 4), (20303, 4), (20304, 40), (20305, 8), (20306, 16), (20307, 8), (20308, 6), (20309, 4), (20310, 16), (20311, 4), (20312, 8), (20313, 12), (20314, 8), (20315, 8), (20316, 12), (20317, 4), (20318, 4), (20319, 8), (20320, 24), (20321, 4), (20322, 12), (20323, 2), (20324, 6), (20325, 12), (20326, 4), (20327, 2), (20328, 48), (20329, 4), (20330, 16), (20331, 10), (20332, 24), (20333, 2), (20334, 8), (20335, 12), (20336, 20), (20337, 4), (20338, 4), (20339, 6), (20340, 36), (20341, 2), (20342, 8), (20343, 4), (20344, 8), (20345, 8), (20346, 8), (20347, 2), (20348, 6), (20349, 24), (20350, 24), (20351, 4), (20352, 32), (20353, 2), (20354, 4), (20355, 16), (20356, 12), (20357, 2), (20358, 32), (20359, 2), (20360, 16), (20361, 8), (20362, 4), (20363, 4), (20364, 12), (20365, 4), (20366, 8), (20367, 12), (20368, 20), (20369, 2), (20370, 32), (20371, 4), (20372, 12), (20373, 4), (20374, 8), (20375, 8), (20376, 24), (20377, 8), (20378, 8), (20379, 4), (20380, 12), (20381, 4), (20382, 16), (20383, 8), (20384, 36), (20385, 16), (20386, 4), (20387, 8), (20388, 12), (20389, 2), (20390, 8), (20391, 8), (20392, 8), (20393, 2), (20394, 24), (20395, 4), (20396, 6), (20397, 8), (20398, 16), (20399, 2), (20400, 60), (20401, 4), (20402, 6), (20403, 6), (20404, 6), (20405, 16), (20406, 16), (20407, 2), (20408, 8), (20409, 4), (20410, 16), (20411, 2), (20412, 42), (20413, 4), (20414, 8), (20415, 8), (20416, 28), (20417, 4), (20418, 16), (20419, 4), (20420, 12), (20421, 6), (20422, 4), (20423, 4), (20424, 32), (20425, 12), (20426, 8), (20427, 8), (20428, 6), (20429, 4), (20430, 24), (20431, 2), (20432, 10), (20433, 12), (20434, 8), (20435, 8), (20436, 24), (20437, 4), (20438, 8), (20439, 8), (20440, 32), (20441, 2), (20442, 8), (20443, 2), (20444, 12), (20445, 16), (20446, 4), (20447, 8), (20448, 36), (20449, 9), (20450, 12), (20451, 8), (20452, 6), (20453, 4), (20454, 16), (20455, 4), (20456, 8), (20457, 6), (20458, 8), (20459, 4), (20460, 48), (20461, 8), (20462, 8), (20463, 8), (20464, 10), (20465, 4), (20466, 16), (20467, 4), (20468, 24), (20469, 4), (20470, 16), (20471, 4), (20472, 16), (20473, 4), (20474, 8), (20475, 36), (20476, 6), (20477, 2), (20478, 8), (20479, 2), (20480, 26), (20481, 4), (20482, 24), (20483, 2), (20484, 18), (20485, 8), (20486, 4), (20487, 4), (20488, 16), (20489, 4), (20490, 16), (20491, 4), (20492, 12), (20493, 20), (20494, 4), (20495, 4), (20496, 40), (20497, 4), (20498, 8), (20499, 4), (20500, 24), (20501, 8), (20502, 24), (20503, 8), (20504, 16), (20505, 8), (20506, 4), (20507, 2), (20508, 12), (20509, 2), (20510, 16), (20511, 12), (20512, 12), (20513, 4), (20514, 16), (20515, 8), (20516, 12), (20517, 8), (20518, 4), (20519, 6), (20520, 64), (20521, 2), (20522, 8), (20523, 4), (20524, 12), (20525, 6), (20526, 16), (20527, 4), (20528, 10), (20529, 6), (20530, 8), (20531, 6), (20532, 24), (20533, 2), (20534, 4), (20535, 12), (20536, 16), (20537, 4), (20538, 24), (20539, 8), (20540, 24), (20541, 8), (20542, 4), (20543, 2), (20544, 28), (20545, 8), (20546, 4), (20547, 8), (20548, 12), (20549, 2), (20550, 24), (20551, 2), (20552, 16), (20553, 16), (20554, 8), (20555, 4), (20556, 18), (20557, 4), (20558, 8), (20559, 16), (20560, 20), (20561, 4), (20562, 16), (20563, 2), (20564, 12), (20565, 12), (20566, 16), (20567, 4), (20568, 16), (20569, 4), (20570, 24), (20571, 4), (20572, 12), (20573, 4), (20574, 20), (20575, 6), (20576, 12), (20577, 8), (20578, 4), (20579, 4), (20580, 48), (20581, 4), (20582, 8), (20583, 6), (20584, 16), (20585, 8), (20586, 16), (20587, 8), (20588, 6), (20589, 4), (20590, 16), (20591, 4), (20592, 60), (20593, 2), (20594, 8), (20595, 8), (20596, 12), (20597, 4), (20598, 8), (20599, 2), (20600, 24), (20601, 16), (20602, 4), (20603, 4), (20604, 24), (20605, 8), (20606, 4), (20607, 4), (20608, 32), (20609, 4), (20610, 24), (20611, 2), (20612, 6), (20613, 4), (20614, 8), (20615, 16), (20616, 16), (20617, 4), (20618, 12), (20619, 12), (20620, 12), (20621, 4), (20622, 16), (20623, 4), (20624, 10), (20625, 20), (20626, 4), (20627, 2), (20628, 24), (20629, 6), (20630, 8), (20631, 12), (20632, 8), (20633, 4), (20634, 16), (20635, 4), (20636, 24), (20637, 6), (20638, 8), (20639, 2), (20640, 48), (20641, 2), (20642, 4), (20643, 8), (20644, 12), (20645, 4), (20646, 24), (20647, 4), (20648, 16), (20649, 4), (20650, 24), (20651, 4), (20652, 12), (20653, 4), (20654, 8), (20655, 24), (20656, 10), (20657, 8), (20658, 16), (20659, 4), (20660, 12), (20661, 8), (20662, 4), (20663, 2), (20664, 48), (20665, 4), (20666, 4), (20667, 6), (20668, 6), (20669, 4), (20670, 32), (20671, 4), (20672, 28), (20673, 6), (20674, 4), (20675, 6), (20676, 12), (20677, 8), (20678, 12), (20679, 8), (20680, 32), (20681, 2), (20682, 16), (20683, 8), (20684, 6), (20685, 16), (20686, 4), (20687, 4), (20688, 20), (20689, 4), (20690, 8), (20691, 18), (20692, 12), (20693, 2), (20694, 8), (20695, 4), (20696, 16), (20697, 4), (20698, 8), (20699, 4), (20700, 54), (20701, 4), (20702, 8), (20703, 8), (20704, 12), (20705, 8), (20706, 32), (20707, 2), (20708, 12), (20709, 16), (20710, 16), (20711, 4), (20712, 16), (20713, 8), (20714, 4), (20715, 8), (20716, 6), (20717, 2), (20718, 12), (20719, 2), (20720, 40), (20721, 4), (20722, 8), (20723, 8), (20724, 24), (20725, 6), (20726, 8), (20727, 18), (20728, 8), (20729, 4), (20730, 16), (20731, 2), (20732, 12), (20733, 4), (20734, 8), (20735, 16), (20736, 45), (20737, 4), (20738, 4), (20739, 8), (20740, 24), (20741, 4), (20742, 8), (20743, 2), (20744, 8), (20745, 12), (20746, 16), (20747, 2), (20748, 48), (20749, 2), (20750, 16), (20751, 4), (20752, 10), (20753, 2), (20754, 12), (20755, 8), (20756, 6), (20757, 16), (20758, 8), (20759, 2), (20760, 32), (20761, 4), (20762, 8), (20763, 8), (20764, 12), (20765, 4), (20766, 8), (20767, 4), (20768, 24), (20769, 16), (20770, 16), (20771, 2), (20772, 18), (20773, 2), (20774, 16), (20775, 12), (20776, 24), (20777, 4), (20778, 8), (20779, 4), (20780, 12), (20781, 6), (20782, 4), (20783, 4), (20784, 20), (20785, 4), (20786, 8), (20787, 12), (20788, 6), (20789, 2), (20790, 64), (20791, 4), (20792, 16), (20793, 8), (20794, 8), (20795, 4), (20796, 12), (20797, 4), (20798, 4), (20799, 6), (20800, 42), (20801, 8), (20802, 8), (20803, 4), (20804, 12), (20805, 16), (20806, 8), (20807, 2), (20808, 36), (20809, 2), (20810, 8), (20811, 8), (20812, 18), (20813, 4), (20814, 8), (20815, 8), (20816, 10), (20817, 10), (20818, 8), (20819, 4), (20820, 24), (20821, 4), (20822, 8), (20823, 8), (20824, 16), (20825, 18), (20826, 24), (20827, 4), (20828, 12), (20829, 8), (20830, 8), (20831, 4), (20832, 48), (20833, 4), (20834, 8), (20835, 12), (20836, 6), (20837, 4), (20838, 16), (20839, 8), (20840, 16), (20841, 4), (20842, 8), (20843, 4), (20844, 24), (20845, 8), (20846, 8), (20847, 4), (20848, 10), (20849, 2), (20850, 24), (20851, 4), (20852, 12), (20853, 12), (20854, 4), (20855, 8), (20856, 32), (20857, 2), (20858, 4), (20859, 8), (20860, 24), (20861, 4), (20862, 24), (20863, 4), (20864, 16), (20865, 16), (20866, 4), (20867, 8), (20868, 24), (20869, 4), (20870, 8), (20871, 8), (20872, 8), (20873, 2), (20874, 24), (20875, 8), (20876, 12), (20877, 4), (20878, 16), (20879, 2), (20880, 60), (20881, 8), (20882, 8), (20883, 4), (20884, 12), (20885, 4), (20886, 12), (20887, 2), (20888, 16), (20889, 12), (20890, 8), (20891, 4), (20892, 12), (20893, 4), (20894, 8), (20895, 16), (20896, 12), (20897, 2), (20898, 24), (20899, 2), (20900, 36), (20901, 4), (20902, 8), (20903, 2), (20904, 32), (20905, 8), (20906, 4), (20907, 12), (20908, 6), (20909, 8), (20910, 32), (20911, 4), (20912, 10), (20913, 4), (20914, 4), (20915, 8), (20916, 36), (20917, 4), (20918, 4), (20919, 8), (20920, 16), (20921, 2), (20922, 16), (20923, 8), (20924, 6), (20925, 24), (20926, 4), (20927, 4), (20928, 28), (20929, 2), (20930, 32), (20931, 4), (20932, 6), (20933, 6), (20934, 12), (20935, 8), (20936, 8), (20937, 8), (20938, 12), (20939, 2), (20940, 24), (20941, 4), (20942, 8), (20943, 12), (20944, 40), (20945, 8), (20946, 8), (20947, 2), (20948, 6), (20949, 4), (20950, 12), (20951, 8), (20952, 32), (20953, 4), (20954, 4), (20955, 16), (20956, 18), (20957, 4), (20958, 16), (20959, 2), (20960, 24), (20961, 12), (20962, 8), (20963, 2), (20964, 12), (20965, 8), (20966, 8), (20967, 8), (20968, 8), (20969, 4), (20970, 24), (20971, 4), (20972, 18), (20973, 4), (20974, 4), (20975, 6), (20976, 40), (20977, 4), (20978, 8), (20979, 20), (20980, 12), (20981, 2), (20982, 16), (20983, 2), (20984, 16), (20985, 8), (20986, 8), (20987, 4), (20988, 36), (20989, 4), (20990, 8), (20991, 4), (20992, 20), (20993, 4), (20994, 8), (20995, 16), (20996, 12), (20997, 6), (20998, 4), (20999, 8), (21000, 64), (21001, 2), (21002, 4), (21003, 4), (21004, 12), (21005, 4), (21006, 16), (21007, 4), (21008, 20), (21009, 8), (21010, 16), (21011, 2), (21012, 24), (21013, 2), (21014, 16), (21015, 12), (21016, 16), (21017, 2), (21018, 16), (21019, 2), (21020, 12), (21021, 24), (21022, 8), (21023, 2), (21024, 36), (21025, 9), (21026, 4), (21027, 8), (21028, 12), (21029, 4), (21030, 16), (21031, 2), (21032, 16), (21033, 16), (21034, 8), (21035, 8), (21036, 12), (21037, 4), (21038, 8), (21039, 4), (21040, 20), (21041, 4), (21042, 24), (21043, 4), (21044, 6), (21045, 16), (21046, 8), (21047, 4), (21048, 16), (21049, 8), (21050, 12), (21051, 6), (21052, 12), (21053, 4), (21054, 24), (21055, 4), (21056, 28), (21057, 4), (21058, 4), (21059, 2), (21060, 60), (21061, 2), (21062, 4), (21063, 16), (21064, 8), (21065, 8), (21066, 8), (21067, 2), (21068, 12), (21069, 6), (21070, 24), (21071, 4), (21072, 20), (21073, 4), (21074, 8), (21075, 12), (21076, 12), (21077, 4), (21078, 12), (21079, 4), (21080, 32), (21081, 4), (21082, 8), (21083, 4), (21084, 24), (21085, 4), (21086, 8), (21087, 16), (21088, 12), (21089, 2), (21090, 32), (21091, 8), (21092, 6), (21093, 8), (21094, 8), (21095, 4), (21096, 24), (21097, 6), (21098, 16), (21099, 8), (21100, 18), (21101, 2), (21102, 8), (21103, 4), (21104, 10), (21105, 24), (21106, 8), (21107, 2), (21108, 12), (21109, 8), (21110, 8), (21111, 8), (21112, 32), (21113, 4), (21114, 32), (21115, 8), (21116, 6), (21117, 4), (21118, 4), (21119, 6), (21120, 64), (21121, 2), (21122, 8), (21123, 6), (21124, 6), (21125, 12), (21126, 16), (21127, 4), (21128, 16), (21129, 4), (21130, 8), (21131, 8), (21132, 18), (21133, 4), (21134, 4), (21135, 8), (21136, 10), (21137, 4), (21138, 16), (21139, 2), (21140, 24), (21141, 14), (21142, 12), (21143, 2), (21144, 16), (21145, 4), (21146, 8), (21147, 16), (21148, 12), (21149, 2), (21150, 36), (21151, 4), (21152, 12), (21153, 8), (21154, 8), (21155, 4), (21156, 24), (21157, 2), (21158, 8), (21159, 6), (21160, 24), (21161, 4), (21162, 8), (21163, 2), (21164, 24), (21165, 16), (21166, 8), (21167, 4), (21168, 60), (21169, 2), (21170, 16), (21171, 4), (21172, 12), (21173, 4), (21174, 8), (21175, 18), (21176, 8), (21177, 12), (21178, 4), (21179, 2), (21180, 24), (21181, 4), (21182, 16), (21183, 8), (21184, 14), (21185, 8), (21186, 24), (21187, 2), (21188, 6), (21189, 8), (21190, 16), (21191, 2), (21192, 16), (21193, 2), (21194, 4), (21195, 16), (21196, 12), (21197, 8), (21198, 8), (21199, 8), (21200, 30), (21201, 8), (21202, 4), (21203, 8), (21204, 36), (21205, 4), (21206, 8), (21207, 4), (21208, 16), (21209, 4), (21210, 32), (21211, 2), (21212, 6), (21213, 6), (21214, 4), (21215, 4), (21216, 48), (21217, 6), (21218, 6), (21219, 8), (21220, 12), (21221, 2), (21222, 20), (21223, 4), (21224, 16), (21225, 12), (21226, 4), (21227, 2), (21228, 24), (21229, 8), (21230, 16), (21231, 12), (21232, 10), (21233, 4), (21234, 8), (21235, 8), (21236, 6), (21237, 4), (21238, 16), (21239, 4), (21240, 48), (21241, 4), (21242, 16), (21243, 8), (21244, 12), (21245, 8), (21246, 8), (21247, 2), (21248, 18), (21249, 8), (21250, 20), (21251, 4), (21252, 48), (21253, 4), (21254, 4), (21255, 16), (21256, 8), (21257, 4), (21258, 12), (21259, 4), (21260, 12), (21261, 8), (21262, 4), (21263, 4), (21264, 20), (21265, 4), (21266, 16), (21267, 12), (21268, 12), (21269, 2), (21270, 16), (21271, 4), (21272, 8), (21273, 8), (21274, 8), (21275, 12), (21276, 24), (21277, 2), (21278, 4), (21279, 8), (21280, 48), (21281, 4), (21282, 8), (21283, 2), (21284, 12), (21285, 24), (21286, 8), (21287, 4), (21288, 16), (21289, 4), (21290, 8), (21291, 8), (21292, 6), (21293, 4), (21294, 36), (21295, 4), (21296, 20), (21297, 8), (21298, 8), (21299, 6), (21300, 36), (21301, 8), (21302, 4), (21303, 10), (21304, 8), (21305, 4), (21306, 16), (21307, 8), (21308, 12), (21309, 4), (21310, 8), (21311, 4), (21312, 42), (21313, 2), (21314, 4), (21315, 24), (21316, 9), (21317, 2), (21318, 32), (21319, 2), (21320, 32), (21321, 12), (21322, 8), (21323, 2), (21324, 12), (21325, 6), (21326, 4), (21327, 4), (21328, 20), (21329, 8), (21330, 32), (21331, 4), (21332, 6), (21333, 8), (21334, 4), (21335, 8), (21336, 32), (21337, 4), (21338, 8), (21339, 6), (21340, 24), (21341, 2), (21342, 8), (21343, 4), (21344, 24), (21345, 8), (21346, 8), (21347, 2), (21348, 18), (21349, 4), (21350, 24), (21351, 8), (21352, 16), (21353, 4), (21354, 8), (21355, 4), (21356, 12), (21357, 16), (21358, 8), (21359, 8), (21360, 40), (21361, 4), (21362, 8), (21363, 4), (21364, 18), (21365, 4), (21366, 12), (21367, 4), (21368, 8), (21369, 8), (21370, 8), (21371, 8), (21372, 24), (21373, 8), (21374, 4), (21375, 24), (21376, 16), (21377, 2), (21378, 16), (21379, 2), (21380, 12), (21381, 4), (21382, 4), (21383, 2), (21384, 48), (21385, 16), (21386, 12), (21387, 4), (21388, 6), (21389, 4), (21390, 32), (21391, 2), (21392, 20), (21393, 6), (21394, 8), (21395, 8), (21396, 12), (21397, 2), (21398, 8), (21399, 8), (21400, 24), (21401, 2), (21402, 24), (21403, 4), (21404, 6), (21405, 8), (21406, 16), (21407, 2), (21408, 24), (21409, 4), (21410, 8), (21411, 16), (21412, 12), (21413, 12), (21414, 16), (21415, 4), (21416, 8), (21417, 12), (21418, 4), (21419, 2), (21420, 72), (21421, 4), (21422, 4), (21423, 8), (21424, 20), (21425, 6), (21426, 8), (21427, 4), (21428, 12), (21429, 6), (21430, 8), (21431, 4), (21432, 32), (21433, 2), (21434, 8), (21435, 8), (21436, 12), (21437, 8), (21438, 16), (21439, 4), (21440, 28), (21441, 8), (21442, 8), (21443, 4), (21444, 12), (21445, 4), (21446, 4), (21447, 6), (21448, 16), (21449, 4), (21450, 48), (21451, 4), (21452, 12), (21453, 4), (21454, 8), (21455, 8), (21456, 30), (21457, 4), (21458, 4), (21459, 8), (21460, 24), (21461, 4), (21462, 24), (21463, 6), (21464, 8), (21465, 20), (21466, 4), (21467, 2), (21468, 12), (21469, 4), (21470, 16), (21471, 8), (21472, 24), (21473, 4), (21474, 12), (21475, 6), (21476, 24), (21477, 4), (21478, 4), (21479, 4), (21480, 32), (21481, 2), (21482, 8), (21483, 24), (21484, 12), (21485, 4), (21486, 8), (21487, 2), (21488, 20), (21489, 16), (21490, 16), (21491, 2), (21492, 24), (21493, 2), (21494, 8), (21495, 8), (21496, 8), (21497, 8), (21498, 8), (21499, 2), (21500, 24), (21501, 6), (21502, 8), (21503, 2), (21504, 44), (21505, 16), (21506, 4), (21507, 8), (21508, 12), (21509, 4), (21510, 24), (21511, 6), (21512, 8), (21513, 8), (21514, 8), (21515, 8), (21516, 24), (21517, 2), (21518, 16), (21519, 8), (21520, 20), (21521, 2), (21522, 16), (21523, 2), (21524, 6), (21525, 24), (21526, 8), (21527, 8), (21528, 48), (21529, 2), (21530, 8), (21531, 4), (21532, 12), (21533, 4), (21534, 16), (21535, 8), (21536, 12), (21537, 6), (21538, 12), (21539, 8), (21540, 24), (21541, 4), (21542, 4), (21543, 8), (21544, 8), (21545, 8), (21546, 40), (21547, 4), (21548, 6), (21549, 8), (21550, 12), (21551, 4), (21552, 20), (21553, 4), (21554, 8), (21555, 12), (21556, 12), (21557, 2), (21558, 8), (21559, 2), (21560, 48), (21561, 4), (21562, 4), (21563, 2), (21564, 18), (21565, 8), (21566, 8), (21567, 16), (21568, 14), (21569, 2), (21570, 16), (21571, 8), (21572, 6), (21573, 16), (21574, 16), (21575, 6), (21576, 32), (21577, 2), (21578, 4), (21579, 4), (21580, 24), (21581, 4), (21582, 24), (21583, 4), (21584, 20), (21585, 8), (21586, 8), (21587, 2), (21588, 24), (21589, 2), (21590, 16), (21591, 6), (21592, 8), (21593, 8), (21594, 16), (21595, 8), (21596, 6), (21597, 8), (21598, 4), (21599, 2), (21600, 72), (21601, 2), (21602, 8), (21603, 8), (21604, 12), (21605, 8), (21606, 16), (21607, 8), (21608, 16), (21609, 15), (21610, 8), (21611, 2), (21612, 12), (21613, 2), (21614, 8), (21615, 16), (21616, 20), (21617, 2), (21618, 12), (21619, 4), (21620, 24), (21621, 4), (21622, 8), (21623, 4), (21624, 32), (21625, 8), (21626, 8), (21627, 12), (21628, 6), (21629, 4), (21630, 32), (21631, 4), (21632, 24), (21633, 4), (21634, 8), (21635, 4), (21636, 18), (21637, 8), (21638, 8), (21639, 4), (21640, 16), (21641, 8), (21642, 8), (21643, 4), (21644, 12), (21645, 24), (21646, 8), (21647, 2), (21648, 40), (21649, 2), (21650, 12), (21651, 8), (21652, 6), (21653, 4), (21654, 16), (21655, 8), (21656, 8), (21657, 4), (21658, 24), (21659, 6), (21660, 36), (21661, 2), (21662, 4), (21663, 12), (21664, 12), (21665, 8), (21666, 16), (21667, 4), (21668, 6), (21669, 8), (21670, 16), (21671, 4), (21672, 48), (21673, 2), (21674, 4), (21675, 18), (21676, 6), (21677, 4), (21678, 8), (21679, 8), (21680, 20), (21681, 16), (21682, 8), (21683, 2), (21684, 24), (21685, 4), (21686, 8), (21687, 4), (21688, 8), (21689, 6), (21690, 24), (21691, 4), (21692, 24), (21693, 8), (21694, 4), (21695, 4), (21696, 28), (21697, 4), (21698, 8), (21699, 6), (21700, 36), (21701, 2), (21702, 8), (21703, 4), (21704, 8), (21705, 8), (21706, 4), (21707, 6), (21708, 30), (21709, 4), (21710, 16), (21711, 4), (21712, 20), (21713, 2), (21714, 32), (21715, 8), (21716, 12), (21717, 12), (21718, 4), (21719, 4), (21720, 32), (21721, 8), (21722, 4), (21723, 8), (21724, 6), (21725, 12), (21726, 24), (21727, 2), (21728, 24), (21729, 4), (21730, 16), (21731, 4), (21732, 12), (21733, 4), (21734, 4), (21735, 32), (21736, 32), (21737, 2), (21738, 8), (21739, 2), (21740, 12), (21741, 4), (21742, 8), (21743, 4), (21744, 30), (21745, 4), (21746, 8), (21747, 8), (21748, 6), (21749, 8), (21750, 32), (21751, 2), (21752, 8), (21753, 6), (21754, 8), (21755, 8), (21756, 36), (21757, 2), (21758, 16), (21759, 4), (21760, 36), (21761, 4), (21762, 32), (21763, 4), (21764, 6), (21765, 8), (21766, 4), (21767, 2), (21768, 16), (21769, 4), (21770, 16), (21771, 12), (21772, 6), (21773, 2), (21774, 16), (21775, 12), (21776, 10), (21777, 16), (21778, 4), (21779, 4), (21780, 54), (21781, 4), (21782, 4), (21783, 8), (21784, 16), (21785, 4), (21786, 8), (21787, 2), (21788, 12), (21789, 10), (21790, 8), (21791, 8), (21792, 24), (21793, 8), (21794, 8), (21795, 8), (21796, 6), (21797, 4), (21798, 24), (21799, 2), (21800, 24), (21801, 12), (21802, 8), (21803, 2), (21804, 24), (21805, 12), (21806, 4), (21807, 6), (21808, 20), (21809, 4), (21810, 16), (21811, 4), (21812, 24), (21813, 8), (21814, 8), (21815, 4), (21816, 32), (21817, 2), (21818, 4), (21819, 8), (21820, 12), (21821, 2), (21822, 8), (21823, 4), (21824, 28), (21825, 18), (21826, 8), (21827, 8), (21828, 24), (21829, 4), (21830, 16), (21831, 8), (21832, 8), (21833, 4), (21834, 12), (21835, 8), (21836, 12), (21837, 8), (21838, 8), (21839, 2), (21840, 80), (21841, 2), (21842, 8), (21843, 8), (21844, 12), (21845, 8), (21846, 16), (21847, 4), (21848, 8), (21849, 4), (21850, 24), (21851, 2), (21852, 18), (21853, 6), (21854, 12), (21855, 16), (21856, 12), (21857, 4), (21858, 8), (21859, 2), (21860, 12), (21861, 12), (21862, 8), (21863, 2), (21864, 16), (21865, 4), (21866, 12), (21867, 8), (21868, 24), (21869, 4), (21870, 32), (21871, 2), (21872, 10), (21873, 8), (21874, 4), (21875, 12), (21876, 12), (21877, 4), (21878, 4), (21879, 24), (21880, 16), (21881, 2), (21882, 16), (21883, 4), (21884, 6), (21885, 8), (21886, 8), (21887, 4), (21888, 48), (21889, 8), (21890, 16), (21891, 4), (21892, 12), (21893, 2), (21894, 16), (21895, 8), (21896, 32), (21897, 8), (21898, 4), (21899, 4), (21900, 36), (21901, 6), (21902, 8), (21903, 12), (21904, 15), (21905, 8), (21906, 12), (21907, 4), (21908, 6), (21909, 8), (21910, 16), (21911, 2), (21912, 32), (21913, 4), (21914, 4), (21915, 12), (21916, 6), (21917, 8), (21918, 16), (21919, 4), (21920, 24), (21921, 4), (21922, 8), (21923, 4), (21924, 48), (21925, 6), (21926, 8), (21927, 4), (21928, 8), (21929, 2), (21930, 32), (21931, 8), (21932, 6), (21933, 6), (21934, 8), (21935, 8), (21936, 20), (21937, 2), (21938, 8), (21939, 8), (21940, 12), (21941, 4), (21942, 24), (21943, 2), (21944, 16), (21945, 32), (21946, 4), (21947, 4), (21948, 24), (21949, 4), (21950, 12), (21951, 10), (21952, 28), (21953, 4), (21954, 8), (21955, 4), (21956, 12), (21957, 8), (21958, 4), (21959, 4), (21960, 48), (21961, 2), (21962, 8), (21963, 4), (21964, 18), (21965, 8), (21966, 16), (21967, 4), (21968, 10), (21969, 6), (21970, 16), (21971, 4), (21972, 12), (21973, 8), (21974, 4), (21975, 12), (21976, 16), (21977, 2), (21978, 32), (21979, 4), (21980, 24), (21981, 8), (21982, 8), (21983, 8), (21984, 24), (21985, 4), (21986, 4), (21987, 12), (21988, 12), (21989, 4), (21990, 16), (21991, 2), (21992, 8), (21993, 4), (21994, 8), (21995, 8), (21996, 36), (21997, 2), (21998, 8), (21999, 4), (22000, 40), (22001, 6), (22002, 16), (22003, 2), (22004, 6), (22005, 16), (22006, 4), (22007, 4), (22008, 32), (22009, 4), (22010, 16), (22011, 16), (22012, 6), (22013, 2), (22014, 12), (22015, 16), (22016, 20), (22017, 8), (22018, 8), (22019, 4), (22020, 24), (22021, 6), (22022, 24), (22023, 6), (22024, 8), (22025, 6), (22026, 8), (22027, 2), (22028, 6), (22029, 8), (22030, 8), (22031, 2), (22032, 50), (22033, 4), (22034, 8), (22035, 16), (22036, 12), (22037, 2), (22038, 8), (22039, 2), (22040, 32), (22041, 12), (22042, 8), (22043, 8), (22044, 24), (22045, 4), (22046, 8), (22047, 4), (22048, 24), (22049, 4), (22050, 54), (22051, 2), (22052, 12), (22053, 4), (22054, 4), (22055, 8), (22056, 16), (22057, 8), (22058, 8), (22059, 16), (22060, 12), (22061, 4), (22062, 8), (22063, 2), (22064, 20), (22065, 8), (22066, 16), (22067, 2), (22068, 18), (22069, 4), (22070, 8), (22071, 8), (22072, 16), (22073, 2), (22074, 16), (22075, 6), (22076, 6), (22077, 12), (22078, 16), (22079, 2), (22080, 56), (22081, 4), (22082, 8), (22083, 8), (22084, 6), (22085, 8), (22086, 16), (22087, 4), (22088, 16), (22089, 8), (22090, 12), (22091, 2), (22092, 24), (22093, 2), (22094, 4), (22095, 12), (22096, 10), (22097, 4), (22098, 16), (22099, 12), (22100, 36), (22101, 8), (22102, 8), (22103, 6), (22104, 24), (22105, 4), (22106, 8), (22107, 4), (22108, 6), (22109, 2), (22110, 32), (22111, 2), (22112, 12), (22113, 24), (22114, 4), (22115, 4), (22116, 24), (22117, 4), (22118, 4), (22119, 8), (22120, 32), (22121, 4), (22122, 12), (22123, 2), (22124, 6), (22125, 16), (22126, 16), (22127, 8), (22128, 20), (22129, 2), (22130, 8), (22131, 6), (22132, 12), (22133, 2), (22134, 32), (22135, 8), (22136, 8), (22137, 8), (22138, 4), (22139, 6), (22140, 48), (22141, 4), (22142, 4), (22143, 12), (22144, 16), (22145, 8), (22146, 8), (22147, 2), (22148, 18), (22149, 12), (22150, 12), (22151, 4), (22152, 32), (22153, 2), (22154, 16), (22155, 16), (22156, 12), (22157, 2), (22158, 12), (22159, 2), (22160, 20), (22161, 8), (22162, 8), (22163, 4), (22164, 12), (22165, 16), (22166, 4), (22167, 8), (22168, 16), (22169, 4), (22170, 16), (22171, 2), (22172, 12), (22173, 8), (22174, 4), (22175, 6), (22176, 72), (22177, 4), (22178, 8), (22179, 4), (22180, 12), (22181, 4), (22182, 8), (22183, 4), (22184, 16), (22185, 24), (22186, 4), (22187, 4), (22188, 18), (22189, 2), (22190, 16), (22191, 8), (22192, 20), (22193, 2), (22194, 20), (22195, 8), (22196, 12), (22197, 12), (22198, 8), (22199, 4), (22200, 48), (22201, 3), (22202, 8), (22203, 6), (22204, 24), (22205, 4), (22206, 8), (22207, 4), (22208, 14), (22209, 8), (22210, 8), (22211, 8), (22212, 18), (22213, 4), (22214, 8), (22215, 8), (22216, 8), (22217, 4), (22218, 24), (22219, 4), (22220, 24), (22221, 8), (22222, 8), (22223, 4), (22224, 20), (22225, 12), (22226, 4), (22227, 8), (22228, 6), (22229, 2), (22230, 48), (22231, 8), (22232, 16), (22233, 4), (22234, 4), (22235, 4), (22236, 24), (22237, 4), (22238, 4), (22239, 12), (22240, 24), (22241, 4), (22242, 16), (22243, 8), (22244, 12), (22245, 8), (22246, 12), (22247, 2), (22248, 32), (22249, 4), (22250, 16), (22251, 4), (22252, 6), (22253, 12), (22254, 8), (22255, 4), (22256, 20), (22257, 6), (22258, 8), (22259, 2), (22260, 48), (22261, 4), (22262, 4), (22263, 8), (22264, 24), (22265, 8), (22266, 12), (22267, 4), (22268, 12), (22269, 8), (22270, 16), (22271, 2), (22272, 36), (22273, 2), (22274, 16), (22275, 30), (22276, 6), (22277, 2), (22278, 16), (22279, 2), (22280, 16), (22281, 8), (22282, 8), (22283, 2), (22284, 18), (22285, 4), (22286, 8), (22287, 16), (22288, 20), (22289, 4), (22290, 16), (22291, 2), (22292, 6), (22293, 6), (22294, 8), (22295, 16), (22296, 16), (22297, 4), (22298, 4), (22299, 4), (22300, 18), (22301, 4), (22302, 32), (22303, 2), (22304, 24), (22305, 8), (22306, 8), (22307, 2), (22308, 36), (22309, 4), (22310, 16), (22311, 12), (22312, 8), (22313, 4), (22314, 8), (22315, 4), (22316, 12), (22317, 8), (22318, 4), (22319, 4), (22320, 60), (22321, 8), (22322, 4), (22323, 8), (22324, 6), (22325, 12), (22326, 12), (22327, 4), (22328, 8), (22329, 8), (22330, 32), (22331, 4), (22332, 12), (22333, 4), (22334, 8), (22335, 8), (22336, 14), (22337, 4), (22338, 24), (22339, 4), (22340, 12), (22341, 8), (22342, 4), (22343, 2), (22344, 48), (22345, 8), (22346, 4), (22347, 12), (22348, 12), (22349, 2), (22350, 24), (22351, 8), (22352, 20), (22353, 4), (22354, 4), (22355, 8), (22356, 36), (22357, 4), (22358, 8), (22359, 8), (22360, 32), (22361, 4), (22362, 8), (22363, 8), (22364, 6), (22365, 24), (22366, 8), (22367, 2), (22368, 24), (22369, 2), (22370, 8), (22371, 4), (22372, 24), (22373, 4), (22374, 24), (22375, 8), (22376, 8), (22377, 4), (22378, 8), (22379, 8), (22380, 24), (22381, 2), (22382, 12), (22383, 8), (22384, 10), (22385, 12), (22386, 32), (22387, 4), (22388, 12), (22389, 8), (22390, 8), (22391, 2), (22392, 24), (22393, 6), (22394, 4), (22395, 8), (22396, 12), (22397, 2), (22398, 8), (22399, 4), (22400, 48), (22401, 12), (22402, 8), (22403, 4), (22404, 12), (22405, 4), (22406, 8), (22407, 16), (22408, 8), (22409, 2), (22410, 32), (22411, 4), (22412, 12), (22413, 8), (22414, 8), (22415, 4), (22416, 20), (22417, 4), (22418, 8), (22419, 12), (22420, 24), (22421, 4), (22422, 16), (22423, 4), (22424, 8), (22425, 24), (22426, 4), (22427, 4), (22428, 36), (22429, 4), (22430, 8), (22431, 4), (22432, 12), (22433, 2), (22434, 8), (22435, 8), (22436, 12), (22437, 10), (22438, 8), (22439, 4), (22440, 64), (22441, 2), (22442, 12), (22443, 4), (22444, 12), (22445, 6), (22446, 24), (22447, 2), (22448, 20), (22449, 8), (22450, 12), (22451, 8), (22452, 12), (22453, 2), (22454, 8), (22455, 12), (22456, 16), (22457, 4), (22458, 16), (22459, 4), (22460, 12), (22461, 4), (22462, 8), (22463, 4), (22464, 56), (22465, 4), (22466, 8), (22467, 4), (22468, 12), (22469, 2), (22470, 32), (22471, 4), (22472, 12), (22473, 12), (22474, 8), (22475, 12), (22476, 12), (22477, 12), (22478, 4), (22479, 8), (22480, 20), (22481, 2), (22482, 12), (22483, 2), (22484, 24), (22485, 8), (22486, 4), (22487, 4), (22488, 16), (22489, 4), (22490, 16), (22491, 24), (22492, 6), (22493, 4), (22494, 16), (22495, 8), (22496, 24), (22497, 4), (22498, 8), (22499, 4), (22500, 45), (22501, 2), (22502, 4), (22503, 8), (22504, 16), (22505, 8), (22506, 24), (22507, 4), (22508, 12), (22509, 12), (22510, 8), (22511, 2), (22512, 40), (22513, 4), (22514, 4), (22515, 16), (22516, 12), (22517, 8), (22518, 20), (22519, 4), (22520, 16), (22521, 4), (22522, 4), (22523, 4), (22524, 12), (22525, 12), (22526, 8), (22527, 6), (22528, 24), (22529, 4), (22530, 16), (22531, 2), (22532, 12), (22533, 16), (22534, 8), (22535, 4), (22536, 24), (22537, 4), (22538, 8), (22539, 8), (22540, 36), (22541, 2), (22542, 24), (22543, 2), (22544, 10), (22545, 16), (22546, 4), (22547, 4), (22548, 12), (22549, 2), (22550, 24), (22551, 4), (22552, 8), (22553, 4), (22554, 24), (22555, 8), (22556, 6), (22557, 8), (22558, 4), (22559, 4), (22560, 48), (22561, 8), (22562, 8), (22563, 12), (22564, 6), (22565, 4), (22566, 8), (22567, 2), (22568, 32), (22569, 4), (22570, 16), (22571, 2), (22572, 48), (22573, 2), (22574, 4), (22575, 24), (22576, 20), (22577, 4), (22578, 16), (22579, 4), (22580, 12), (22581, 12), (22582, 8), (22583, 4), (22584, 16), (22585, 4), (22586, 8), (22587, 4), (22588, 6), (22589, 6), (22590, 24), (22591, 8), (22592, 14), (22593, 8), (22594, 16), (22595, 4), (22596, 24), (22597, 4), (22598, 4), (22599, 14), (22600, 24), (22601, 4), (22602, 8), (22603, 4), (22604, 6), (22605, 16), (22606, 8), (22607, 8), (22608, 30), (22609, 4), (22610, 32), (22611, 4), (22612, 6), (22613, 2), (22614, 8), (22615, 4), (22616, 16), (22617, 12), (22618, 8), (22619, 2), (22620, 48), (22621, 2), (22622, 4), (22623, 4), (22624, 24), (22625, 8), (22626, 16), (22627, 8), (22628, 6), (22629, 8), (22630, 16), (22631, 8), (22632, 32), (22633, 4), (22634, 4), (22635, 12), (22636, 6), (22637, 2), (22638, 32), (22639, 2), (22640, 20), (22641, 4), (22642, 4), (22643, 2), (22644, 36), (22645, 8), (22646, 12), (22647, 4), (22648, 16), (22649, 8), (22650, 24), (22651, 2), (22652, 12), (22653, 8), (22654, 8), (22655, 8), (22656, 32), (22657, 4), (22658, 4), (22659, 16), (22660, 24), (22661, 8), (22662, 12), (22663, 4), (22664, 8), (22665, 8), (22666, 8), (22667, 4), (22668, 12), (22669, 2), (22670, 8), (22671, 12), (22672, 20), (22673, 8), (22674, 8), (22675, 6), (22676, 6), (22677, 4), (22678, 16), (22679, 2), (22680, 80), (22681, 4), (22682, 8), (22683, 4), (22684, 12), (22685, 8), (22686, 16), (22687, 6), (22688, 12), (22689, 6), (22690, 8), (22691, 2), (22692, 24), (22693, 4), (22694, 8), (22695, 16), (22696, 8), (22697, 2), (22698, 24), (22699, 2), (22700, 18), (22701, 16), (22702, 4), (22703, 4), (22704, 40), (22705, 8), (22706, 4), (22707, 12), (22708, 12), (22709, 2), (22710, 16), (22711, 4), (22712, 16), (22713, 8), (22714, 8), (22715, 16), (22716, 18), (22717, 2), (22718, 8), (22719, 4), (22720, 28), (22721, 2), (22722, 16), (22723, 4), (22724, 24), (22725, 18), (22726, 8), (22727, 2), (22728, 16), (22729, 8), (22730, 8), (22731, 4), (22732, 6), (22733, 4), (22734, 16), (22735, 4), (22736, 30), (22737, 16), (22738, 4), (22739, 2), (22740, 24), (22741, 2), (22742, 8), (22743, 18), (22744, 8), (22745, 4), (22746, 16), (22747, 6), (22748, 18), (22749, 4), (22750, 32), (22751, 2), (22752, 36), (22753, 4), (22754, 8), (22755, 16), (22756, 6), (22757, 4), (22758, 8), (22759, 4), (22760, 16), (22761, 10), (22762, 8), (22763, 8), (22764, 24), (22765, 8), (22766, 4), (22767, 4), (22768, 10), (22769, 2), (22770, 48), (22771, 4), (22772, 6), (22773, 4), (22774, 8), (22775, 6), (22776, 32), (22777, 2), (22778, 8), (22779, 6), (22780, 24), (22781, 8), (22782, 8), (22783, 2), (22784, 18), (22785, 24), (22786, 4), (22787, 2), (22788, 24), (22789, 4), (22790, 16), (22791, 8), (22792, 32), (22793, 4), (22794, 16), (22795, 8), (22796, 12), (22797, 12), (22798, 4), (22799, 4), (22800, 60), (22801, 3), (22802, 8), (22803, 8), (22804, 6), (22805, 4), (22806, 24), (22807, 2), (22808, 8), (22809, 4), (22810, 8), (22811, 2), (22812, 12), (22813, 4), (22814, 16), (22815, 24), (22816, 24), (22817, 2), (22818, 8), (22819, 4), (22820, 24), (22821, 4), (22822, 4), (22823, 4), (22824, 24), (22825, 12), (22826, 8), (22827, 8), (22828, 12), (22829, 4), (22830, 16), (22831, 6), (22832, 10), (22833, 12), (22834, 12), (22835, 4), (22836, 24), (22837, 4), (22838, 8), (22839, 8), (22840, 16), (22841, 8), (22842, 24), (22843, 4), (22844, 6), (22845, 8), (22846, 4), (22847, 8), (22848, 56), (22849, 4), (22850, 12), (22851, 6), (22852, 12), (22853, 2), (22854, 16), (22855, 8), (22856, 8), (22857, 8), (22858, 8), (22859, 2), (22860, 36), (22861, 2), (22862, 16), (22863, 4), (22864, 10), (22865, 8), (22866, 16), (22867, 4), (22868, 6), (22869, 24), (22870, 8), (22871, 2), (22872, 16), (22873, 4), (22874, 4), (22875, 16), (22876, 24), (22877, 2), (22878, 24), (22879, 4), (22880, 48), (22881, 8), (22882, 8), (22883, 6), (22884, 12), (22885, 8), (22886, 4), (22887, 6), (22888, 8), (22889, 4), (22890, 32), (22891, 4), (22892, 12), (22893, 8), (22894, 4), (22895, 8), (22896, 40), (22897, 4), (22898, 6), (22899, 8), (22900, 18), (22901, 2), (22902, 16), (22903, 4), (22904, 16), (22905, 12), (22906, 8), (22907, 2), (22908, 24), (22909, 4), (22910, 16), (22911, 8), (22912, 16), (22913, 4), (22914, 24), (22915, 4), (22916, 12), (22917, 4), (22918, 8), (22919, 8), (22920, 32), (22921, 2), (22922, 8), (22923, 10), (22924, 12), (22925, 12), (22926, 8), (22927, 4), (22928, 10), (22929, 4), (22930, 8), (22931, 4), (22932, 54), (22933, 8), (22934, 4), (22935, 16), (22936, 16), (22937, 2), (22938, 8), (22939, 8), (22940, 24), (22941, 6), (22942, 4), (22943, 2), (22944, 24), (22945, 8), (22946, 16), (22947, 4), (22948, 6), (22949, 4), (22950, 48), (22951, 4), (22952, 16), (22953, 8), (22954, 8), (22955, 4), (22956, 12), (22957, 4), (22958, 8), (22959, 6), (22960, 40), (22961, 2), (22962, 16), (22963, 2), (22964, 6), (22965, 8), (22966, 4), (22967, 8), (22968, 48), (22969, 4), (22970, 8), (22971, 16), (22972, 6), (22973, 2), (22974, 16), (22975, 6), (22976, 14), (22977, 16), (22978, 4), (22979, 4), (22980, 24), (22981, 8), (22982, 4), (22983, 8), (22984, 24), (22985, 4), (22986, 12), (22987, 4), (22988, 12), (22989, 8), (22990, 24), (22991, 4), (22992, 20), (22993, 2), (22994, 4), (22995, 24), (22996, 6), (22997, 8), (22998, 8), (22999, 4), (23000, 32), (23001, 16), (23002, 16), (23003, 2), (23004, 30), (23005, 8), (23006, 4), (23007, 4), (23008, 12), (23009, 8), (23010, 32), (23011, 2), (23012, 12), (23013, 6), (23014, 8), (23015, 4), (23016, 32), (23017, 2), (23018, 8), (23019, 4), (23020, 12), (23021, 2), (23022, 12), (23023, 16), (23024, 10), (23025, 12), (23026, 8), (23027, 2), (23028, 24), (23029, 2), (23030, 24), (23031, 8), (23032, 8), (23033, 4), (23034, 16), (23035, 8), (23036, 12), (23037, 8), (23038, 4), (23039, 2), (23040, 60), (23041, 2), (23042, 8), (23043, 4), (23044, 12), (23045, 8), (23046, 16), (23047, 4), (23048, 16), (23049, 12), (23050, 12), (23051, 8), (23052, 24), (23053, 2), (23054, 4), (23055, 16), (23056, 20), (23057, 2), (23058, 32), (23059, 2), (23060, 12), (23061, 4), (23062, 8), (23063, 2), (23064, 24), (23065, 8), (23066, 8), (23067, 12), (23068, 12), (23069, 8), (23070, 16), (23071, 2), (23072, 24), (23073, 4), (23074, 8), (23075, 12), (23076, 18), (23077, 4), (23078, 8), (23079, 12), (23080, 16), (23081, 2), (23082, 8), (23083, 4), (23084, 12), (23085, 24), (23086, 16), (23087, 2), (23088, 40), (23089, 4), (23090, 8), (23091, 8), (23092, 12), (23093, 4), (23094, 12), (23095, 8), (23096, 8), (23097, 4), (23098, 4), (23099, 2), (23100, 72), (23101, 4), (23102, 4), (23103, 12), (23104, 21), (23105, 4), (23106, 8), (23107, 4), (23108, 12), (23109, 4), (23110, 8), (23111, 6), (23112, 32), (23113, 4), (23114, 16), (23115, 16), (23116, 6), (23117, 2), (23118, 8), (23119, 4), (23120, 30), (23121, 12), (23122, 8), (23123, 4), (23124, 24), (23125, 10), (23126, 8), (23127, 8), (23128, 24), (23129, 4), (23130, 24), (23131, 2), (23132, 6), (23133, 8), (23134, 8), (23135, 8), (23136, 24), (23137, 4), (23138, 8), (23139, 8), (23140, 24), (23141, 4), (23142, 32), (23143, 2), (23144, 16), (23145, 8), (23146, 8), (23147, 4), (23148, 18), (23149, 4), (23150, 12), (23151, 4), (23152, 10), (23153, 6), (23154, 16), (23155, 8), (23156, 12), (23157, 12), (23158, 4), (23159, 2), (23160, 32), (23161, 8), (23162, 8), (23163, 8), (23164, 6), (23165, 8), (23166, 40), (23167, 2), (23168, 16), (23169, 4), (23170, 16), (23171, 8), (23172, 12), (23173, 2), (23174, 4), (23175, 18), (23176, 8), (23177, 12), (23178, 8), (23179, 4), (23180, 24), (23181, 4), (23182, 8), (23183, 4), (23184, 60), (23185, 4), (23186, 4), (23187, 8), (23188, 24), (23189, 2), (23190, 16), (23191, 4), (23192, 16), (23193, 8), (23194, 4), (23195, 4), (23196, 12), (23197, 2), (23198, 8), (23199, 16), (23200, 36), (23201, 2), (23202, 12), (23203, 2), (23204, 6), (23205, 32), (23206, 8), (23207, 4), (23208, 16), (23209, 2), (23210, 16), (23211, 6), (23212, 12), (23213, 4), (23214, 16), (23215, 4), (23216, 10), (23217, 8), (23218, 16), (23219, 8), (23220, 48), (23221, 4), (23222, 8), (23223, 4), (23224, 8), (23225, 6), (23226, 24), (23227, 2), (23228, 6), (23229, 12), (23230, 16), (23231, 4), (23232, 42), (23233, 4), (23234, 4), (23235, 8), (23236, 12), (23237, 4), (23238, 12), (23239, 4), (23240, 32), (23241, 8), (23242, 4), (23243, 4), (23244, 24), (23245, 4), (23246, 8), (23247, 20), (23248, 10), (23249, 4), (23250, 32), (23251, 2), (23252, 6), (23253, 8), (23254, 16), (23255, 4), (23256, 48), (23257, 4), (23258, 8), (23259, 4), (23260, 12), (23261, 4), (23262, 8), (23263, 4), (23264, 12), (23265, 24), (23266, 4), (23267, 4), (23268, 24), (23269, 2), (23270, 16), (23271, 4), (23272, 8), (23273, 6), (23274, 16), (23275, 18), (23276, 18), (23277, 4), (23278, 8), (23279, 2), (23280, 40), (23281, 4), (23282, 8), (23283, 12), (23284, 6), (23285, 4), (23286, 8), (23287, 8), (23288, 16), (23289, 8), (23290, 16), (23291, 2), (23292, 18), (23293, 2), (23294, 8), (23295, 8), (23296, 36), (23297, 2), (23298, 16), (23299, 4), (23300, 18), (23301, 8), (23302, 8), (23303, 4), (23304, 16), (23305, 8), (23306, 8), (23307, 8), (23308, 6), (23309, 8), (23310, 48), (23311, 2), (23312, 20), (23313, 8), (23314, 4), (23315, 4), (23316, 24), (23317, 4), (23318, 8), (23319, 6), (23320, 32), (23321, 2), (23322, 24), (23323, 4), (23324, 24), (23325, 12), (23326, 8), (23327, 2), (23328, 42), (23329, 4), (23330, 8), (23331, 16), (23332, 12), (23333, 2), (23334, 8), (23335, 8), (23336, 8), (23337, 6), (23338, 8), (23339, 2), (23340, 24), (23341, 4), (23342, 8), (23343, 8), (23344, 10), (23345, 16), (23346, 12), (23347, 4), (23348, 12), (23349, 8), (23350, 12), (23351, 4), (23352, 32), (23353, 6), (23354, 4), (23355, 16), (23356, 6), (23357, 2), (23358, 16), (23359, 8), (23360, 28), (23361, 8), (23362, 4), (23363, 4), (23364, 36), (23365, 4), (23366, 8), (23367, 4), (23368, 16), (23369, 2), (23370, 32), (23371, 2), (23372, 6), (23373, 18), (23374, 16), (23375, 16), (23376, 20), (23377, 4), (23378, 4), (23379, 4), (23380, 24), (23381, 4), (23382, 16), (23383, 4), (23384, 16), (23385, 8), (23386, 8), (23387, 8), (23388, 12), (23389, 4), (23390, 8), (23391, 12), (23392, 24), (23393, 4), (23394, 16), (23395, 4), (23396, 6), (23397, 8), (23398, 4), (23399, 2), (23400, 72), (23401, 4), (23402, 4), (23403, 8), (23404, 6), (23405, 8), (23406, 16), (23407, 4), (23408, 40), (23409, 15), (23410, 8), (23411, 4), (23412, 12), (23413, 4), (23414, 8), (23415, 16), (23416, 8), (23417, 2), (23418, 12), (23419, 4), (23420, 12), (23421, 8), (23422, 12), (23423, 4), (23424, 32), (23425, 6), (23426, 16), (23427, 12), (23428, 6), (23429, 4), (23430, 32), (23431, 2), (23432, 16), (23433, 8), (23434, 4), (23435, 8), (23436, 48), (23437, 4), (23438, 4), (23439, 8), (23440, 20), (23441, 4), (23442, 8), (23443, 8), (23444, 6), (23445, 12), (23446, 8), (23447, 2), (23448, 16), (23449, 4), (23450, 24), (23451, 4), (23452, 24), (23453, 4), (23454, 12), (23455, 4), (23456, 12), (23457, 8), (23458, 8), (23459, 2), (23460, 48), (23461, 4), (23462, 4), (23463, 16), (23464, 16), (23465, 12), (23466, 8), (23467, 4), (23468, 6), (23469, 4), (23470, 8), (23471, 6), (23472, 30), (23473, 2), (23474, 12), (23475, 12), (23476, 6), (23477, 4), (23478, 32), (23479, 4), (23480, 16), (23481, 6), (23482, 8), (23483, 4), (23484, 24), (23485, 16), (23486, 4), (23487, 4), (23488, 14), (23489, 4), (23490, 40), (23491, 6), (23492, 12), (23493, 8), (23494, 8), (23495, 8), (23496, 32), (23497, 2), (23498, 8), (23499, 12), (23500, 24), (23501, 4), (23502, 8), (23503, 4), (23504, 20), (23505, 8), (23506, 16), (23507, 4), (23508, 18), (23509, 2), (23510, 8), (23511, 8), (23512, 8), (23513, 4), (23514, 8), (23515, 4), (23516, 6), (23517, 16), (23518, 8), (23519, 4), (23520, 72), (23521, 4), (23522, 8), (23523, 4), (23524, 6), (23525, 6), (23526, 12), (23527, 4), (23528, 16), (23529, 16), (23530, 16), (23531, 2), (23532, 24), (23533, 4), (23534, 12), (23535, 12), (23536, 10), (23537, 2), (23538, 8), (23539, 2), (23540, 24), (23541, 16), (23542, 8), (23543, 4), (23544, 32), (23545, 8), (23546, 8), (23547, 8), (23548, 18), (23549, 2), (23550, 24), (23551, 4), (23552, 22), (23553, 6), (23554, 4), (23555, 8), (23556, 24), (23557, 2), (23558, 4), (23559, 4), (23560, 32), (23561, 2), (23562, 48), (23563, 2), (23564, 12), (23565, 8), (23566, 4), (23567, 2), (23568, 20), (23569, 12), (23570, 8), (23571, 12), (23572, 12), (23573, 4), (23574, 8), (23575, 12), (23576, 16), (23577, 8), (23578, 4), (23579, 8), (23580, 36), (23581, 2), (23582, 8), (23583, 8), (23584, 24), (23585, 8), (23586, 8), (23587, 4), (23588, 6), (23589, 6), (23590, 16), (23591, 4), (23592, 16), (23593, 2), (23594, 8), (23595, 24), (23596, 12), (23597, 4), (23598, 32), (23599, 2), (23600, 30), (23601, 4), (23602, 4), (23603, 2), (23604, 24), (23605, 4), (23606, 16), (23607, 12), (23608, 16), (23609, 2), (23610, 16), (23611, 4), (23612, 6), (23613, 8), (23614, 4), (23615, 4), (23616, 42), (23617, 8), (23618, 12), (23619, 4), (23620, 12), (23621, 8), (23622, 16), (23623, 2), (23624, 8), (23625, 32), (23626, 4), (23627, 2), (23628, 24), (23629, 2), (23630, 16), (23631, 4), (23632, 20), (23633, 2), (23634, 24), (23635, 8), (23636, 12), (23637, 4), (23638, 8), (23639, 8), (23640, 32), (23641, 4), (23642, 4), (23643, 12), (23644, 12), (23645, 4), (23646, 16), (23647, 8), (23648, 12), (23649, 4), (23650, 24), (23651, 4), (23652, 30), (23653, 8), (23654, 4), (23655, 16), (23656, 8), (23657, 4), (23658, 8), (23659, 4), (23660, 36), (23661, 12), (23662, 4), (23663, 2), (23664, 40), (23665, 4), (23666, 4), (23667, 16), (23668, 12), (23669, 2), (23670, 24), (23671, 2), (23672, 16), (23673, 8), (23674, 16), (23675, 6), (23676, 12), (23677, 2), (23678, 4), (23679, 8), (23680, 32), (23681, 8), (23682, 8), (23683, 4), (23684, 12), (23685, 8), (23686, 8), (23687, 2), (23688, 48), (23689, 2), (23690, 16), (23691, 8), (23692, 6), (23693, 8), (23694, 16), (23695, 8), (23696, 10), (23697, 6), (23698, 12), (23699, 4), (23700, 36), (23701, 4), (23702, 8), (23703, 4), (23704, 8), (23705, 8), (23706, 16), (23707, 4), (23708, 6), (23709, 8), (23710, 8), (23711, 4), (23712, 48), (23713, 4), (23714, 8), (23715, 24), (23716, 27), (23717, 4), (23718, 16), (23719, 2), (23720, 16), (23721, 4), (23722, 8), (23723, 4), (23724, 18), (23725, 12), (23726, 4), (23727, 8), (23728, 10), (23729, 4), (23730, 32), (23731, 4), (23732, 12), (23733, 10), (23734, 4), (23735, 8), (23736, 32), (23737, 4), (23738, 16), (23739, 8), (23740, 12), (23741, 2), (23742, 12), (23743, 2), (23744, 28), (23745, 8), (23746, 8), (23747, 2), (23748, 12), (23749, 8), (23750, 20), (23751, 24), (23752, 8), (23753, 2), (23754, 16), (23755, 4), (23756, 6), (23757, 4), (23758, 8), (23759, 4), (23760, 80), (23761, 2), (23762, 6), (23763, 6), (23764, 12), (23765, 12), (23766, 16), (23767, 2), (23768, 8), (23769, 12), (23770, 8), (23771, 4), (23772, 24), (23773, 2), (23774, 4), (23775, 12), (23776, 12), (23777, 8), (23778, 12), (23779, 8), (23780, 24), (23781, 4), (23782, 16), (23783, 4), (23784, 16), (23785, 8), (23786, 8), (23787, 8), (23788, 12), (23789, 2), (23790, 32), (23791, 4), (23792, 10), (23793, 16), (23794, 4), (23795, 4), (23796, 18), (23797, 4), (23798, 8), (23799, 4), (23800, 48), (23801, 2), (23802, 8), (23803, 4), (23804, 12), (23805, 18), (23806, 4), (23807, 8), (23808, 36), (23809, 4), (23810, 8), (23811, 4), (23812, 6), (23813, 2), (23814, 36), (23815, 8), (23816, 16), (23817, 8), (23818, 4), (23819, 2), (23820, 24), (23821, 8), (23822, 8), (23823, 6), (23824, 10), (23825, 6), (23826, 24), (23827, 2), (23828, 24), (23829, 12), (23830, 8), (23831, 2), (23832, 24), (23833, 2), (23834, 8), (23835, 16), (23836, 12), (23837, 6), (23838, 16), (23839, 4), (23840, 24), (23841, 8), (23842, 16), (23843, 4), (23844, 12), (23845, 8), (23846, 4), (23847, 4), (23848, 16), (23849, 4), (23850, 36), (23851, 8), (23852, 12), (23853, 4), (23854, 4), (23855, 8), (23856, 40), (23857, 2), (23858, 8), (23859, 12), (23860, 12), (23861, 4), (23862, 16), (23863, 6), (23864, 16), (23865, 16), (23866, 4), (23867, 4), (23868, 48), (23869, 2), (23870, 32), (23871, 8), (23872, 14), (23873, 2), (23874, 16), (23875, 8), (23876, 12), (23877, 12), (23878, 4), (23879, 2), (23880, 32), (23881, 8), (23882, 4), (23883, 8), (23884, 12), (23885, 8), (23886, 12), (23887, 2), (23888, 10), (23889, 4), (23890, 8), (23891, 4), (23892, 24), (23893, 2), (23894, 8), (23895, 20), (23896, 16), (23897, 4), (23898, 16), (23899, 2), (23900, 18), (23901, 8), (23902, 16), (23903, 8), (23904, 36), (23905, 8), (23906, 4), (23907, 8), (23908, 12), (23909, 2), (23910, 16), (23911, 2), (23912, 24), (23913, 6), (23914, 8), (23915, 4), (23916, 12), (23917, 2), (23918, 4), (23919, 16), (23920, 40), (23921, 4), (23922, 16), (23923, 4), (23924, 6), (23925, 24), (23926, 8), (23927, 4), (23928, 16), (23929, 2), (23930, 8), (23931, 6), (23932, 12), (23933, 8), (23934, 8), (23935, 4), (23936, 32), (23937, 8), (23938, 4), (23939, 4), (23940, 72), (23941, 4), (23942, 4), (23943, 8), (23944, 16), (23945, 4), (23946, 16), (23947, 8), (23948, 6), (23949, 8), (23950, 12), (23951, 4), (23952, 20), (23953, 4), (23954, 16), (23955, 8), (23956, 12), (23957, 2), (23958, 24), (23959, 8), (23960, 16), (23961, 12), (23962, 4), (23963, 4), (23964, 12), (23965, 4), (23966, 8), (23967, 6), (23968, 24), (23969, 4), (23970, 32), (23971, 2), (23972, 12), (23973, 8), (23974, 4), (23975, 12), (23976, 40), (23977, 2), (23978, 8), (23979, 4), (23980, 24), (23981, 2), (23982, 16), (23983, 4), (23984, 10), (23985, 24), (23986, 8), (23987, 6), (23988, 12), (23989, 8), (23990, 8), (23991, 8), (23992, 8), (23993, 2), (23994, 24), (23995, 4), (23996, 12), (23997, 8), (23998, 12), (23999, 4), (24000, 56), (24001, 2), (24002, 8), (24003, 16), (24004, 12), (24005, 4), (24006, 8), (24007, 2), (24008, 8), (24009, 8), (24010, 20), (24011, 4), (24012, 36), (24013, 8), (24014, 4), (24015, 8), (24016, 20), (24017, 8), (24018, 8), (24019, 2), (24020, 12), (24021, 12), (24022, 4), (24023, 2), (24024, 64), (24025, 9), (24026, 8), (24027, 4), (24028, 6), (24029, 2), (24030, 32), (24031, 4), (24032, 12), (24033, 4), (24034, 8), (24035, 16), (24036, 12), (24037, 6), (24038, 16), (24039, 6), (24040, 16), (24041, 4), (24042, 8), (24043, 2), (24044, 6), (24045, 16), (24046, 8), (24047, 4), (24048, 30), (24049, 2), (24050, 24), (24051, 4), (24052, 12), (24053, 4), (24054, 16), (24055, 8), (24056, 16), (24057, 16), (24058, 8), (24059, 6), (24060, 24), (24061, 2), (24062, 8), (24063, 8), (24064, 20), (24065, 4), (24066, 24), (24067, 4), (24068, 12), (24069, 8), (24070, 16), (24071, 2), (24072, 32), (24073, 8), (24074, 4), (24075, 18), (24076, 12), (24077, 2), (24078, 8), (24079, 6), (24080, 40), (24081, 8), (24082, 4), (24083, 2), (24084, 24), (24085, 4), (24086, 4), (24087, 16), (24088, 8), (24089, 8), (24090, 32), (24091, 2), (24092, 12), (24093, 6), (24094, 8), (24095, 8), (24096, 24), (24097, 2), (24098, 4), (24099, 8), (24100, 18), (24101, 8), (24102, 24), (24103, 2), (24104, 16), (24105, 8), (24106, 8), (24107, 2), (24108, 36), (24109, 2), (24110, 8), (24111, 16), (24112, 20), (24113, 2), (24114, 8), (24115, 16), (24116, 6), (24117, 4), (24118, 8), (24119, 4), (24120, 48), (24121, 2), (24122, 8), (24123, 16), (24124, 12), (24125, 8), (24126, 8), (24127, 4), (24128, 28), (24129, 12), (24130, 16), (24131, 4), (24132, 12), (24133, 2), (24134, 8), (24135, 8), (24136, 16), (24137, 2), (24138, 20), (24139, 4), (24140, 24), (24141, 8), (24142, 4), (24143, 4), (24144, 20), (24145, 8), (24146, 4), (24147, 6), (24148, 6), (24149, 8), (24150, 48), (24151, 2), (24152, 8), (24153, 8), (24154, 8), (24155, 4), (24156, 36), (24157, 12), (24158, 8), (24159, 4), (24160, 24), (24161, 4), (24162, 8), (24163, 4), (24164, 12), (24165, 16), (24166, 8), (24167, 8), (24168, 32), (24169, 2), (24170, 8), (24171, 8), (24172, 6), (24173, 4), (24174, 24), (24175, 6), (24176, 10), (24177, 4), (24178, 16), (24179, 2), (24180, 48), (24181, 2), (24182, 8), (24183, 6), (24184, 8), (24185, 8), (24186, 16), (24187, 6), (24188, 6), (24189, 8), (24190, 16), (24191, 4), (24192, 64), (24193, 4), (24194, 4), (24195, 8), (24196, 12), (24197, 2), (24198, 16), (24199, 4), (24200, 36), (24201, 6), (24202, 4), (24203, 2), (24204, 12), (24205, 8), (24206, 24), (24207, 4), (24208, 20), (24209, 4), (24210, 24), (24211, 8), (24212, 6), (24213, 8), (24214, 4), (24215, 8), (24216, 16), (24217, 4), (24218, 4), (24219, 20), (24220, 24), (24221, 4), (24222, 16), (24223, 2), (24224, 12), (24225, 24), (24226, 4), (24227, 4), (24228, 18), (24229, 2), (24230, 8), (24231, 8), (24232, 16), (24233, 4), (24234, 16), (24235, 8), (24236, 12), (24237, 6), (24238, 4), (24239, 2), (24240, 40), (24241, 4), (24242, 16), (24243, 4), (24244, 24), (24245, 8), (24246, 16), (24247, 2), (24248, 16), (24249, 8), (24250, 16), (24251, 2), (24252, 24), (24253, 4), (24254, 8), (24255, 36), (24256, 14), (24257, 4), (24258, 16), (24259, 4), (24260, 12), (24261, 4), (24262, 8), (24263, 4), (24264, 24), (24265, 8), (24266, 8), (24267, 4), (24268, 6), (24269, 4), (24270, 16), (24271, 4), (24272, 20), (24273, 16), (24274, 8), (24275, 6), (24276, 36), (24277, 4), (24278, 8), (24279, 4), (24280, 16), (24281, 2), (24282, 24), (24283, 4), (24284, 12), (24285, 8), (24286, 4), (24287, 4), (24288, 48), (24289, 4), (24290, 16), (24291, 6), (24292, 6), (24293, 4), (24294, 8), (24295, 8), (24296, 8), (24297, 16), (24298, 4), (24299, 6), (24300, 54), (24301, 4), (24302, 8), (24303, 4), (24304, 30), (24305, 4), (24306, 8), (24307, 4), (24308, 12), (24309, 12), (24310, 32), (24311, 8), (24312, 16), (24313, 4), (24314, 4), (24315, 8), (24316, 6), (24317, 2), (24318, 24), (24319, 4), (24320, 36), (24321, 12), (24322, 4), (24323, 4), (24324, 12), (24325, 12), (24326, 4), (24327, 16), (24328, 8), (24329, 2), (24330, 16), (24331, 4), (24332, 24), (24333, 4), (24334, 8), (24335, 8), (24336, 45), (24337, 2), (24338, 8), (24339, 16), (24340, 12), (24341, 4), (24342, 8), (24343, 4), (24344, 16), (24345, 12), (24346, 16), (24347, 4), (24348, 12), (24349, 4), (24350, 12), (24351, 4), (24352, 12), (24353, 8), (24354, 32), (24355, 4), (24356, 6), (24357, 8), (24358, 8), (24359, 2), (24360, 64), (24361, 4), (24362, 8), (24363, 6), (24364, 6), (24365, 8), (24366, 16), (24367, 6), (24368, 10), (24369, 4), (24370, 8), (24371, 2), (24372, 18), (24373, 2), (24374, 8), (24375, 20), (24376, 16), (24377, 4), (24378, 16), (24379, 2), (24380, 24), (24381, 20), (24382, 8), (24383, 4), (24384, 28), (24385, 4), (24386, 8), (24387, 8), (24388, 24), (24389, 4), (24390, 24), (24391, 2), (24392, 8), (24393, 8), (24394, 4), (24395, 16), (24396, 24), (24397, 4), (24398, 8), (24399, 6), (24400, 30), (24401, 4), (24402, 24), (24403, 4), (24404, 6), (24405, 8), (24406, 4), (24407, 2), (24408, 32), (24409, 8), (24410, 8), (24411, 8), (24412, 12), (24413, 2), (24414, 16), (24415, 8), (24416, 24), (24417, 6), (24418, 8), (24419, 2), (24420, 48), (24421, 2), (24422, 4), (24423, 8), (24424, 16), (24425, 6), (24426, 24), (24427, 4), (24428, 12), (24429, 8), (24430, 16), (24431, 4), (24432, 20), (24433, 4), (24434, 8), (24435, 16), (24436, 12), (24437, 4), (24438, 8), (24439, 2), (24440, 32), (24441, 4), (24442, 12), (24443, 2), (24444, 36), (24445, 4), (24446, 8), (24447, 8), (24448, 16), (24449, 4), (24450, 24), (24451, 6), (24452, 6), (24453, 24), (24454, 4), (24455, 8), (24456, 16), (24457, 4), (24458, 8), (24459, 8), (24460, 12), (24461, 4), (24462, 20), (24463, 4), (24464, 20), (24465, 16), (24466, 8), (24467, 4), (24468, 12), (24469, 2), (24470, 8), (24471, 6), (24472, 32), (24473, 2), (24474, 8), (24475, 12), (24476, 12), (24477, 8), (24478, 4), (24479, 8), (24480, 72), (24481, 2), (24482, 4), (24483, 4), (24484, 6), (24485, 8), (24486, 32), (24487, 4), (24488, 8), (24489, 8), (24490, 16), (24491, 4), (24492, 24), (24493, 4), (24494, 8), (24495, 16), (24496, 10), (24497, 8), (24498, 12), (24499, 2), (24500, 36), (24501, 4), (24502, 4), (24503, 4), (24504, 16), (24505, 12), (24506, 4), (24507, 12), (24508, 12), (24509, 2), (24510, 32), (24511, 4), (24512, 14), (24513, 4), (24514, 16), (24515, 4), (24516, 24), (24517, 2), (24518, 16), (24519, 8), (24520, 16), (24521, 8), (24522, 16), (24523, 4), (24524, 6), (24525, 18), (24526, 4), (24527, 2), (24528, 40), (24529, 4), (24530, 16), (24531, 16), (24532, 6), (24533, 2), (24534, 24), (24535, 8), (24536, 8), (24537, 4), (24538, 4), (24539, 4), (24540, 24), (24541, 8), (24542, 8), (24543, 12), (24544, 24), (24545, 4), (24546, 8), (24547, 2), (24548, 18), (24549, 12), (24550, 12), (24551, 2), (24552, 48), (24553, 4), (24554, 4), (24555, 8), (24556, 12), (24557, 4), (24558, 8), (24559, 4), (24560, 20), (24561, 6), (24562, 4), (24563, 12), (24564, 24), (24565, 8), (24566, 8), (24567, 8), (24568, 16), (24569, 4), (24570, 64), (24571, 2), (24572, 6), (24573, 4), (24574, 8), (24575, 6), (24576, 28), (24577, 4), (24578, 4), (24579, 6), (24580, 12), (24581, 4), (24582, 16), (24583, 8), (24584, 16), (24585, 16), (24586, 8), (24587, 4), (24588, 18), (24589, 4), (24590, 8), (24591, 8), (24592, 20), (24593, 2), (24594, 8), (24595, 4), (24596, 24), (24597, 8), (24598, 12), (24599, 4), (24600, 48), (24601, 4), (24602, 4), (24603, 8), (24604, 6), (24605, 16), (24606, 12), (24607, 4), (24608, 12), (24609, 8), (24610, 16), (24611, 2), (24612, 24), (24613, 4), (24614, 8), (24615, 12), (24616, 16), (24617, 4), (24618, 16), (24619, 4), (24620, 12), (24621, 8), (24622, 8), (24623, 2), (24624, 50), (24625, 8), (24626, 8), (24627, 4), (24628, 12), (24629, 4), (24630, 16), (24631, 2), (24632, 8), (24633, 24), (24634, 8), (24635, 8), (24636, 12), (24637, 4), (24638, 8), (24639, 8), (24640, 56), (24641, 4), (24642, 18), (24643, 4), (24644, 12), (24645, 16), (24646, 4), (24647, 6), (24648, 32), (24649, 3), (24650, 24), (24651, 16), (24652, 6), (24653, 4), (24654, 16), (24655, 4), (24656, 20), (24657, 4), (24658, 4), (24659, 2), (24660, 36), (24661, 8), (24662, 16), (24663, 4), (24664, 8), (24665, 4), (24666, 8), (24667, 4), (24668, 12), (24669, 6), (24670, 8), (24671, 2), (24672, 24), (24673, 4), (24674, 12), (24675, 24), (24676, 12), (24677, 2), (24678, 16), (24679, 8), (24680, 16), (24681, 8), (24682, 16), (24683, 2), (24684, 36), (24685, 4), (24686, 4), (24687, 12), (24688, 10), (24689, 4), (24690, 16), (24691, 2), (24692, 6), (24693, 4), (24694, 4), (24695, 8), (24696, 48), (24697, 2), (24698, 8), (24699, 4), (24700, 36), (24701, 4), (24702, 16), (24703, 4), (24704, 16), (24705, 20), (24706, 8), (24707, 4), (24708, 24), (24709, 2), (24710, 16), (24711, 4), (24712, 8), (24713, 4), (24714, 12), (24715, 4), (24716, 12), (24717, 16), (24718, 8), (24719, 4), (24720, 40), (24721, 4), (24722, 8), (24723, 12), (24724, 12), (24725, 12), (24726, 16), (24727, 4), (24728, 16), (24729, 4), (24730, 8), (24731, 4), (24732, 24), (24733, 2), (24734, 8), (24735, 16), (24736, 12), (24737, 4), (24738, 32), (24739, 8), (24740, 12), (24741, 6), (24742, 8), (24743, 4), (24744, 16), (24745, 12), (24746, 4), (24747, 8), (24748, 12), (24749, 2), (24750, 48), (24751, 4), (24752, 40), (24753, 8), (24754, 4), (24755, 4), (24756, 12), (24757, 4), (24758, 4), (24759, 16), (24760, 16), (24761, 4), (24762, 8), (24763, 2), (24764, 12), (24765, 16), (24766, 16), (24767, 2), (24768, 42), (24769, 8), (24770, 8), (24771, 8), (24772, 12), (24773, 4), (24774, 8), (24775, 6), (24776, 16), (24777, 6), (24778, 8), (24779, 4), (24780, 48), (24781, 2), (24782, 4), (24783, 8), (24784, 10), (24785, 4), (24786, 28), (24787, 4), (24788, 6), (24789, 4), (24790, 16), (24791, 4), (24792, 16), (24793, 2), (24794, 24), (24795, 24), (24796, 6), (24797, 4), (24798, 8), (24799, 2), (24800, 36), (24801, 8), (24802, 4), (24803, 4), (24804, 36), (24805, 12), (24806, 8), (24807, 4), (24808, 16), (24809, 2), (24810, 16), (24811, 4), (24812, 6), (24813, 8), (24814, 8), (24815, 8), (24816, 40), (24817, 8), (24818, 4), (24819, 4), (24820, 24), (24821, 2), (24822, 24), (24823, 4), (24824, 16), (24825, 12), (24826, 4), (24827, 8), (24828, 12), (24829, 4), (24830, 16), (24831, 12), (24832, 18), (24833, 4), (24834, 8), (24835, 4), (24836, 12), (24837, 8), (24838, 8), (24839, 4), (24840, 64), (24841, 2), (24842, 4), (24843, 18), (24844, 6), (24845, 4), (24846, 16), (24847, 2), (24848, 10), (24849, 12), (24850, 24), (24851, 2), (24852, 24), (24853, 4), (24854, 12), (24855, 8), (24856, 16), (24857, 8), (24858, 12), (24859, 2), (24860, 24), (24861, 4), (24862, 8), (24863, 6), (24864, 48), (24865, 4), (24866, 4), (24867, 10), (24868, 6), (24869, 4), (24870, 16), (24871, 16), (24872, 8), (24873, 4), (24874, 4), (24875, 8), (24876, 18), (24877, 2), (24878, 8), (24879, 4), (24880, 20), (24881, 4), (24882, 32), (24883, 4), (24884, 6), (24885, 24), (24886, 8), (24887, 4), (24888, 32), (24889, 2), (24890, 16), (24891, 4), (24892, 18), (24893, 8), (24894, 16), (24895, 8), (24896, 14), (24897, 8), (24898, 8), (24899, 4), (24900, 36), (24901, 4), (24902, 4), (24903, 6), (24904, 16), (24905, 8), (24906, 16), (24907, 2), (24908, 12), (24909, 12), (24910, 16), (24911, 4), (24912, 30), (24913, 4), (24914, 4), (24915, 16), (24916, 6), (24917, 2), (24918, 8), (24919, 2), (24920, 32), (24921, 16), (24922, 8), (24923, 2), (24924, 24), (24925, 6), (24926, 12), (24927, 8), (24928, 24), (24929, 4), (24930, 24), (24931, 4), (24932, 12), (24933, 4), (24934, 16), (24935, 4), (24936, 16), (24937, 4), (24938, 8), (24939, 12), (24940, 24), (24941, 6), (24942, 8), (24943, 2), (24944, 10), (24945, 8), (24946, 4), (24947, 8), (24948, 60), (24949, 4), (24950, 12), (24951, 4), (24952, 8), (24953, 2), (24954, 8), (24955, 16), (24956, 12), (24957, 12), (24958, 4), (24959, 4), (24960, 64), (24961, 4), (24962, 8), (24963, 8), (24964, 9), (24965, 4), (24966, 24), (24967, 2), (24968, 8), (24969, 16), (24970, 16), (24971, 2), (24972, 12), (24973, 8), (24974, 4), (24975, 24), (24976, 20), (24977, 2), (24978, 16), (24979, 2), (24980, 12), (24981, 8), (24982, 4), (24983, 8), (24984, 24), (24985, 8), (24986, 12), (24987, 4), (24988, 6), (24989, 2), (24990, 48), (24991, 4), (24992, 24), (24993, 6), (24994, 4), (24995, 4), (24996, 12), (24997, 4), (24998, 8), (24999, 8), (25000, 24)]
Interesting! It almost looks like a morse code sequence… Here is a great youtube video that actually inspired me to tinker with this idea of factorizations in which the creator puts sound to this sequence. Note that for this plot, I used a log scale on the histogram on the right side since the occurrence of low numbers as factors was so much greater than that of larger numbers. Again, it is interesting to see the way in which these tallies aren’t all continuous at a fine level, but looked at broadly, there seem to be these patterns of density cutting across the plot…
Let’s make a function that yields the prime factorization for a given number input. This will use recursion to keep on digging until all prime factors are found. More info on the method here. And we’ll fool around with a different method for captioning Figures since this is still about learning how to use Quarto! Building off of the last example, I thought I should run multiple examples, one up to 1000, the other up to 25000, for the sake of seeing if a different pattern appeared.
def smol_prime(n):
# Return the smallest prime factor of a number (only return 1 if no other factor other than the number itself)
facts = factors(n)[1:] # First get all factors
sf = 1 # initialize for case of prime argument
for i in range(2, math.ceil((n/2)+1)):
if int(n/i) == (n/i) and len(factors(i)) == 2:
# smallest prime of n found
sf = i
break
return sf
def prime_factorization(n, prime_facts=[], first=True):
if first == True:
prime_facts = []
if len(factors(n)) == 2 and first == True: # Case of prime number argument up front
return (1, n)
else: # Case of number for prime factorization
if len(factors(n)) == 2: # Case of final prime reached
prime_facts.append(n)
return prime_facts
else: # Case of not final prime reached, add smallest prime factor to list, and recurse with argument of current n divided by its smallest prime factor
sf = smol_prime(n)
prime_facts.append(sf)
return prime_factorization(int(n/sf), prime_facts, False)nums = range(1, 1001)
factzn = [len(prime_factorization(n)) for n in nums]
unqfactzn = [len(set(prime_factorization(n))) for n in nums]
fig, ax = plt.subplots()
ax.set_title("# of Primes in Prime Fact'z'n")
ax.scatter(nums, factzn, s=1)
plt.show()
fig, ax = plt.subplots()
ax.set_title("Tally")
ax.hist(np.asarray(factzn), bins=15, orientation=u'horizontal', log=True)
plt.show()
fig, ax = plt.subplots()
ax.set_title("# of Unique Primes in Prime Fact'z'n")
ax.scatter(nums, unqfactzn, s=1)
plt.show()
fig, ax = plt.subplots()
ax.set_title("Tally")
ax.hist(np.asarray(unqfactzn), bins=5,
orientation=u'horizontal', log=True)
plt.show()



Interesting… the number of integers with higher counts factors in their prime factorization drops off in a pretty clean lookng exponential rate, as shown by the sparcity of points the higher you go in Figure 4 (a). The clean exponential rate is demonstrated by the pretty clear linear trend in the log scale context of Figure 4 (b). Meanwhile, Figure 4 (c) and Figure 4 (d) show us that while there are some numbers with as many as 9 elements in their prime factorization, there are never more than 4 unique primes in a given factorization.
Out of curiosity, lets see the most complex prime factorizations from this set:
512 is the product of: [2, 2, 2, 2, 2, 2, 2, 2, 2]
768 is the product of: [2, 2, 2, 2, 2, 2, 2, 2, 3]
Huh… well I suppose thats not very exciting but it does make sense… since two is the lowest prime number, the numbers with the largest number of prime factors in their prime factorization will be the powers of two… it’s like; if you were challenged with buying the most items with a given number of dollars, you would simply buy as many of the cheapest item as you could.
I wonder if the unique factorization might be more interesting…
max_idx = 0 # Will loop until all are printed since index function finds 1 at time
max_facts = max(unqfactzn)
for i in range(0, sum([f == max_facts for f in unqfactzn])):
idx = unqfactzn.index(max_facts, max_idx)
print(str(idx+1)+" is the product of " + str(len(set(prime_factorization(idx+1)))
)+" unique numbers: " + str(prime_factorization(idx+1)))
max_idx = idx+1210 is the product of 4 unique numbers: [2, 3, 5, 7]
330 is the product of 4 unique numbers: [2, 3, 5, 11]
390 is the product of 4 unique numbers: [2, 3, 5, 13]
420 is the product of 4 unique numbers: [2, 2, 3, 5, 7]
462 is the product of 4 unique numbers: [2, 3, 7, 11]
510 is the product of 4 unique numbers: [2, 3, 5, 17]
546 is the product of 4 unique numbers: [2, 3, 7, 13]
570 is the product of 4 unique numbers: [2, 3, 5, 19]
630 is the product of 4 unique numbers: [2, 3, 3, 5, 7]
660 is the product of 4 unique numbers: [2, 2, 3, 5, 11]
690 is the product of 4 unique numbers: [2, 3, 5, 23]
714 is the product of 4 unique numbers: [2, 3, 7, 17]
770 is the product of 4 unique numbers: [2, 5, 7, 11]
780 is the product of 4 unique numbers: [2, 2, 3, 5, 13]
798 is the product of 4 unique numbers: [2, 3, 7, 19]
840 is the product of 4 unique numbers: [2, 2, 2, 3, 5, 7]
858 is the product of 4 unique numbers: [2, 3, 11, 13]
870 is the product of 4 unique numbers: [2, 3, 5, 29]
910 is the product of 4 unique numbers: [2, 5, 7, 13]
924 is the product of 4 unique numbers: [2, 2, 3, 7, 11]
930 is the product of 4 unique numbers: [2, 3, 5, 31]
966 is the product of 4 unique numbers: [2, 3, 7, 23]
990 is the product of 4 unique numbers: [2, 3, 3, 5, 11]
OK, there is more to see here. I wonder if there might be a pattern in the gap between these numbers:
max_idx = 0 # Will loop until all are printed since index function finds 1 at time
max_facts = max(unqfactzn)
nums = [] # To store relevant nums, those found with highest # unique factors in prime factorization
for i in range(0, sum([f == max_facts for f in unqfactzn])):
idx = unqfactzn.index(max_facts, max_idx)
nums.append(idx+1)
max_idx = idx+1
fig, ax = plt.subplots()
ax.scatter(nums[1:], [n-nums[nums.index(n)-1]
for n in nums if nums.index(n) != 0])
plt.show()
Figure 5 is what you get when you plot , on the x axis, the numbers with the most complex prime factorization, and on the y axis, the subtracting the previous number in the set from that one. I.e., if you;re walking the number line, how many integers do you pass before reaching the next number thats part of this set of the most complex prime factorizations ( those having 4 unique factors in their prime factorization). On the face of it, we see that the higher we go, the less distance there is between numebrs of equal unique factor complexity. That makes intuitive sense to me. If you think of numbers less than 100, they are simply too small to have amny factors go into them. As you go higher, there is a positive correlation with the number of factors in general, which would simply statistically carry a larger correlation with the number of prime factors. I might be spying castles in the clouds, but It seems like there is a somewhat stable distribution of two straight lines angling down to the right. I wonder if that will appear again if we look at the same thing but for the set of all numbers 1 to 25000.
nums = range(1, 25001)
factzn = [len(prime_factorization(n)) for n in nums]
unqfactzn = [len(set(prime_factorization(n))) for n in nums]
fig, ax = plt.subplots(2, 2, sharex='col', sharey='row')
ax[0, 0].set_title("# of Primes in Prime Fact'z'n")
ax[0, 0].scatter(nums, factzn, s=1)
ax[0, 1].set_title("Tally")
ax[0, 1].hist(np.asarray(factzn), bins=15, orientation=u'horizontal', log=True)
ax[1, 0].set_title("# of Unique Primes in Prime Fact'z'n")
ax[1, 0].scatter(nums, unqfactzn, s=1)
ax[1, 1].set_title("Tally")
ax[1, 1].hist(np.asarray(unqfactzn), bins=5,
orientation=u'horizontal', log=True)
fig.tight_layout()
plt.show()
Hmm.. I attribute the gaps in the histogram on the top right to simply be a bucketing issue. The exponential trend is still visible though these seems to be more of a curve to it. I wonder if thats just an artifact of arbitrarily stopping the tallying at 25,000? I suspect if we were to continue, the count would fill in more and continue that linear trend. But we’ll leave that there for now.
Curious to see a realtively tight race between 2 and 3 for the count of unique factors in prime factorization.
Lets see that plot of the differences between the numbers with 5 unique prime factors.
max_idx = 0 # Will loop until all are printed since index function finds 1 at time
max_facts = max(unqfactzn)
nums = [] # To store relevant nums, those found with highest # unique factors in prime factorization
for i in range(0, sum([f == max_facts for f in unqfactzn])):
idx = unqfactzn.index(max_facts, max_idx)
nums.append(idx+1)
max_idx = idx+1
fig, ax = plt.subplots()
ax.scatter(nums[1:], [n-nums[nums.index(n)-1]
for n in nums if nums.index(n) != 0])
plt.show()
For the same reason as before, it matches intuition that there should be an increased density of these numbers the higher you go. But I was surprised by the number of samples in this set. That makes me wonder - how high do you have to go to get a number with 6 unique numbers in its prime factorization? What is the relationship between the first number with 3 prime factors in factorization, 5,6,7 etc? Well, to try and explore this, I tried the following code:
Unfortunately, the functions I’ve made are very simplistic in the brute-force approach to factorization, so they have your computer working overtime on a task like this. It ran for more than 20 minutes and couldn’t find the smallest number with a prime factorization of 8 unique numbers. When i tried running the search to a limit of 6 though, I saw this pattern: (#,[Prime factors for #])
[(1, [1]), (2, [1, 2]), (30, [2, 3, 5]), (210, [2, 3, 5, 7]), (2310, [2, 3, 5, 7, 11]), (30030, [2, 3, 5, 7, 11, 13])]
And I thought… wow, of course! The sequence is just the net multiplication of the smallest prime numbers… Just goes to show, a little bit of thinking can save a lot of work. And a reminder not to forget ones lessons! I should’ve realized what the result would be here following from finding that the number with the largest prime factorization would be the successive powers of 2.
A good note to end off on.
For years this idiom had me wondering what exactly a ‘tarnation’ was anyway, as in “What in tarnation?”. Was it a sooty nation of tar? Maybe a flower, like a carnation? (Likely another word I am misspelling from only ever heard it and not read it). Finally one day my brother opened my eyes to what I can only conclude must be the origin of the phrase: “What in the entire nation?”. Say it fast 10 times and you’ll get the idea!’ You may wonder why I don’t just google it… I’ve no itnernet connection while writing this, and it makes for a procrastination tool to stop me from actually getting to the coding!↩︎
Did you know? In Portuguese, “Quarto” can mean either ‘room’ (as in, ‘get out of my room!’) or ‘fourth’ (in sequence) or a quaarter of a whole, depending on context.↩︎
---
title: "Learning Quarto with Factors"
author: "David De Sa"
date: "2023-03-09"
categories: [math,python]
image: "thumbnail.png"
format:
html:
code-fold: true
toc: true
code-tools: true
---
## TL;DR
I'm fooling around with math to play with Quarto, a great tool for combining markup and code.
# What'n'tir'nation? ^[For years this idiom had me wondering what exactly a 'tarnation' was anyway, as in "What in tarnation?". Was it a sooty nation of tar? Maybe a flower, like a carnation? (Likely another word I am misspelling from only ever heard it and not read it). Finally one day my brother opened my eyes to what I can only conclude *must* be the origin of the phrase: "What in the entire nation?". Say it fast 10 times and you'll get the idea!' You may wonder why I don't just google it... I've no itnernet connection while writing this, and it makes for a procrastination tool to stop me from actually getting to the coding!]
Imagine my reaction when I spend a few hours trying to fix my old [fastpages](fastpages.com) blog only to realize the project was deprecated and my efforts were for naught. What, indeed. Not all was lost, however, as a new champion had risen in the jupyter-integrated blogosphere: Quarto^[Did you know? In Portuguese, "Quarto" can mean either 'room' (as in, 'get out of my room!') or 'fourth' (in sequence) or a quaarter of a whole, depending on context.]!
# Factoring
Caught with no internet connection and wanting some basis on which to fool around with numbers and create visualizations, I decided to investigate things related to factors because I saw a cool video about it the other day. I'm interested in doing the following, for some arbitrary range [1,N]:
- Plotting the number of factors each number has
- Plotting the number of times each given number appears as a factor
- Plotting the number of factors going into a numbers prime factorization
- *i.e. if a factor is factorable, factor again. Repeat until all that remains are prime numbers. These are the prime factors*
```{python}
# Dependencies:
import plotly.io as pio
import plotly.express as px
import matplotlib.pyplot as plt
import numpy as np
import math
```
## Counting Factors
First lets define a function that returns the number factors for any given number:
```{python}
def factors(n):
if type(n) != int:
return "err: fraction"
f = [1] # initialize
for d in range(2, math.ceil(n/2)+1):
if int(n/d) == (n/d):
f.append(d)
f.append(n) # Close out with itself as a factor
return f
```
```{python}
print("10 has factors: " + str(factors(10)))
print("78 has factors: " + str(factors(78)))
print("93486 has factors: " + str(factors(93486)))
```
## Factor Frequency
OK, I want to test a theory... if you plot the number of times a given number n appears as a factor across all numbers in range 0->N, you would expect to create a discete distribution matching the function N/n. Lets give it a try:
```{python}
# | label: fig-nn
# | fig-cap: "Frequencies of a number appearing as a factor across a range of numbers"
# | column: page
nums = range(1, 1001)
fg, ax = plt.subplots()
# In the following, for each number in 1->N, we observe if that number is a factor for every other number in collection 1->N. Tally those instances to say how many times that number is a factor
facts = [sum([i in factors(n) for n in nums if i < (n/2)])
for i in range(1, 1001)]
# Just display the first bit of the distribution
ax.plot(nums[:50], facts[:50])
ax.set_xlabel('n')
ax.set_ylabel('# of instances of n as a factor for numbers in range [1,N]')
plt.show()
```
Nice. @fig-nn confirms the theory.
## Quantity of Factors
OK, here is a plot of the number of factors per number, from 1 to 1000, and a histogram showing the spread of how many factors a given number has.
```{python}
# | label: fig-fact_count
# | fig-cap: "Factors per number"
# | column: page
nums = range(1, 1001)
facts = [len(factors(n)) for n in nums]
fig, (ax1, ax2) = plt.subplots(1, 2)
ax1.set_title("Factor Counts")
ax1.set_xlabel('Number')
ax1.set_ylabel('Count of Factors')
ax1.plot(nums, facts)
n_bins = 20
ax2.set_title("Instances of Factor Counts")
ax2.set_xlabel('Count of Numbers with Count of Factors')
ax2.set_ylabel('Number')
ax2.hist(np.asarray(facts), bins=n_bins, orientation=u'horizontal')
fig.set_size_inches(12, 7)
plt.show()
print("(Number, # Factors): "+str([x for x in zip(nums, facts)]))
```
We can generally see that the number of factors increases as the numbers get bigger (no surprise) but what about the histogram of how often a given number has a given number of factors? The distribution is more starkly concentrated than I might have thought. Lets see what this looks like when we bump the analysis sample to 25,000. We'll switch from a line plot to a scatter plot with small dots so the visual isnt crowded out by the data points jumping up and down.
## Supersize Me!
```{python}
# | label: fig-25k
# | fig-cap: "Factors per number up to 25K"
# | column: page
nums = range(1, 25001)
facts = [len(factors(n)) for n in nums]
fig, (ax1, ax2) = plt.subplots(1, 2)
ax1.set_title("Factor Counts")
ax1.scatter(nums, facts, s=2)
n_bins = 90
ax2.set_title("Instances of Factor Counts")
ax2.hist(np.asarray(facts), bins=n_bins, orientation=u'horizontal', log=True)
fig.set_size_inches(12, 7)
plt.show()
print("(Number, # Factors): "+str([x for x in zip(nums, facts)]))
```
Interesting! It almost looks like a morse code sequence... Here is a great [youtube video](https://www.youtube.com/watch?v=M48319x1Kg4) that actually inspired me to tinker with this idea of factorizations in which the creator puts sound to this sequence. Note that for this plot, I used a log scale on the histogram on the right side since the occurrence of low numbers as factors was so much greater than that of larger numbers. Again, it is interesting to see the way in which these tallies aren't all continuous at a fine level, but looked at broadly, there seem to be these patterns of density cutting across the plot...
## Prime Factorization
Let's make a function that yields the prime factorization for a given number input. This will use recursion to keep on digging until all prime factors are found. More info on the method [here](https://www.cuemath.com/numbers/prime-factorization/). And we'll fool around with a different method for captioning Figures since this is still about learning how to use Quarto! Building off of the last example, I thought I should run multiple examples, one up to 1000, the other up to 25000, for the sake of seeing if a different pattern appeared.
```{python}
# | column: page
def smol_prime(n):
# Return the smallest prime factor of a number (only return 1 if no other factor other than the number itself)
facts = factors(n)[1:] # First get all factors
sf = 1 # initialize for case of prime argument
for i in range(2, math.ceil((n/2)+1)):
if int(n/i) == (n/i) and len(factors(i)) == 2:
# smallest prime of n found
sf = i
break
return sf
def prime_factorization(n, prime_facts=[], first=True):
if first == True:
prime_facts = []
if len(factors(n)) == 2 and first == True: # Case of prime number argument up front
return (1, n)
else: # Case of number for prime factorization
if len(factors(n)) == 2: # Case of final prime reached
prime_facts.append(n)
return prime_facts
else: # Case of not final prime reached, add smallest prime factor to list, and recurse with argument of current n divided by its smallest prime factor
sf = smol_prime(n)
prime_facts.append(sf)
return prime_factorization(int(n/sf), prime_facts, False)
```
```{python}
# | label: fig-fctznsvzld1000
# | fig-cap: "Prime Factorizations to 1000"
# | fig-subcap:
# | - "Count of Primes"
# | - "Tally of Primes"
# | - "Count of Unique Primes"
# | - "Tally of Unique Primes"
# | column: page
# | layout-ncol: 2
nums = range(1, 1001)
factzn = [len(prime_factorization(n)) for n in nums]
unqfactzn = [len(set(prime_factorization(n))) for n in nums]
fig, ax = plt.subplots()
ax.set_title("# of Primes in Prime Fact'z'n")
ax.scatter(nums, factzn, s=1)
plt.show()
fig, ax = plt.subplots()
ax.set_title("Tally")
ax.hist(np.asarray(factzn), bins=15, orientation=u'horizontal', log=True)
plt.show()
fig, ax = plt.subplots()
ax.set_title("# of Unique Primes in Prime Fact'z'n")
ax.scatter(nums, unqfactzn, s=1)
plt.show()
fig, ax = plt.subplots()
ax.set_title("Tally")
ax.hist(np.asarray(unqfactzn), bins=5,
orientation=u'horizontal', log=True)
plt.show()
```
Interesting... the number of integers with higher counts factors in their prime factorization drops off in a pretty clean lookng exponential rate, as shown by the sparcity of points the higher you go in @fig-fctznsvzld1000-1. The clean exponential rate is demonstrated by the pretty clear linear trend in the log scale context of @fig-fctznsvzld1000-2. Meanwhile, @fig-fctznsvzld1000-3 and @fig-fctznsvzld1000-4 show us that while there are some numbers with as many as 9 elements in their prime factorization, there are never more than 4 unique primes in a given factorization.
Out of curiosity, lets see the most complex prime factorizations from this set:
```{python}
max_idx = 0 # Will loop until all are printed since index function finds 1 at time
max_facts = max(factzn)
for i in range(0, sum([f == max_facts for f in factzn])):
idx = factzn.index(max_facts, max_idx)
print(str(idx+1)+" is the product of: " + str(prime_factorization(idx+1)))
max_idx = idx+1
```
Huh... well I suppose thats not very exciting but it does make sense... since two is the lowest prime number, the numbers with the largest number of prime factors in their prime factorization will be the powers of two... it's like; if you were challenged with buying the most items with a given number of dollars, you would simply buy as many of the cheapest item as you could.
I wonder if the unique factorization might be more interesting...
```{python}
max_idx = 0 # Will loop until all are printed since index function finds 1 at time
max_facts = max(unqfactzn)
for i in range(0, sum([f == max_facts for f in unqfactzn])):
idx = unqfactzn.index(max_facts, max_idx)
print(str(idx+1)+" is the product of " + str(len(set(prime_factorization(idx+1)))
)+" unique numbers: " + str(prime_factorization(idx+1)))
max_idx = idx+1
```
OK, there is more to see here. I wonder if there might be a pattern in the gap between these numbers:
```{python}
# | label: fig-fff
# | fig-cap: "Difference between nums with most complex prime factorization in set."
# | column: page
max_idx = 0 # Will loop until all are printed since index function finds 1 at time
max_facts = max(unqfactzn)
nums = [] # To store relevant nums, those found with highest # unique factors in prime factorization
for i in range(0, sum([f == max_facts for f in unqfactzn])):
idx = unqfactzn.index(max_facts, max_idx)
nums.append(idx+1)
max_idx = idx+1
fig, ax = plt.subplots()
ax.scatter(nums[1:], [n-nums[nums.index(n)-1]
for n in nums if nums.index(n) != 0])
plt.show()
```
@fig-fff is what you get when you plot , on the x axis, the numbers with the most complex prime factorization, and on the y axis, the subtracting the previous number in the set from that one. I.e., if you;re walking the number line, how many integers do you pass before reaching the next number thats part of this set of the most complex prime factorizations ( those having 4 unique factors in their prime factorization). On the face of it, we see that the higher we go, the less distance there is between numebrs of equal unique factor complexity. That makes intuitive sense to me. If you think of numbers less than 100, they are simply too small to have amny factors go into them. As you go higher, there is a positive correlation with the number of factors in general, which would simply statistically carry a larger correlation with the number of prime factors. I might be spying castles in the clouds, but It seems like there is a somewhat stable distribution of two straight lines angling down to the right. I wonder if that will appear again if we look at the same thing but for the set of all numbers 1 to 25000.
```{python}
# | label: fig-fctznsvzld25000
# | fig-cap: "Prime Factorizations to 25000"
# | column: page
nums = range(1, 25001)
factzn = [len(prime_factorization(n)) for n in nums]
unqfactzn = [len(set(prime_factorization(n))) for n in nums]
fig, ax = plt.subplots(2, 2, sharex='col', sharey='row')
ax[0, 0].set_title("# of Primes in Prime Fact'z'n")
ax[0, 0].scatter(nums, factzn, s=1)
ax[0, 1].set_title("Tally")
ax[0, 1].hist(np.asarray(factzn), bins=15, orientation=u'horizontal', log=True)
ax[1, 0].set_title("# of Unique Primes in Prime Fact'z'n")
ax[1, 0].scatter(nums, unqfactzn, s=1)
ax[1, 1].set_title("Tally")
ax[1, 1].hist(np.asarray(unqfactzn), bins=5,
orientation=u'horizontal', log=True)
fig.tight_layout()
plt.show()
```
Hmm.. I attribute the gaps in the histogram on the top right to simply be a bucketing issue. The exponential trend is still visible though these seems to be more of a curve to it. I wonder if thats just an artifact of arbitrarily stopping the tallying at 25,000? I suspect if we were to continue, the count would fill in more and continue that linear trend. But we'll leave that there for now.
Curious to see a realtively tight race between 2 and 3 for the count of unique factors in prime factorization.
Lets see that plot of the differences between the numbers with 5 unique prime factors.
```{python}
# | label: fig-ffff
# | fig-cap: "Difference between nums with most complex prime factorization in set."
# | column: page
max_idx = 0 # Will loop until all are printed since index function finds 1 at time
max_facts = max(unqfactzn)
nums = [] # To store relevant nums, those found with highest # unique factors in prime factorization
for i in range(0, sum([f == max_facts for f in unqfactzn])):
idx = unqfactzn.index(max_facts, max_idx)
nums.append(idx+1)
max_idx = idx+1
fig, ax = plt.subplots()
ax.scatter(nums[1:], [n-nums[nums.index(n)-1]
for n in nums if nums.index(n) != 0])
plt.show()
```
For the same reason as before, it matches intuition that there should be an increased density of these numbers the higher you go. But I was surprised by the number of samples in this set. That makes me wonder - how high do you have to go to get a number with 6 unique numbers in its prime factorization? What is the relationship between the first number with 3 prime factors in factorization, 5,6,7 etc? Well, to try and explore this, I tried the following code:
```{python}
# | column: page
ufs = [(1, [1]), (2, [1, 2])] # Initialize
max_f = 2
i = 3
while max_f < 1:
pf = prime_factorization(i)
if len(set(pf)) > max_f:
max_f = len(set(pf))
ufs.append((i, pf))
if i % 1000 == 0:
print(i)
i += 1
```
Unfortunately, the functions I've made are very simplistic in the brute-force approach to factorization, so they have your computer working overtime on a task like this. It ran for more than 20 minutes and couldn't find the smallest number with a prime factorization of 8 unique numbers. When i tried running the search to a limit of 6 though, I saw this pattern: (#,[Prime factors for #])
```{python}
# | column: page
print([(1, [1]),
(2, [1, 2]),
(30, [2, 3, 5]),
(210, [2, 3, 5, 7]),
(2310, [2, 3, 5, 7, 11]),
(30030, [2, 3, 5, 7, 11, 13])])
```
And I thought... wow, of course! The sequence is just the net multiplication of the smallest prime numbers... Just goes to show, a little bit of thinking can save a lot of work. And a reminder not to forget ones lessons! I should've realized what the result would be here following from finding that the number with the largest prime factorization would be the successive powers of 2.
A good note to end off on.